Лекция №6 Разработка программного обеспечения для моделирования физических процессов
Содержание
Метод частных решений для создания тестовых задач
Метод частных решений для создания тестовых задач
Метод частных решений для создания тестовых задач
Метод частных решений для создания тестовых задач
Метод частных решений для создания тестовых задач
Метод частных решений для создания тестовых задач
Метод частных решений для создания тестовых задач
О выборе частных решений для создания тестовых задач
О выборе частных решений для создания тестовых задач
О выборе частных решений для создания тестовых задач
Понятие о методе коллокаций
Понятие о методе коллокаций
Понятие о методе коллокаций
Понятие о методе Галёркина
Понятие о методе конечных элементов
Понятие о методе конечных элементов
1.43M
Категория: ФизикаФизика

Лекция_6_формулы_08.10.2024

1. Лекция №6 Разработка программного обеспечения для моделирования физических процессов

Санкт-Петербургский политехнический университет Петра Великого
Лекция №6
Разработка программного обеспечения
для моделирования физических
процессов
Воскобойников С.П.
Доцент ВШ ПИ ИКНК, к.ф.-м.н.
voskob_sp@spbstu.ru
08.10.2024

2. Содержание

• Метод частных решений для создания
тестовых задач
• О выборе частных решений для
создания тестовых задач
• Понятие о методе коллокаций
• Понятие о методе Галёркина
• Понятие о методе конечных элементов

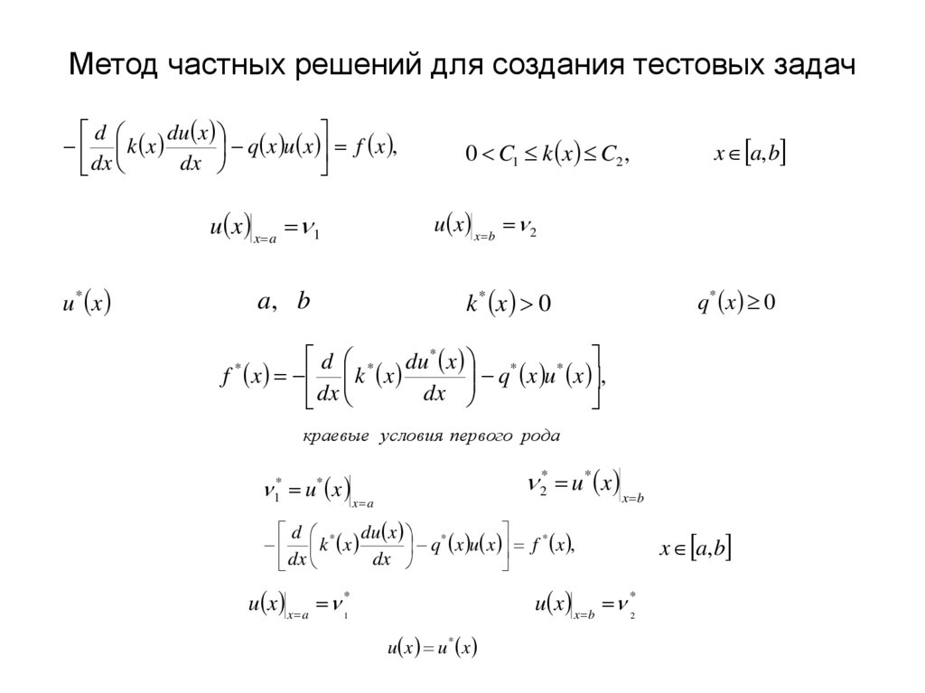
3. Метод частных решений для создания тестовых задач

d
du x
k x
q x u x f x ,
dx
dx
0 C1 k x C2 ,
u x x a 1
u x x b 2
a, b
k * x 0
u* x
x a, b
q* x 0
d * du * x *
q x u * x ,
f x k x
dx
dx
*
краевые условия первого рода
2* u* x x b
1* u* x x a
d
du x *
*
k * x
q x u x f x ,
dx
dx
u x x a *1
u x x b *2
u x u* x
x a, b

4. Метод частных решений для создания тестовых задач

u* x 1,
a 0,
q* x 1
k * x 1,
d
du * x *
q x u * x 1
f * x k * x
dx
dx
1* u* x x 0 1
d 2u x
u
x
1,
2
dx
u x x 0 1
u x 1,
2* u* x x 2 1
x 0,2
u x x 2 1
u x u* x
b 2,

5. Метод частных решений для создания тестовых задач

u* x 2 x 1,
a 0,
k * x x 1,
b 4,
q* x 3 x 1
d * du * x *
q x u * x 1 5 x 6 x 2
f x k x
dx
dx
*
2* u* x x 4 9
1* u* x x 0 1
d
du x
2
x 1
3x 1 u x 1 5 x 6 x ,
dx
dx
x 0,4
u x x 0 1
u x x 4 9
u x 2 x 1

6. Метод частных решений для создания тестовых задач

d
du x
k x
q x u x f x ,
dx
dx
x a, b
Краевые условия третьего рода
k x
du x
1u x x a 1 ,
dx x a
u x
k x
1 0,
2 0
q* x 0
k * x 0
a, b
*
du x
2u x x b 2 ,
dx x b
d * du * x *
q x u * x ,
f x k x
dx
dx
*
1* 0
0
*
1
du* x
k x
1*u* x
dx x a
*
1
du* x
k x
2*u* x
dx x b
*
2
*
x a
*
x b

7. Метод частных решений для создания тестовых задач

u* x 2 x 1,
a 0,
b 4,
k * x x 1,
q* x 3 x 1
d * du * x *
q x u * x 1 5 x 6 x 2
f x k x
dx
dx
*
1* 1
2* 2
du * x
*
*
1 k x
1*u * x
dx x 0
du * x
k x
2*u * x
dx x 4
*
2
1
x 0
d
du x
2
x 1
3x 1 u x 1 5 x 6 x ,
dx
dx
x 1 du x
dx
x 0
u x x 0 1,
x 1
u x 2 x 1
28
*
x 0,4
du x
2u x x 4 28
dx x 4
x 4

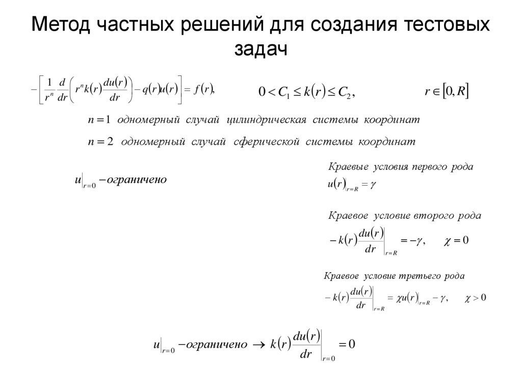
8. Метод частных решений для создания тестовых задач

1 d
du r
n r n k r
q r u r f r ,
dr
r dr
r 0, R
0 C1 k r C2 ,
n 1 одномерный случай цилиндрическая системы координат
n 2 одномерный случай сферической системы координат
u r 0 ограничено
Краевые условия первого рода
u r r R
Краевое условие второго рода
k r
du r
,
dr r R
0
Краевое условие третьего рода
k r
u r 0 ограничено k r
du r
u r r R ,
dr r R
du r
0
dr r 0
0

9. Метод частных решений для создания тестовых задач

n 1
R 2,
u* r r 2
k * r 2r 1
q* r r
1 d * du * r *
*
f r
rk r dr q r u r ,
r
dr
*
f * r 4 12r r 3
* 2
du * r
k r
*u * r
dr r 2
*
28,
*
r 2
1 d
du r
3
r 2r 1
ru r 4 12r r ,
dr
r dr
2r 1
u r 0 ограничено
u r r 2
du r
2u r r 2 28,
dr r 2

10. О выборе частных решений для создания тестовых задач

d du
d 4u 1 dk d 3u 1 d 2 k d 2u 1 d 3k du
3 1
i h f k qu h k 4
O h4
3
2
2
3
dx dx
6 dx dx 8 dx dx
24 dx dx x x
x xi
12 dx
i
k x
du x
1u x x a 1 ,
dx x a
d du
dui
1ui 1
h f k qu
dx dx
dx
x xi
x xi
i h 0 ki
1 d 3ui 1 dki d 2ui 1 d 2 ki dui
h ki 3
O h3 ,
2
2
4 dx dx
8 dx dx x x
6 dx
i
2
i 0

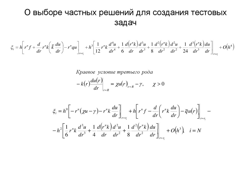
11. О выборе частных решений для создания тестовых задач

4
n
d n ~ du n
1 d r n k d 3u 1 d 2 r n k d 2u 1 d 3 r n k du
3 1
n d u
i h r f r k k
O h4
r qu h r k 4
3
2
2
3
dr
dr
6 dr dr
8 dr
dr
24 dr
dr r r
dr
r ri
12
i
Краевое условие третьего рода
k r
du r
u r r R ,
dr r R
i h 0 r n u r n k
0
n
du
d n du ~
h
r
f
r
k
q
u
r
dr r ri
dr
dr
r r
i
1 n d 3u 1 d r n k d 2u 1 d 2 r n k du
3
h r k 3
O
h
, i N
2
2
6
dr
4
dr
dr
8
dr
dr
r ri
2

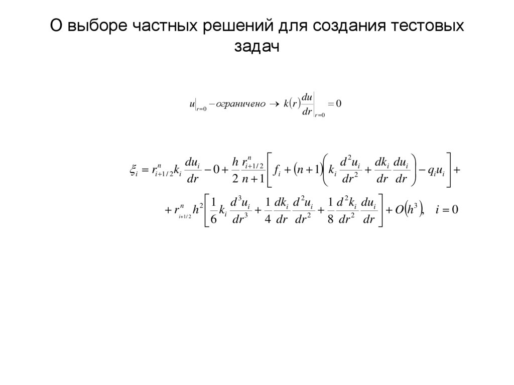
12. О выборе частных решений для создания тестовых задач

u r 0 ограничено k r
i r
du
0
dr r 0
d 2ui dki dui
dui
h ri n 1 / 2
k
0
f
n
1
k
q
u
i
i
i i
2
dr
2 n 1
dr dr
dr
n
i 1 / 2 i
1 d 3ui 1 dki d 2ui 1 d 2 ki dui
3
ri 1/ 2 h ki 3
O
h
, i 0
2
2
4 dr dr
8 dr dr
6 dr
n
2

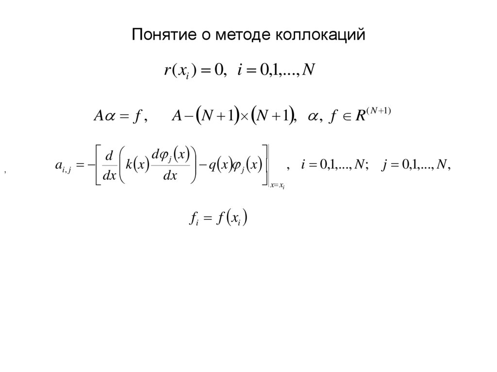
13. Понятие о методе коллокаций

d
du x
k x
q x u x f x ,
dx
dx
x a, b
0 C1 k x C2 ,
Однородные краевые условия первого рода
u x x a 0, u x x b 0
N
v( x) j j x ,
j 0
j x л.н.з. на a, b
j a 0, j b 0
x0 x1 ... xN
j x С 2 a, b
xi a, b
d
dv x
r ( x) f x k x
q
x
v
x
,
dx
dx
d
d j x
q x j x ,
r ( x) f x j k x
dx
dx
j 0
N

14. Понятие о методе коллокаций

d
du x
k x
q x u x f x ,
dx
dx
x a, b
0 C1 k x C2 ,
Однородные краевые условия первого рода
u x x a 0, u x x b 0
N
v( x) j j x ,
j 0
j x л.н.з. на a, b
j a 0, j b 0
x0 x1 ... xN
j x С 2 a, b
xi a, b
d
dv x
r ( x) f x k x
q
x
v
x
,
dx
dx
d
d j x
q x j x ,
r ( x) f x j k x
dx
dx
j 0
N

15. Понятие о методе коллокаций

r ( xi ) 0, i 0,1,..., N
A f ,
,
A N 1 N 1 , , f R ( N 1)
d
d j x
q x j x , i 0,1,..., N ; j 0,1,..., N ,
ai , j k x
dx
dx
x xi
fi f xi

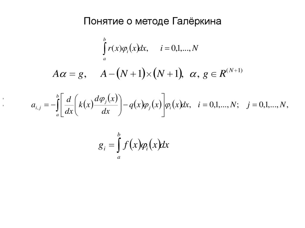
16. Понятие о методе Галёркина

b
r ( x) x dx,
i
i 0,1,..., N
a
A g ,
,
,
A N 1 N 1 , , g R( N 1)
d
d j x
q x j x i x dx, i 0,1,..., N ;
ai , j k x
dx
dx
a
b
b
gi f x i x dx
a
j 0,1,..., N ,

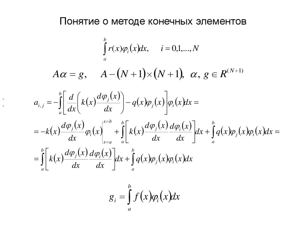
17. Понятие о методе конечных элементов

,
,

18. Понятие о методе конечных элементов

b
r ( x) x dx,
i
i 0,1,..., N
a
A g ,
,
,
A N 1 N 1 , , g R( N 1)
d
d x
ai , j k x j q x j x i x dx
dx
dx
a
b
d j x
b
d j x d i x
k x
i x k x
dx q x j x i x dx
dx
dx
dx
a
a
x a
b
b
d j x d i x
k x
dx q x j x i x dx
dx
dx
a
a
x b
b
b
gi f x i x dx
a
English     Русский Правила