Лекция №2 Разработка программного обеспечения для моделирования физических процессов
Содержание
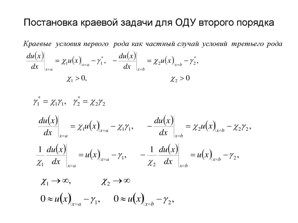
Постановка краевой задачи для ОДУ второго порядка
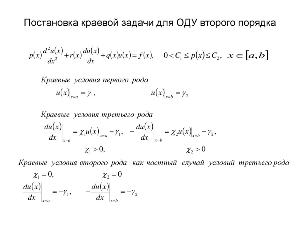
Постановка краевой задачи для ОДУ второго порядка
Метод конечных разностей (МКР)
Метод конечных разностей (МКР) Пример разностной схемы с граничными условиями первого рода
Метод конечных разностей (МКР) Пример разностной схемы с граничными условиями первого рода
Метод конечных разностей (МКР) Пример разностной схемы с граничными условиями первого рода
Метод конечных разностей (МКР) Пример разностной схемы с граничными условиями третьего рода
Метод конечных разностей (МКР) Пример разностной схемы с граничными условиями третьего рода
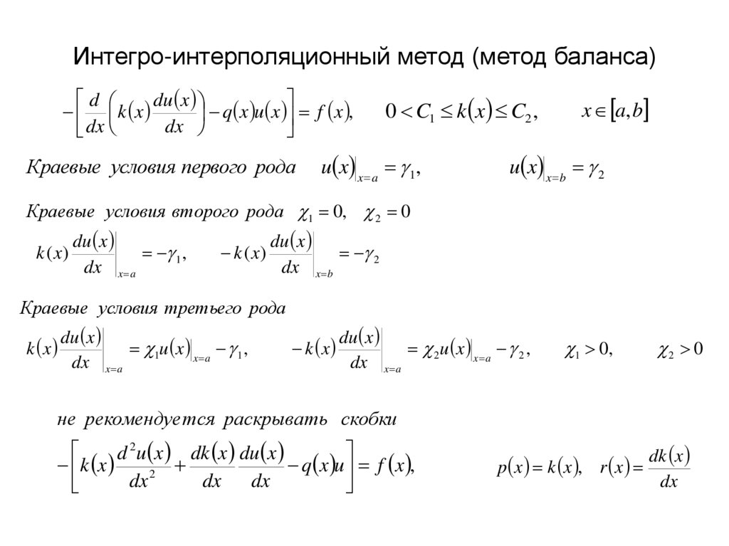
Интегро-интерполяционный метод (метод баланса)
Интегро-интерполяционный метод (метод баланса)
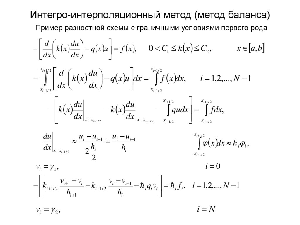
Интегро-интерполяционный метод (метод баланса) Пример разностной схемы с граничными условиями первого рода
Интегро-интерполяционный метод (метод баланса) Пример разностной схемы с граничными условиями первого рода
Симметричная разностная схема с граничными условиями I рода
Симметричная разностная схема с граничными условиями I рода
Интегро-интерполяционный метод (метод баланса)
Интегро-интерполяционный метод (метод баланса)
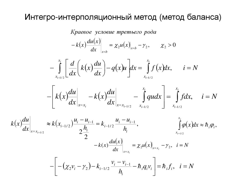
Интегро-интерполяционный метод (метод баланса) Пример разностной схемы с граничными условиями третьего рода
Интегро-интерполяционный метод (метод баланса) Пример разностной схемы с граничными условиями третьего рода
Интегро-интерполяционный метод (метод баланса)
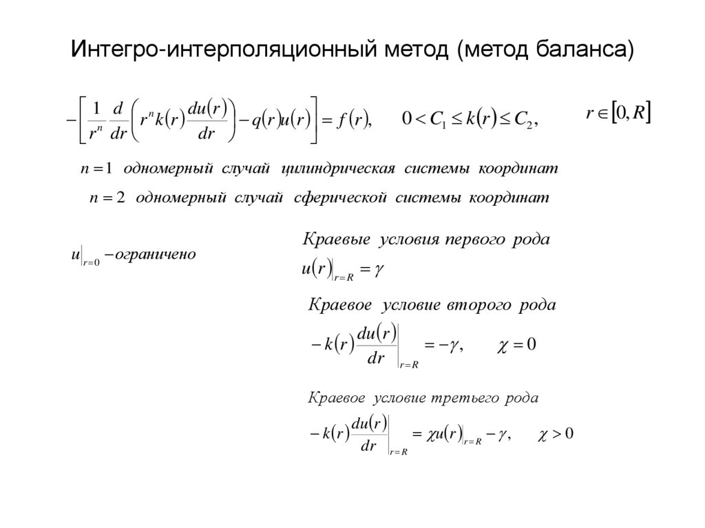
Интегро-интерполяционный метод (метод баланса)
Интегро-интерполяционный метод (метод баланса) Аппроксимация уравнения
Интегро-интерполяционный метод (метод баланса) Условие ограниченности
Интегро-интерполяционный метод (метод баланса) Аппроксимация условия ограниченности
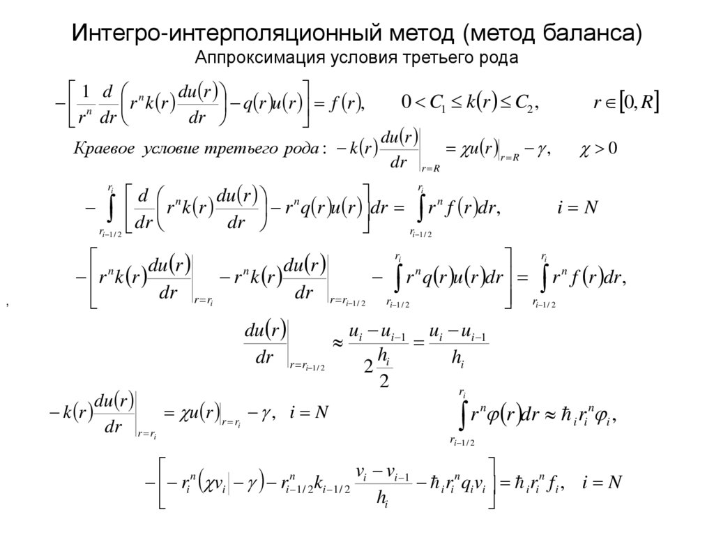
Интегро-интерполяционный метод (метод баланса) Аппроксимация условия третьего рода
Интегро-интерполяционный метод (метод баланса) Пример разностной схемы в криволинейных координатах
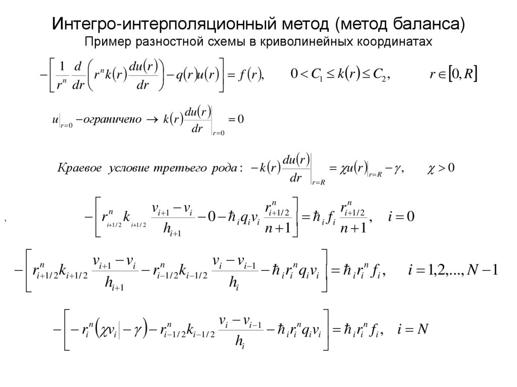
Разностная схема в криволинейных координатах с граничными условиями III рода
Уравнение в криволинейных координатах без особенности в нуле
Интегро-интерполяционный метод (метод баланса) Аппроксимация условия третьего рода слева
Интегро-интерполяционный метод (метод баланса) Формальный подход
Метод прогонки
Метод прогонки
Метод прогонки
843.00K
Категория: ФизикаФизика

Лекция_2_формулы_10.09.2024

1. Лекция №2 Разработка программного обеспечения для моделирования физических процессов

Санкт-Петербургский политехнический университет Петра Великого
Лекция №2
Разработка программного обеспечения
для моделирования физических
процессов
Воскобойников С.П.
Доцент ВШ ПИ ИКНК, к.ф.-м.н.
voskob_sp@spbstu.ru
10.09.2024

2. Содержание

• Численное решение краевых задач для ОДУ
второго порядка
• Постановка задачи. Типы краевых условий.
• Метод конечных разностей.
• Интегро-интерполяционный метод (метод
баланса)
• Метод прогонки

3. Постановка краевой задачи для ОДУ второго порядка

d 2u x
du x
p x
r
x
q x u x f x ,
2
dx
dx
0 C1 p x C2 , x a, b
Краевые условия первого рода
u x x a 1 ,
u x x b 2
Краевые условия третьего рода
du x
du x
1u x x a 1 ,
2u x x b 2 ,
dx x a
dx x b
1 0,
2 0
Краевые условия второго рода как частный случай условий третьего рода
1 0,
2 0
du x
1 ,
dx x a
du x
2
dx x b

4. Постановка краевой задачи для ОДУ второго порядка

Краевые условия первого рода как частный случай условий третьего рода
du x
du x
1u x x a 1* ,
2u x x b 2* ,
dx x a
dx x b
1 0,
2 0
1* 1 1, 2* 2 2
du x
1u x x a 1 1 ,
dx x a
1 du x
u x x a 1 ,
1 dx x a
1 ,
0 u x x a 1 ,
du x
2u x x b 2 2 ,
dx x b
1 du x
u x x b 2 ,
2 dx x b
2
0 u x x b 2 ,

5. Метод конечных разностей (МКР)

N число разбиений интервала a, b
Неравномерная сетка x0 x1 ... xN , xi a, b , x0 a, xN b
hi xi xi 1 , i 1,2,..., N
Равномерная сетка hi h, h
ui u xi
u 2ui ui 1
d 2u x
i 1
,
2
dx x x
h2
i
vi v xi
b a
, xi a ih, i 0,1,..., N
N
vi ui
du x
u u
i 1 i 1 ,
dx x xi
2h
u u
du x
i i 1 ,
dx x xi
h
du x
u u
i 1 i ,
dx x xi
h

6. Метод конечных разностей (МКР) Пример разностной схемы с граничными условиями первого рода

d 2u x
du x
p x
r
x
q x u x f x ,
2
dx
dx
Краевые условия первого рода
u x x a 1 ,
0 C1 p x C2 , x a, b
u x x b 2
u x x x 1 ,
i 0
i
d 2u x
du x
p
x
r
x
q
x
u
x
f x x x , i 1,2,..., N 1
2
i
dx
dx
x xi
u x x x 1,
i N
N
vi 1,
pi
i 0
vi 1 2vi vi 1
vi 1 vi 1
r
qi vi f i , i 1,2,..., N 1
i
2
h
2h
vi 2 ,
i N

7. Метод конечных разностей (МКР) Пример разностной схемы с граничными условиями первого рода

vi 1,
i 0
r
pi ri
2p
p
2 vi 1 2 i qi vi 2i i vi 1 fi , i 1,2,..., N 1
2h
2h
h
h
h
vi 2 ,
i N
c0 1, b0 0
r
p
p
ai 2i i , ci 2i qi ,
2h
h
h
r
p
bi 2i i , i 1,2,..., N 1
2h
h
aN 0, cN 1
ci vi bi vi 1 fi , i 0
ai vi 1 ci vi bi vi 1 f i ,
ai vi 1 ci vi
fi ,
i 1,2,..., N 1
i N

8. Метод конечных разностей (МКР) Пример разностной схемы с граничными условиями первого рода

Av f ,
c0
a
1
A
b0
c1
.
A N 1 N 1 , v, f R( N 1)
b1
.
.
.
.
.
.
.
.
aN 1
cN 1
aN
,
bN 1
cN
v0
v
1
.
v . ,
.
v N 1
v
N
f0
f
1
.
f .
.
f N 1
f
N

9. Метод конечных разностей (МКР) Пример разностной схемы с граничными условиями третьего рода

d 2u x
du x
p x
r
x
q x u x f x ,
dx 2
dx
0 C1 p x C2 , x a, b
Краевые условия третьего рода
du x
1u x x a 1 ,
dx x a
du x
2u x x b 2 ,
dx x b
vi 1 vi 1
1vi 1 ,
2h
pi
vi 1 2vi vi 1
vi 1 vi 1
r
qi vi f i ,
i
2
h
2h
vi 1 vi 1
2 vi 2 ,
2h
v 1 v x 1 ,
x 1 a h
1 0,
2 0
i 0
i 0,1,2,..., N
i N
vN 1 v xN 1 ,
xN 1 b h

10. Метод конечных разностей (МКР) Пример разностной схемы с граничными условиями третьего рода

vi 1 vi 1
1vi 1 ,
2h
vi 1 vi 1 2h 1vi 1 ,
i 0
vi 1 2vi vi 1
vi 1 vi 1
r
qi vi fi , i 0
i
h2
2h
q
p
f r
p
p r
2i 1 i 1 i vi 2i vi 1 i i 1 i 1 ,
h 2
2
h
2 2
h
h
i 0
pi
v v
i 1 i 1 2 vi 2 ,
2h
pi
i N
vi 1 2vi vi 1
vi 1 vi 1
r
qi vi fi ,
i
h2
2h
i 0
vi 1 vi 1 2h 2vi 2 ,
i N
i N
pi
qi
f i ri
pi
pi 2 ri
v
v
2,
i
1
2
i
2
2
2
h
h 2
2
2 2
h
h
i N
r
pi ri
2p
p
2 vi 1 2 i qi vi 2i i vi 1 fi , i 1,2,..., N 1
2h
2h
h
h
h

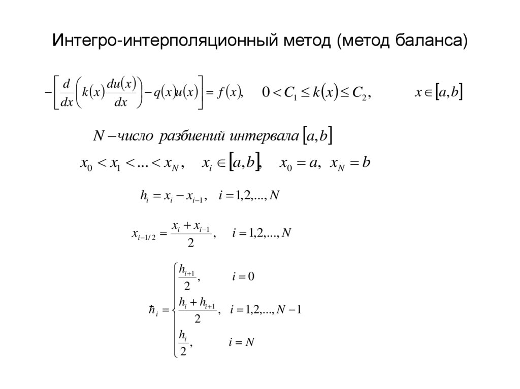
11. Интегро-интерполяционный метод (метод баланса)

d
du x
k x
q x u x f x ,
dx
dx
Краевые условия первого рода
0 C1 k x C2 ,
u x x a 1 ,
x a, b
u x x b 2
Краевые условия второго рода 1 0, 2 0
k ( x)
du x
1 ,
dx x a
k ( x)
du x
2
dx x b
Краевые условия третьего рода
k x
du x
1u x x a 1 ,
dx x a
k x
du x
2u x x a 2 ,
dx x a
1 0,
2 0
не рекомендуе тся раскрывать скобки
d 2u x dk x du x
k x
q
x
u
f x ,
2
dx
dx dx
p x k x , r x
dk x
dx

12. Интегро-интерполяционный метод (метод баланса)

d
du x
k x
q x u x f x ,
dx
dx
0 C1 k x C2 ,
N число разбиений интервала a, b
x0 x1 ... xN ,
xi a, b ,
x0 a, xN b
hi xi xi 1 , i 1,2,..., N
xi 1/ 2
xi xi 1
,
2
i 1,2,..., N
hi 1
i 0
2 ,
h hi 1
i i
, i 1,2,..., N 1
2
hi
i N
2 ,
x a, b

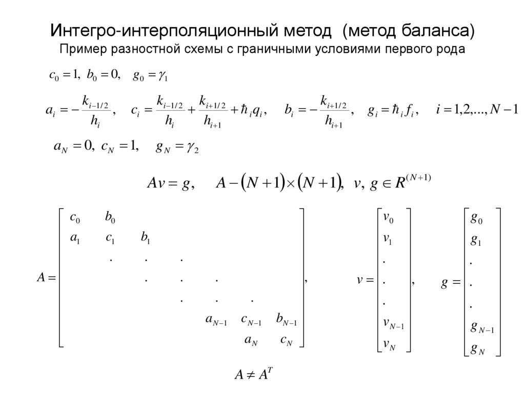
13. Интегро-интерполяционный метод (метод баланса) Пример разностной схемы с граничными условиями первого рода

d
du
k x q x u f x ,
dx
dx
0 C1 k x C2 ,
i 1 / 2
d
du
k x q x u dx f x dx,
dx
dx
xi 1 / 2
xi 1 / 2
xi 1 / 2
x a, b
x
i 1,2,..., N 1
xi 1/ 2
xi 1/ 2
du
du
k x
k x
qudx fdx,
dx x xi 1/ 2
dx x xi 1/ 2 xi 1/ 2
xi 1/ 2
u u
u u
du
i i 1 i i 1
h
dx x xi 1 / 2
hi
2 i
2
vi 1 ,
xi 1 / 2
x dx ,
i
xi 1 / 2
i 0
v v
v v
ki 1/ 2 i 1 i ki 1/ 2 i i 1 i qi vi i f i , i 1,2,..., N 1
hi 1
hi
vi 2 ,
i N
i

14. Интегро-интерполяционный метод (метод баланса) Пример разностной схемы с граничными условиями первого рода

c0 1, b0 0, g0 1
k
ai i 1/ 2 ,
hi
ci
ki 1/ 2 ki 1/ 2
i qi ,
hi
hi 1
Av g ,
b0
c1
.
i 1,2,..., N 1
gN 2
aN 0, cN 1,
c0
a
1
A
k
bi i 1/ 2 , g i i f i ,
hi 1
A N 1 N 1 , v, g R( N 1)
b1
.
.
.
.
.
.
.
.
a N 1
cN 1
aN
A AT
,
bN 1
cN
v0
v
1
.
v . ,
.
v
N 1
v
N
g0
g
1
.
g .
.
g
N 1
g
N

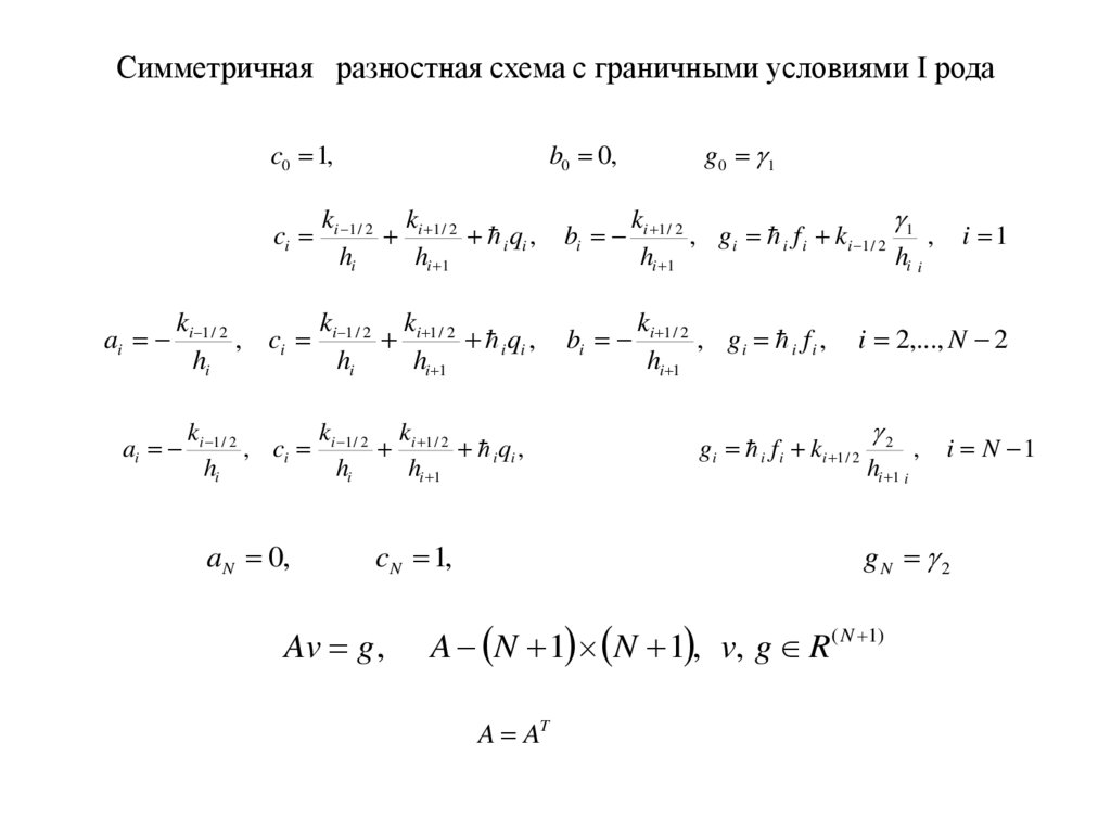
15. Симметричная разностная схема с граничными условиями I рода

vi 1,
v v
v
ki 1 / 2 i 1 i ki 1 / 2 i i qi vi i fi ki 1 / 2 1 ,
hi 1
hi
hi
i 0
i 1
v v
v v
ki 1 / 2 i 1 i ki 1 / 2 i i 1 i qi vi i fi , i 2,..., N 2
hi 1
hi
v
v v
ki 1 / 2 i ki 1 / 2 i i 1 i qi vi i fi ki 1 / 2 2 , i N 1
hi 1
hi
hi 1
vi 2 ,
i N

16. Симметричная разностная схема с граничными условиями I рода

c0 1,
ci
b0 0,
ki 1 / 2 ki 1 / 2
i qi ,
hi
hi 1
k
k
k
ai i 1 / 2 , ci i 1 / 2 i 1 / 2 i qi ,
hi
hi
hi 1
k
k
k
ai i 1 / 2 , ci i 1 / 2 i 1 / 2 i qi ,
hi
hi
hi 1
aN 0,
k
bi i 1 / 2 , gi i f i ki 1 / 2 1 ,
hi 1
hi i
k
bi i 1 / 2 , g i i f i ,
hi 1
i 1
i 2,..., N 2
gi i f i ki 1 / 2
2
hi 1 i
,
i N 1
gN 2
cN 1,
Av g ,
g0 1
A N 1 N 1 , v, g R( N 1)
A AT

17. Интегро-интерполяционный метод (метод баланса)

Краевое условие третьего рода
k x
du x
1u x x a 1 ,
dx x a
1 0,
i 1 / 2
d
du
k x q x u dx f x dx,
dx
dx
xi
xi
x i 1 / 2
x
i 0
xi 1 / 2
xi 1 / 2
du
du
k x
k x
qudx fdx,
dx
dx
x xi 1 / 2
x xi
xi
xi
u u
u u
du
k x
k xi 1/ 2 i 1 i ki 1/ 2 i 1 i ,
h
dx x xi 1 / 2
hi 1
2 i 1
2
k x
i 0
xi 1 / 2
x dx ,
i
i
xi
du x
1u x x x 1 , i 0
i
dx x xi
v v
ki 1/ 2 i 1 i 1vi 1 i qi vi i f i , i 0
hi 1

18. Интегро-интерполяционный метод (метод баланса)

Краевое условие третьего рода
k x
du x
2u x x b 2 ,
dx x b
2 0
i
d
du
k x q x u dx f x dx,
dx
dx
xi 1 / 2
xi 1 / 2
xi
x
i N
xi
xi
du
du
k x
k x
qudx fdx,
dx x xi
dx x xi 1 / 2 xi 1 / 2
xi 1 / 2
du
u ui 1
u ui 1
k x
k xi 1 / 2 i
ki 1 / 2 i
,
hi
dx x xi 1/ 2
h
i
2
2
k ( x)
i N
xi
x dx ,
i
x i 1 / 2
du x
2u x x x 2 , i N
i
dx x xi
vi vi 1
2vi 2 ki 1 / 2
i qi vi i fi , i N
h
i
i

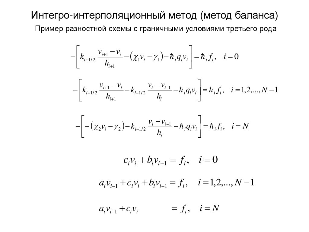
19. Интегро-интерполяционный метод (метод баланса) Пример разностной схемы с граничными условиями третьего рода

v v
ki 1/ 2 i 1 i 1vi 1 i qi vi i f i , i 0
hi 1
v v
v v
ki 1/ 2 i 1 i ki 1/ 2 i i 1 i qi vi i f i , i 1,2,..., N 1
hi 1
hi
v v
2vi 2 ki 1/ 2 i i 1 i qi vi i f i , i N
hi
ci vi bi vi 1 fi , i 0
ai vi 1 ci vi bi vi 1 f i ,
i 1,2,..., N 1
ai vi 1 ci vi
i N
fi ,

20. Интегро-интерполяционный метод (метод баланса) Пример разностной схемы с граничными условиями третьего рода

ci
ki 1/ 2
i qi 1 ,
hi 1
k
bi i 1/ 2 , g i f i 1 ,
hi 1
k
k
k
ai i 1 / 2 , ci i 1 / 2 i 1 / 2 i qi ,
hi
hi
hi 1
k
ai i 1/ 2 ,
hi
ci
ki 1/ 2
i qi 2 ,
hi
b0
c1
.
g i f i 2 ,
b1
.
.
i 1,2,..., N 1
i N
A N 1 N 1 , v, g R( N 1)
Av g ,
c0
a
1
A
k
bi i 1 / 2 , g i f i ,
hi 1
i 0
.
.
.
.
.
.
a N 1
cN 1
aN
,
bN 1
cN
A AT
v0
v
1
.
v . ,
.
v
N 1
v
N
g0
g
1
.
g .
.
g
N 1
g
N

21. Интегро-интерполяционный метод (метод баланса)

1 d n
du r
n
r k r
q r u r f r ,
dr
r dr
0 C1 k r C2 ,
n 1 одномерный случай цилиндрическая системы координат
n 2 одномерный случай сферической системы координат
u r 0 ограничено
Краевые условия первого рода
u r r R
Краевое условие второго рода
k r
du r
,
dr r R
0
Краевое условие третьего рода
k r
du r
u r r R ,
dr r R
0
r 0, R

22. Интегро-интерполяционный метод (метод баланса)

1 d n
du r
n
r k r
q r u r f r ,
dr
r dr
0 C1 k r C2 ,
N число разбиений интервала 0, R
r0 r1 ... rN , ri 0, R , r0 0, rN R
hi ri ri 1 , i 1,2,..., N
r r
ri 1 / 2 i i 1 ,
2
i 1,2,..., N
hi 1
i 0
2 ,
h h
i i i 1 , i 1,2,..., N 1
2
hi
i N
2 ,
r 0, R

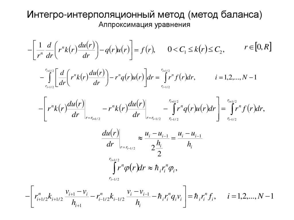
23. Интегро-интерполяционный метод (метод баланса) Аппроксимация уравнения

1 d n
du r
n
r k r
q r u r f r ,
dr
r dr
0 C1 k r C2 ,
i 1 / 2
d n
du r n
n
r k r
r q r u r dr r f r dr ,
dr
dr
ri 1 / 2
ri 1 / 2
ri 1 / 2
r 0, R
r
i 1,2,..., N 1
ri 1 / 2
n
ri 1 / 2 n
du r
du r
n
n
r k r
r k r
r q r u r dr r f r dr ,
dr
dr
r ri 1 / 2
r ri 1 / 2
ri 1 / 2
ri 1 / 2
du r
u ui 1 ui ui 1
i
hi
dr r ri 1/ 2
hi
2
2
r
i 1 / 2
n
n
r
r
dr
r
i ,
i
i
ri 1 / 2
v v
v v
ri n 1/ 2 ki 1/ 2 i 1 i ri n 1/ 2 ki 1/ 2 i i 1 i ri n qi vi i ri n f i ,
hi 1
hi
i 1,2,..., N 1

24. Интегро-интерполяционный метод (метод баланса) Условие ограниченности

1 d n
du r
0 C1 k r C2 ,
n
r
k
r
q
r
u
r
f r ,
dr
r dr
du r
nk
r
d
du r
dr
k r
q
r
u
r
f r
dr
r
dr
du r
nk r
du r
0
dr
k
r
0
lim
dr r 0
0
r
r 0
du r
dr n d k r du r
r
dr
dr
nk r
lim
r 0
d
du r
n 1 k r
q
r
u
r
f r r 0
dr
dr
r 0
du r
u r 0 ограничено k r
0
dr r 0
r 0, R

25. Интегро-интерполяционный метод (метод баланса) Аппроксимация условия ограниченности

1 d n
du r
n
r
k
r
q
r
u
r
f r ,
dr
r dr
i 1 / 2
d n
du r n
n
r k r
r q r u r dr r f r dr ,
dr
dr
ri
ri
ri 1 / 2
r 0, R
0 C1 k r C2 ,
r
i 0
ri 1 / 2
n
ri 1 / 2 n
du r
du r
n
n
r k r
r k r
r q r u r dr r f r dr ,
dr r ri 1 / 2
dr r ri
ri
ri
i 0
du r
u u u u
i 1 i i 1 i
h
dr r ri 1/ 2
hi 1
2 i 1
2
r ri 1 / 2
r n 1
n
n
r r r dr ri r r dx i n 1
r r
i
i
ri 1 / 2
ri 1 / 2
ri n 1 / 2
i i
,
n 1
i
n
vi 1 vi
ri n 1/ 2
ri n 1/ 2
ri 1 / 2 k i 1 / 2
0 i qi vi
i fi
,
hi 1
n 1
n 1
i 0

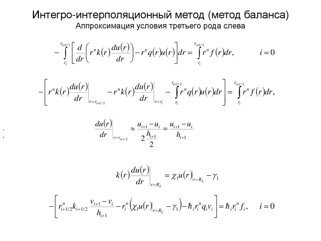
26. Интегро-интерполяционный метод (метод баланса) Аппроксимация условия третьего рода

1 d n
du r
0 C1 k r C2 ,
n
r
k
r
q
r
u
r
f r ,
dr
r dr
du r
Краевое условие третьего рода : k r
u r r R ,
dr r R
i
d n
du r n
n
r k r
r q r u r dr r f r dr ,
dr
dr
ri 1 / 2
ri 1 / 2
ri
,
r 0, R
0
r
i N
ri
ri
n
du r
du
r
r k r
r n k r
r n q r u r dr r n f r dr ,
dr r ri
dr r ri 1 / 2 ri 1 / 2
ri 1 / 2
u u
u u
du r
i i 1 i i 1
h
dr r ri 1 / 2
hi
2 i
2
r
du r
k r
u r r r , i N
i
dr r ri
i
n
n
r
r
dr
r
i i i ,
ri 1 / 2
v v
ri n vi ri n 1 / 2ki 1 / 2 i i 1 i ri n qi vi i ri n fi , i N
hi

27. Интегро-интерполяционный метод (метод баланса) Пример разностной схемы в криволинейных координатах

1 d n
du r
n
r
k
r
q
r
u
r
f r ,
dr
r dr
u r 0 ограничено k r
r 0, R
du r
u r r R ,
dr r R
0
du r
0
dr r 0
Краевое условие третьего рода : k r
,
0 C1 k r C2 ,
n
vi 1 vi
ri n 1/ 2
ri n 1/ 2
ri 1 / 2 k i 1 / 2
0 i qi vi
i fi n 1 ,
h
n
1
i 1
n
vi 1 vi
vi vi 1
n
n
ri 1/ 2 ki 1/ 2
ri 1/ 2 ki 1/ 2
i ri qi vi i ri n f i ,
hi 1
hi
i 0
i 1,2,..., N 1
n
vi vi 1
n
n
ri vi ri 1 / 2ki 1 / 2
i ri qi vi i ri n fi , i N
hi

28. Разностная схема в криволинейных координатах с граничными условиями III рода

ci ri n 1 / 2
ki 1 / 2
1
i ri n 1 / 2 qi ,
hi 1 n 1
bi ri n 1 / 2
bi rin 1 / 2
ki 1/ 2
,
hi
ci rin 1 / 2
ki 1/ 2
k
rin 1 / 2 i 1/ 2 i ri n qi ,
hi
hi 1
ai rin 1 / 2
ki 1/ 2
,
hi
ci rin 1 / 2
ai rin 1 / 2
c0
a
1
A
b0
c1
.
1
i ri n 1 / 2 f i ,
n 1
i 0
i 1,2,..., N 1
g i ri n f i ri n ,
i N
A N 1 N 1 , v, g R( N 1)
b1
.
.
gi
ki 1/ 2
, g i i ri n f i ,
hi 1
ki 1/ 2
i ri n qi ri n ,
hi
Av g ,
,
ki 1 / 2
,
hi
.
.
.
.
.
.
a N 1
cN 1
aN
v0
v
1
.
v . ,
.
v
N 1
v
N
,
bN 1
cN
A AT
g0
g
1
.
g .
.
g
N 1
g
N

29. Уравнение в криволинейных координатах без особенности в нуле

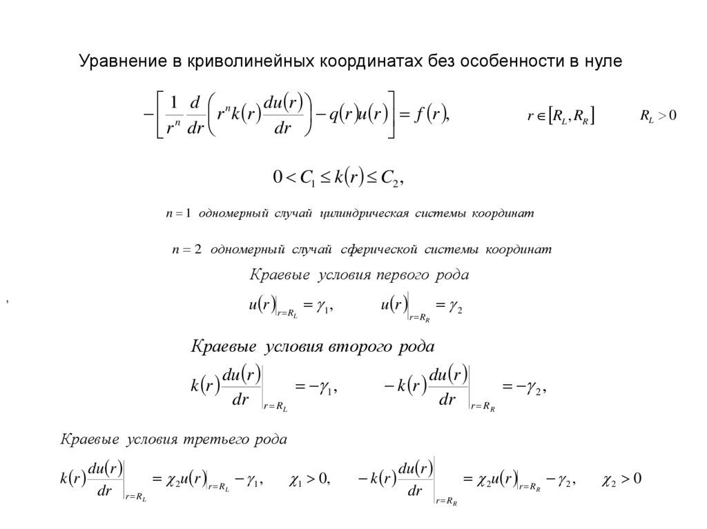
1 d
du r
n r n k r
q
r
u
r
f r ,
dr
r dr
r RL , RR
RL 0
0 C1 k r C2 ,
n 1 одномерный случай цилиндрическая системы координат
n 2 одномерный случай сферической системы координат
Краевые условия первого рода
u r r R 1 ,
,
L
u r
r RR
2
Краевые условия второго рода
k r
du r
1 ,
dr r RL
k r
du r
2 ,
dr r RR
Краевые условия третьего рода
k r
du r
2u r r R 1 ,
L
dr r RL
1 0,
k r
du r
dr
2u r r R 2 ,
R
r RR
2 0

30. Интегро-интерполяционный метод (метод баланса) Аппроксимация условия третьего рода слева

i 1 / 2
d n
du r n
n
r k r
r q r u r dr r f r dr ,
dr
dr
ri
ri
ri 1 / 2
r
i 0
ri 1 / 2
n
ri 1 / 2 n
du r
du r
n
n
r k r
r k r
r q r u r dr r f r dr ,
dr r ri 1 / 2
dr r ri
ri
ri
,
,
u u u u
du r
i 1 i i 1 i
h
dr r ri 1 / 2
hi 1
2 i 1
2
k r
du r
1u r r R 1
L
dr r RL
v v
ri n 1/ 2 ki 1/ 2 i 1 i ri n 1u r r R 1 i ri n qi vi i ri n f i ,
L
hi 1
i 0

31. Интегро-интерполяционный метод (метод баланса) Формальный подход

1 d n
du r
n
r k r
q r u r f r ,
dr
r dr
~
k r r n k r
~
f r r n f r
q~ r r n q r
d ~ du r ~ ~
k r
q r f r ,
dr
dr
k r
du r
1u r r R 1
L
dr r RL
r n k r
du r
r n 1u r r R r n
1
r
R
L
L
dr r RL
~1 r n 1
~1 r n 1
~ du r
k r
~1u r r R ~1
L
dr r RL
~2 r n 2
~2 r n 2
~ du r
k r
~2u r r R ~2
L
dr r RL

32. Метод прогонки

A n 1 n 1 , x, g R ( n 1)
Ax g ,
c0
a
1
A
b0
c1
.
b1
.
.
.
.
.
.
.
.
an 1
cn 1
an
,
bn 1
cn
x0
x
1
.
x . ,
.
xn 1
x
n
g0
g
1
.
g . ,
.
g
n 1
g
n

33. Метод прогонки

gi ,
ci xi bi xi 1
ai xi 1 ci xi bi xi 1 gi ,
a x c x
gi ,
i i 1 i i
i 0
ci ai bi
i 1,2, , n 1
i n
xi i 1 xi 1 i 1 ,
i 0,1,2,...., n 1
i и i свободные параметры (прогоночные коэффициен ты),
b
g
xi i xi 1 i ,
ci
ci
i 0
b
ci
i 1 i ,
xi 1 i xi i ,
i 1,2, , n 1
ai i ci xi bi xi 1 gi ai i ,
bi
g ai i
xi 1 i
,
a
c
a
c
i i
i
i i
i
i 1
i 1
bi
,
ai i ci
gi
,
ci
i 1,2,...., n 1
ai i xi i ci xi bi xi 1 gi ,
xi
i 1
i 1,2, , n 1
i 1,2, , n 1
i 1
i 1
g i ai i
,
ai i ci
i 1,2, , n 1
i 0

34. Метод прогонки

gi ,
ci xi bi xi 1
ai xi 1 ci xi bi xi 1 gi ,
a x c x
gi ,
i i 1 i i
i 0
ci ai bi
i 1,2, , n 1
i n
xi 1 i xi i ,
ai xi 1 ci xi
ai i xi i ci xi
xi
g i ai i
,
a
c
i i
i
b
c0
xn
1
gi ,
i n
i n 1, n 2,...,1,0
метод прогонки
g0
,
c0
g n an n
,
an n cn
i 1
i n
i n xi i 1 xi 1 i 1 ,
i 1
1 0 ,
gi ,
i 1
bi
,
ai i ci
i 1
xi i 1 xi 1 i 1 ,
ai i ci 0
g i ai i
,
ai i ci
i 1,2, , n 1
i n 1, n 2,...,1,0
~n
English     Русский Правила