Лекция №5 Разработка программного обеспечения для моделирования физических процессов
Содержание
Постановка задач на собственные значения
Интегро-интерполяционный метод (ИИМ)
ИИМ для задачи на собственные значения с краевыми условиями 1-ого рода
ИИМ для задачи на собственные значения с краевыми условиями 1-ого рода
ИИМ для задачи на собственные значения с краевыми условиями 1-ого рода
ИИМ для задачи на собственные значения с краевыми условиями 1-ого рода
Переход от обобщённой задачи к классической
ИИМ для задачи на собственные значения с краевыми условиями 3-ого рода
ИИМ для задачи на собственные значения с краевыми условиями 3-ого рода
ИИМ для задачи на собственные значения с краевыми условиями 3-ого рода
ИИМ для задачи на собственные значения с краевыми условиями 3-ого рода
ИИМ для задачи на собственные значения в криволинейной системе координат
ИИМ для задачи на собственные значения в криволинейной системе координат
ИИМ для задачи на собственные значения в криволинейной системе координат
ИИМ для задачи на собственные значения с условием ограниченности
ИИМ для задачи на собственные значения с условием ограниченности
ИИМ для задачи на собственные значения с условием 3-его рода
Разностная схема для задачи на собственные значения с условием 3-его рода
Матричная запись разностной схемы для задачи на собственные значения с условием 3-его рода
Модельная задача на собственные значения. Аналитическое решение.
Модельная задача на собственные значения. Численное решение.
Модельная задача на собственные значения. Численное решение.
Модельная задача на собственные значения. Численное решение.
Модельная задача на собственные значения. Численное решение.
Модельная задача на собственные значения. Численное решение.
Число обусловленности для модельной задачи на собственные значения.
Зависимость погрешности решения от шага сетки
1.10M

Лекция_5_формулы_01.10.2024

1. Лекция №5 Разработка программного обеспечения для моделирования физических процессов

Санкт-Петербургский политехнический университет Петра Великого
Лекция №5
Разработка программного обеспечения
для моделирования физических
процессов
Воскобойников С.П.
Доцент ВШ ПИ ИКНК, к.ф.-м.н.
voskob_sp@spbstu.ru
01.10.2024

2. Содержание

• Постановка задач на собственные значения.
• Применение ИИМ для численного решения
задач на собственные значения в декартовой,
цилиндрической и сферической системах
координат.
• Пример аналитического и численного
решения модельной задачи на собственные
значения.
• Оценка обусловленности матриц при решении
краевых задач для ОДУ второго порядка.

3. Постановка задач на собственные значения

d
du x
k x
q x u x u x ,
dx
dx
x a,b ,
0 C1 k x C2 ,
Однородные краевые условия первого рода
u x x a 0,
u x x b 0
Однородные краевые второго рода
k ( x)
du x
0,
dx x a
k ( x)
du x
0,
dx x b
Однородные краевые условия третьего рода
k x
du x
1u x x a ,
dx x a
k x
du x
2u x x b ,
dx x b
1 0,
2 0,
Комбинации однородных краевых условий
u x x a 0,
k x
собственны е
du x
2u x x b ,
dx x b
u x 0,
числа (значения)
если u x собственна я
2 0,
u x 0 собственные функции
функция, то с u x тоже собственна я
функция, с 0

4. Интегро-интерполяционный метод (ИИМ)

N число разбиений интервала a, b
x0 x1 ... xN ,
xi a, b ,
x0 a, xN b
hi xi xi 1 , i 1,2,..., N
xi 1/ 2
xi xi 1
,
2
i 1,2,..., N
hi 1
i 0
2 ,
h hi 1
i i
, i 1,2,..., N 1
2
hi
i N
2 ,
ui u xi
vi v xi
vi ui

5. ИИМ для задачи на собственные значения с краевыми условиями 1-ого рода

i 1 / 2
d
du
k x q x u dx udx,
dx
dx
xi 1 / 2
xi 1 / 2
xi 1 / 2
x
i 1,2,..., N 1,
xi 1 / 2
xi 1 / 2
du
du
k x
k x
qudx udx,
dx x xi 1 / 2
dx x xi 1 / 2 xi 1 / 2
xi 1 / 2
k x
u u
u u
du
k xi 1/ 2 i i 1 ki 1/ 2 i i 1 ,
h
dx x xi 1 / 2
hi
2 i
2
x i 1 / 2
x dx ,
i
i
x i 1 / 2
v v
v v
ki 1/ 2 i 1 i ki 1/ 2 i i 1 i qi vi i vi , i 1,2,..., N 1,
hi 1
hi
vi 0,
i 0,
vi 0,
i N,

6. ИИМ для задачи на собственные значения с краевыми условиями 1-ого рода

v v
v
ki 1 / 2 i 1 i ki 1 / 2 i i qi vi i vi , i 1,
hi 1
hi
v v
v v
ki 1 / 2 i 1 i ki 1 / 2 i i 1 i qi vi i vi , i 2,..., N 2,
hi 1
hi
v
v v
ki 1 / 2 i ki 1 / 2 i i 1 i qi vi i vi , i N 1,
hi 1
hi
ki 1/ 2 ki 1/ 2
k
i qi vi i 1/ 2 vi 1 i vi ,
hi 1
hi 1
hi
i 1
k
k
k
k
i 1 / 2 vi 1 i 1 / 2 i 1 / 2 i qi vi i 1 / 2 vi 1 i vi , i 2,..., N 2,
hi
hi 1
hi 1
hi
k
ki 1/ 2
k
vi 1 i 1/ 2 i 1/ 2 i qi vi i vi ,
hi
hi 1
hi
i N 1,

7. ИИМ для задачи на собственные значения с краевыми условиями 1-ого рода

ci
ki 1 / 2 ki 1 / 2
i qi ,
hi
hi 1
k
bi i 1 / 2 , di i ,
hi 1
k
k
k
ai i 1 / 2 , ci i 1 / 2 i 1 / 2 i qi ,
hi
hi
hi 1
k
bi i 1 / 2 , di i ,
hi 1
k
k
k
ai i 1 / 2 , ci i 1 / 2 i 1 / 2 i qi ,
hi
hi
hi 1
di i ,
ci vi bi vi 1 i vi , i 1
ai vi 1 ci vi bi vi 1 i vi ,
ai vi 1 ci vi
i 1
i 2,..., N 2
i vi , i N 1
i 2,..., N 2
i 1,2,..., N 1

8. ИИМ для задачи на собственные значения с краевыми условиями 1-ого рода

Av Dv ,
A N 1 N 1 ,
c1
a
2
A
b1
c2
.
D N 1 N 1 ,
b2
.
.
.
.
.
.
.
.
a N 2
c N 2
aN 1
,
bN 2
cN 1
1
D
v R ( N 1)
2
.
.
.
N 2
,
N 1
v1
v
2
.
v .
,
.
v
N 2
v
N 1

9. Переход от обобщённой задачи к классической

D 1 Av v,
1
2
Av Dv ,
A AT ,
D DT ,
B D 1 A,
Bv v,
B BT ,
1
D2
1
2
D D D ,
1
2
1
2
.
.
.
N 2
1
2
Av D D v,
1
2
1
2
C D AD ,
1
2
1
2
1
2
1
2
D AD D v D v,
1
2
w D v,
Cw w,
C CT ,
,
N 1

10. ИИМ для задачи на собственные значения с краевыми условиями 3-ого рода

d
du x
k x
q x u x u x ,
dx
dx
Краевое условие третьего рода
du x
1u x x a , 1 0,
dx x a
Краевое условие третьего рода
k x
du x
2u x x b ,
dx x b
i 1 / 2
d
du
k x q x u dx udx,
dx
dx
xi
xi
x i 1 / 2
2 0
x
i 0
xi 1 / 2
xi 1 / 2
du
du
k x
k x
qudx udx
dx
dx
x xi 1 / 2
x xi
xi
xi
du
u u
u u
k x
k xi 1 / 2 i 1 i ki 1 / 2 i 1 i ,
h
dx x xi 1/ 2
hi 1
2 i 1
2
i 0
xi 1 / 2
x dx ,
i
xi
du x
1u x x x , i 0
i
dx x xi
v v
ki 1 / 2 i 1 i 1vi i qi vi i vi , i 0
hi 1
k x
i

11. ИИМ для задачи на собственные значения с краевыми условиями 3-ого рода

Краевое условие третьего рода
k x
du x
2u x x b ,
dx x b
2 0
i
d
du
k x q x u dx udx,
dx
dx
x i 1 / 2
x i 1 / 2
xi
x
i N
xi
xi
du
du
k x
k x
qudx udx,
dx
dx
x xi
x xi 1 / 2
xi 1 / 2
xi 1 / 2
du
u ui 1
u ui 1
k x
k xi 1 / 2 i
ki 1 / 2 i
,
hi
dx x xi 1/ 2
h
i
2
2
k ( x)
du x
2u x x x ,
i
dx x xi
i N
xi
x dx ,
i
x i 1 / 2
i N
v v
2vi ki 1 / 2 i i 1 i qi vi i vi , i N
hi
i

12. ИИМ для задачи на собственные значения с краевыми условиями 3-ого рода

v v
ki 1 / 2 i 1 i 1vi i qi vi i vi , i 0
hi 1
v v
v v
ki 1/ 2 i 1 i ki 1/ 2 i i 1 i qi vi i vi , i 1,2,..., N 1
hi 1
hi
v v
2vi ki 1/ 2 i i 1 i qi vi i vi , i N
hi
ci
ki 1 / 2
i qi 1 ,
hi 1
k
k
k
ai i 1 / 2 , ci i 1 / 2 i 1 / 2 i qi ,
hi
hi
hi 1
k
k
ai i 1 / 2 , ci i 1 / 2 i qi 2 ,
hi
hi
k
bi i 1 / 2 , d i i ,
hi 1
i 0
k
bi i 1 / 2 , di i ,
hi 1
di i ,
i N
i 1,2,..., N 1

13. ИИМ для задачи на собственные значения с краевыми условиями 3-ого рода

Av Dv ,
c0
a
1
A
A N 1 N 1 ,
D N 1 N 1 ,
b0
c1
0
, D
bN 1
cN
.
b1
.
.
.
.
.
.
.
.
aN 1
cN 1
aN
Av Dv ,
1
2
1
2
C D AD ,
A AT ,
1
2
w D v,
v R ( N 1)
1
.
.
.
N 1
,
N
v0
v
1
.
v . ,
.
v
N 1
v
N
D DT ,
Cw w,
C CT ,

14. ИИМ для задачи на собственные значения в криволинейной системе координат

1 d
du r
n r n k r
q r u r u r ,
dr
r dr
0 C1 k r C2 ,
r 0, R
n 1 одномерный случай цилиндрическая системы координат
n 2 одномерный случай сферической системы координат
u r 0 ограничено
Краевые условия первого рода
u r r R 0
Краевое условие второго рода
k r
du r
0,
dr r R
Краевое условие третьего рода
k r
du r
u r r R ,
dr r R
0

15. ИИМ для задачи на собственные значения в криволинейной системе координат

N число разбиений интервала 0, R
r0 r1 ... rN , ri 0, R , r0 0, rN R
hi ri ri 1 , i 1,2,..., N
r r
ri 1 / 2 i i 1 ,
2
i 1,2,..., N
hi 1
i 0
2 ,
h hi 1
i i
, i 1,2,..., N 1
2
hi
i N
2 ,
u xi ui ,
v xi vi ,
vi ui ,

16. ИИМ для задачи на собственные значения в криволинейной системе координат

1 d
du r
n r n k r
q r u r u r ,
dr
r dr
i 1 / 2
d n
du r n
n
r k r
r q r u r dr r u r dr ,
dr
dr
ri 1 / 2
ri 1 / 2
ri 1 / 2
r
i 1,2,..., N 1
ri 1 / 2
ri 1 / 2
n
du r
du r
n
n
r k r
r k r
r q r u r dr r nu r dr
dr r ri 1/ 2
dr r ri 1/ 2 ri 1/ 2
ri 1 / 2
du r
u ui 1 ui ui 1
i
hi
dr r ri 1/ 2
hi
2
2
ri 1 / 2
r r dr r ,
n
n
i i
i
ri 1 / 2
v v
v v
ri n 1 / 2ki 1 / 2 i 1 i ri n 1 / 2ki 1 / 2 i i 1 i ri n qi vi i ri nvi ,
hi 1
hi
i 1,2,..., N 1

17. ИИМ для задачи на собственные значения с условием ограниченности

1 d
du r
n r n k r
q r u r u r ,
dr
r dr
du r
nk
r
d
du r
dr q r u r u r ,
k r
dr
dr
r
du r
dr ,
r
nk r
lim
r 0
k r
du r
0,
dr r 0
0
,
0
du r
dr n d k r du r ,
r
dr
dr
nk r
lim
r 0
d
du r
n 1 k r
q r u r u r r 0 ,
dr
dr
r 0
u r 0 ограничено k r
du r
0,
dr r 0

18. ИИМ для задачи на собственные значения с условием ограниченности

i 1 / 2
d n
du r n
n
r k r
r q r u r dr r u r dr ,
dr
dr
ri
ri
ri 1 / 2
r
i 0
ri 1 / 2
ri 1 / 2
n
du r
du
r
r k r
r n k r
r n q r u r dr r nu r dr ,
dr r ri 1 / 2
dr r ri
ri
ri
du r
u u u u
i 1 i i 1 i
h
dr r ri 1/ 2
hi 1
2 i 1
2
r ri 1 / 2
r n 1
n
n
r r r dr ri r r dx i n 1
r r
i
i
ri 1 / 2
ri 1 / 2
ri n 1 / 2
i i
,
n 1
i
n
vi 1 vi
ri n 1/ 2
ri n 1/ 2
ri 1 / 2 k i 1 / 2
0 i qi
vi i
vi ,
hi 1
n 1
n 1
i 0
i 0

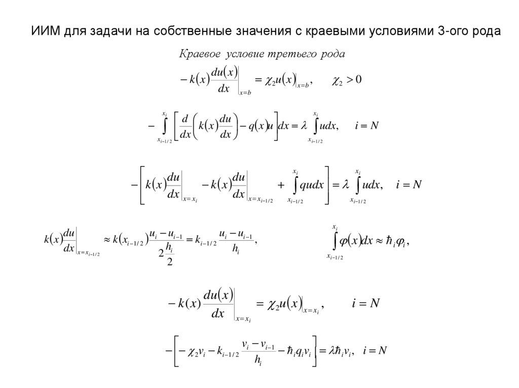
19. ИИМ для задачи на собственные значения с условием 3-его рода

Краевое условие третьего рода : k r
du r
u r r R ,
dr r R
i
d n
du r n
n
r k r
r q r u r dr r u r dr ,
dr
dr
ri 1 / 2
ri 1 / 2
ri
0
r
i N
ri
ri
n
du r
du r
n
n
r k r
r k r
r q r u r dr r nu r dr
dr r ri
dr r ri 1/ 2 ri 1/ 2
ri 1 / 2
,
du r
u ui 1 ui ui 1
i
hi
dr r ri 1/ 2
hi
2
2
k r
du r
u r r r , i N
i
dr r ri
ri
n
n
r
r
dr
r
i ,
i
i
ri 1 / 2
v v
ri n vi ri n 1 / 2ki 1 / 2 i i 1 i ri n qi vi i ri nvi , i N
hi

20. Разностная схема для задачи на собственные значения с условием 3-его рода

n
vi 1 vi
ri n 1 / 2
ri n 1 / 2
ri 1/ 2 k i 1/ 2
0 i qi vi
, i 0
i vi
h
n
1
n
1
i 1
v v
v v
ri n 1 / 2ki 1 / 2 i 1 i ri n 1 / 2ki 1 / 2 i i 1 i ri n qi vi i ri nvi ,
hi 1
hi
i 1,2,..., N 1
v v
ri n vi ri n 1 / 2ki 1 / 2 i i 1 i ri n qi vi i ri nvi , i N
hi
ci ri n 1 / 2
ai ri n 1 / 2
ki 1 / 2
1
i ri n 1 / 2 qi ,
hi 1 n 1
ki 1 / 2
k
k
, ci ri n 1 / 2 i 1 / 2 ri n 1 / 2 i 1 / 2 i ri n qi ,
hi
hi
hi 1
ai rin 1 / 2
ki 1/ 2
,
hi
ci rin 1 / 2
ki 1/ 2
i ri n qi ri n ,
hi
bi ri n 1 / 2
ki 1 / 2
,
hi
bi ri n 1 / 2
ki 1 / 2
, d i i ri n ,
hi 1
di
1
i ri n 1 / 2 ,
n 1
d i ri n ,
i 0
i 1,2,..., N 1
i N

21. Матричная запись разностной схемы для задачи на собственные значения с условием 3-его рода

Av Dv ,
A N 1 N 1 ,
c0
a
1
A
b0
c1
.
b1
.
.
.
.
.
.
.
.
aN 1
cN 1
aN
D N 1 N 1 ,
,
bN 1
cN
0 r1n/ 2
n 1
D
Av Dv ,
1
2
1
2
C D AD ,
v R ( N 1)
1r1n
.
.
.
.
.
.
.
.
N 1rNn 1
A AT ,
1
2
w D v,
.
v0
v
1
.
, v .
,
.
vN 1
v
N
N rNn
D DT ,
Cw w,
C CT ,

22. Модельная задача на собственные значения. Аналитическое решение.

d 2u x
u x ,
2
dx
u x x 0 C2 0,
u x x L C1 sin
0,
k 0,
u x x 0 C1 0,
k 1, q 0, a 0, b L,
x 0, L
u x C1 sin
L 0,
2
C1 sin
L 0,
sin
L 0,
u x C1 C2 x,
C2 0,
u x 0,
0 не является собственным числом
k
k ,
L
2
k 1,2,...
u x x L 0,
x C cos x ,
d 2u x
0,
2
dx
u x x L C2 L 0,
u x x 0 0,
x
uk x C sin k ,
L
L k ,
k 0,1,2,...

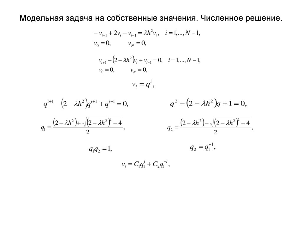
23. Модельная задача на собственные значения. Численное решение.

d 2u x
u x ,
2
dx
x 0, L
u x x 0 0,
u x x L 0,
N число разбиений интервала 0, L
h
L
,
N
xi ih, i 0,1,..., N
xi 1 / 2
xi xi 1
,
2
h
2 ,
i h,
h
,
2
hi xi xi 1 h, i 1,2,..., N
i 1,2,..., N
i 0
i 1,2,..., N 1
i N

24. Модельная задача на собственные значения. Численное решение.

v v v
i 1 i i h vi , i 1,
h
h
v v v v
i 1 i i i 1 h vi , i 2,..., N 2,
h
h
v v v
i i i 1 hvi , i N 1,
h
h
v 2vi vi 1
i 1
vi , i 1,..., N 1,
2
h
v0 0,
vN 0,
2 1
1 2 1
.
.
1
A 2
.
h
.
.
.
.
,
.
.
1 2 1
1 2
Av v
v1
v
2
.
v .
,
.
v N 2
v
N 1

25. Модельная задача на собственные значения. Численное решение.

vi 1 2vi vi 1 h2vi , i 1,..., N 1,
v0 0,
vN 0,
vi 1 2 h2 vi vi 1 0, i 1,..., N 1,
v0 0,
vN 0,
vi q i ,
qi 1 2 h2 qi 1 qi 1 0,
q 2 2 h 2 q 1 0,
2 h 2 h 4 ,
q
2 h 2 h 4 ,
q
2 2
2
1
2
2 2
2
2
2
q2 q1 1 ,
q1q2 1,
vi C1q1i C2 q1 i ,

26. Модельная задача на собственные значения. Численное решение.

v0 0,
vi C1q1i C2 q1 i ,
C1 C2 0,
N
N
C1q1 C2 q1 0,
j
q1 e ,
1
1
N
1
N
1
q
q
0,
k 1,2,..., N 1,
2 h , 2 cos 2 h2,
cos
2
2
i
1 1
vi C q C q ,
i
1 1
q12 N 1 0,
q1 e j ,
cos 2N j sin 2N 1,
e j 2 N 1 0,
C2 C1,
q1 N q1N 0,
1,
j 1
2 N 2 k ,
vN 0,
k
N
,
2 2 cos 4
2
sin
,
2
2
h
h
2
vi C1e ji C1e ji ,
e ji e ji
C sin i ,
vi C
2j
k 1,2,..., N 1,
C1
ki
vik C sin
,
N
k
C
,
2j
4
2 k
sin
,
h2
2N
C R,

27. Модельная задача на собственные значения. Численное решение.

k
4
2 k
sin
,
h2
2N
k 1,2,..., N 1
k
sin
N
2 k
sin
N
.
vk C .
,
.
sin N 2 k
N
N
1
k
sin
N
x
uk xi C sin k i ,
L
ih
uk xi C sin k ,
L
ki
u k xi C sin
,
N
k
k ,
L
2
k 1,2,...,
ki
vik C sin
,
N

28. Число обусловленности для модельной задачи на собственные значения.

cond2 A A 2 A 1 ,
cond 2 A A 2 A 1
2
2
max N 1
sin
2
N 1
2N
4
2 N 1
sin
,
h2
2N
max
,
min
2
sin
sin
2 sin cos
4 cos 2 ....
2 2N
2
2 2N
2 2N
2
2
2
sin
2
N 1
2N
1
,
2N
max N 1
2
4
,
2
h
max A ,
4
4
4 2
2
2
min 1 2 sin
2 2 2
h
2N h2 2N
4h N
L
2
2
2
4
L
4
N
cond 2 A A 2 A 1 max 2 2 2 ,
2
min h
cond 2 A ~
1
,
2
h
cond 2 A ~ N 2 ,

29. Зависимость погрешности решения от шага сетки

z v~ v,
v~ u,
v u
Невязка разностной схемы g Au
v~ u v~ v v u z z
r
z cond ( A)
v ~ cond ( A) M v ,
g
A 1 ,
C1h2 ,
z ~
1
v,
2 M
h
CC1h2 C2h2 ,
English     Русский Правила