Лекция №7
7.08M
Категория: БиологияБиология

Лекция №7

1. Лекция №7

ЭЛЕКТРОБИОЛОГИЯ.
ИОННЫЕ РАВНОВЕСИЯ.
ПОТЕНЦИАЛ ДЕЙСТВИЯ

2.

3.

Электробиология — это раздел биофизики и физиологии, который изучает электрические
процессы в живых организмах. Особое внимание уделяется исследованию
биоэлектрических потенциалов, таких как мембранный потенциал клетки и потенциалы
действия, которые регулируют функции клеток, особенно нервных и мышечных.
Изучение механизма возникновения клеточных
биопотенциалов стало возможным прежде всего
благодаря применению методов клеточной
электрофизиологии, в развитии которых важную роль
сыграли:
• разработка техники микроэлектродных отведений,
• создание специальных усилителей биопотенциалов,
обладающих высоким входным сопротивлением (до 1010
Ом), малой постоянной времени (от 10 мс) и высокой
чувствительностью (токи от 10-12 А),
• выбор удачных объектов исследования, начиная от
гигантского аксона кальмара и гигантских нейронов
пресноводных моллюсков и кончая разнообразными
модельными мембранами.

4.

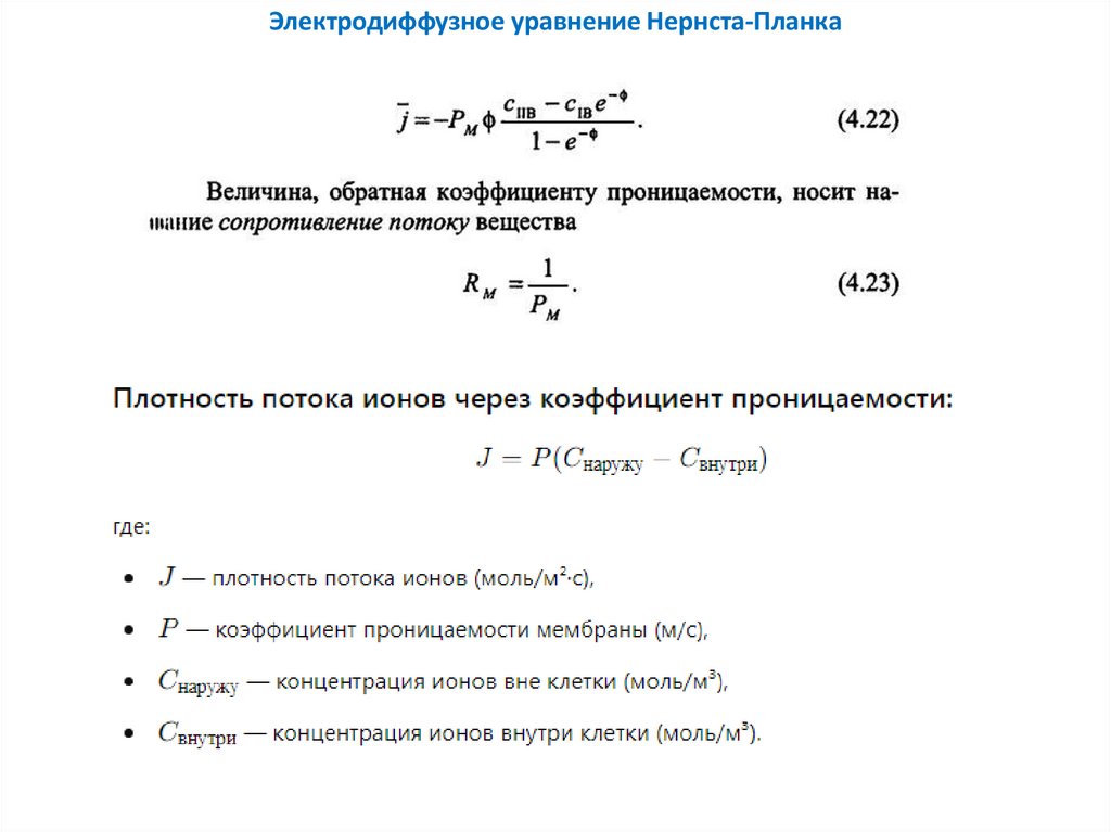
Электродиффузное уравнение Нернста-Планка
Потенциал покоя клетки — это разность электрических потенциалов между внутренней и внешней сторонами
клеточной мембраны в состоянии покоя, то есть когда клетка не генерирует потенциал действия. Это базовое
состояние, в котором мембрана поляризована: внутренняя сторона клетки имеет отрицательный заряд относительно
внешней.
Основные характеристики потенциала покоя:
Типичные значения: Для большинства животных клеток потенциал покоя составляет примерно от -40 до -90 мВ, в
зависимости от типа клетки. В нервных и мышечных клетках это значение обычно около -70 мВ.
Причины возникновения:
Разные концентрации ионов внутри и снаружи клетки: Внутри клетки больше ионов калия (K⁺), а снаружи
— натрия (Na⁺) и хлора (Cl⁻). Этот градиент концентраций создается и поддерживается натрий-калиевым
насосом (Na⁺/K⁺-АТФазой).
Избирательная проницаемость клеточной мембраны: Мембрана более проницаема для калия (K⁺) по
сравнению с другими ионами. Калий свободно покидает клетку через калиевые каналы, что приводит к
отрицательному заряду внутри клетки.
Работа ионных насосов: Натрий-калиевая помпа активно выкачивает ионы натрия наружу и возвращает ионы
калия внутрь клетки, что поддерживает разницу в концентрациях ионов и создаёт отрицательный заряд внутри
клетки.
Роль равновесных потенциалов: Потенциал покоя клетки близок к равновесному потенциалу калия, потому что
калий является наиболее проницаемым ионом через мембрану. Однако другие ионы, такие как натрий и хлор, также
оказывают влияние, смещая потенциал покоя в более положительную сторону.
Физиологическая роль:
Потенциал покоя является основой для электрической активности клеток, таких как нейроны и мышечные волокна.
Он служит "запасом" электрической энергии, которая может быть быстро использована для генерации потенциалов
действия при получении сигнала.

5.

6.

Электродиффузное уравнение Нернста-Планка

7.

Электродиффузное уравнение Нернста-Планка

8.

Электродиффузное уравнение Нернста-Планка

9.

Электродиффузное уравнение Нернста-Планка

10.

Электродиффузное уравнение Нернста-Планка

11.

Электродиффузное уравнение Нернста-Планка
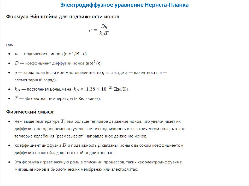
Подвижность ионов — это величина, характеризующая скорость перемещения ионов в среде под действием
электрического поля. Это ключевой параметр, который описывает, насколько быстро ион может перемещаться через
раствор или другой материал, если на него действует электрическое поле.

12.

Электродиффузное уравнение Нернста-Планка

13.

Электродиффузное уравнение Нернста-Планка

14.

Электродиффузное уравнение Нернста-Планка

15.

Электродиффузное уравнение Нернста-Планка

16.

Электродиффузное уравнение Нернста-Планка

17.

Электродиффузное уравнение Нернста-Планка

18.

Электродиффузное уравнение Нернста-Планка

19.

Электродиффузное уравнение Нернста-Планка

20.

Потенциал покоя. Потенциал Нернста
Потенциал покоя — это электрический потенциал внутри клетки относительно внешней среды в состоянии покоя,
то есть когда клетка не генерирует потенциал действия. Это базовое состояние мембраны клетки, при котором она
поляризована: внутренняя сторона мембраны имеет отрицательный заряд относительно внешней.
Концентрационный элемент — это тип электрохимической ячейки (элемента), в которой электрический потенциал
создается за счет разности концентраций ионов одного и того же вещества в двух полуклетках, соединенных через
полупроницаемую мембрану или другой электролит. В отличие от гальванического элемента, где электрический ток
возникает из-за разности в химической энергии различных веществ, в концентрационном элементе ток возникает
исключительно из-за разности концентраций.
Устройство концентрационного элемента:
Концентрационный элемент состоит из двух полуклеток, содержащих одинаковые электроды и электролиты, но с
разной концентрацией ионов. Важнейшим условием для функционирования концентрационного элемента является
поддержание разной концентрации ионов в этих полуклетках.
Электроды: Обычно из одного и того же материала.
Электролиты: Содержат один и тот же ион, но с разными концентрациями.
Перемычка (или мембрана): Может использоваться для поддержания ионного обмена между растворами двух
полуклеток.

21.

Потенциал покоя. Потенциал Нернста
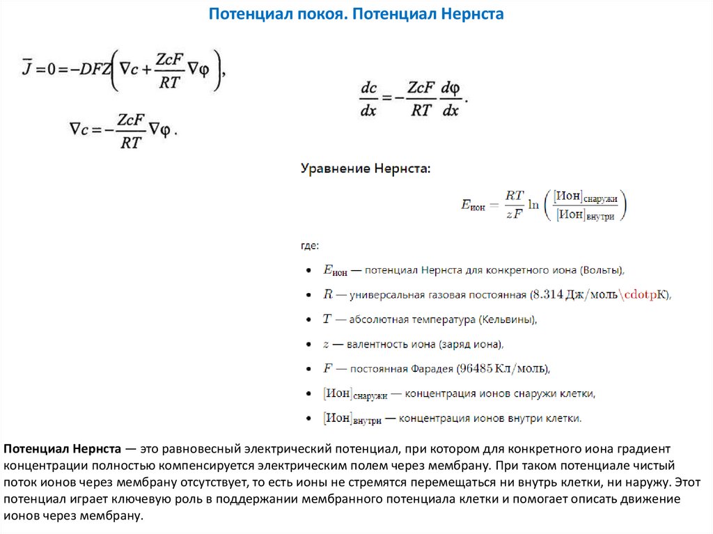
Потенциал Нернста — это равновесный электрический потенциал, при котором для конкретного иона градиент
концентрации полностью компенсируется электрическим полем через мембрану. При таком потенциале чистый
поток ионов через мембрану отсутствует, то есть ионы не стремятся перемещаться ни внутрь клетки, ни наружу. Этот
потенциал играет ключевую роль в поддержании мембранного потенциала клетки и помогает описать движение
ионов через мембрану.

22.

Потенциал покоя. Потенциал Нернста

23.

Потенциал покоя. Потенциал Нернста

24.

Потенциал покоя. Потенциал Нернста

25.

Доннановское равновесие и потенциал Доннана

26.

Доннановское равновесие и потенциал Доннана

27.

Доннановское равновесие и потенциал Доннана
Биологическое значение Доннановского равновесия:
Поддержание клеточного объема: Доннановское равновесие важно для контроля осмотического давления внутри
клетки. Крупные отрицательно заряженные молекулы, такие как белки, создают осмотическое давление, которое
тянет воду в клетку. Баланс концентраций ионов и воды через мембрану поддерживается различными механизмами,
такими как натрий-калиевая помпа.
Мембранный потенциал: Доннановское равновесие также влияет на мембранный потенциал клетки, который важен
для таких процессов, как проведение нервных импульсов и сократимость мышечных клеток.
Регуляция ионного транспорта: Системы транспорта ионов, такие как ионные насосы и каналы, работают в
условиях, где действует эффект Доннана, и помогают поддерживать концентрации ионов, необходимые для
физиологических функций клетки.
Доннановское равновесие — это явление, которое описывает, как крупные неподвижные ионы влияют на
распределение мелких подвижных ионов по обе стороны полупроницаемой мембраны, создавая разность
электрических потенциалов, известную как потенциал Доннана. Это равновесие важно для поддержания
осмотического давления, мембранного потенциала и других биофизических процессов в клетках.

28.

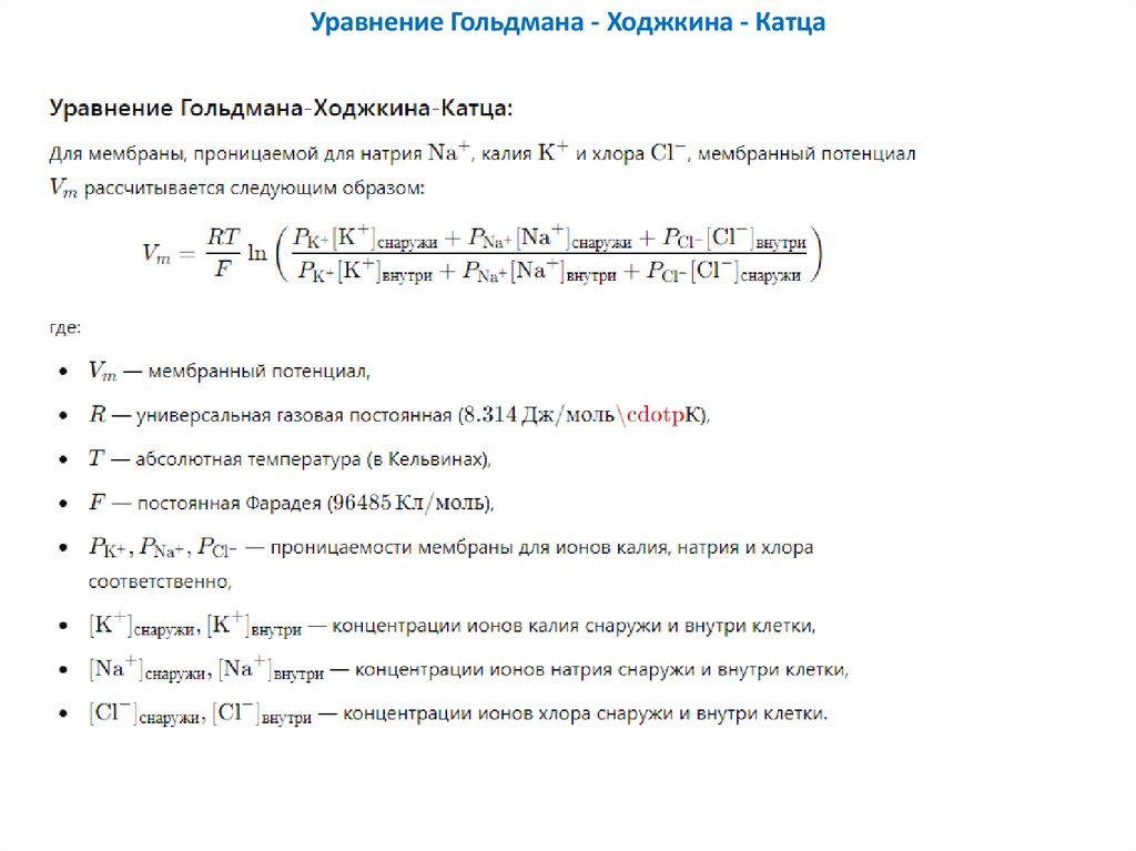
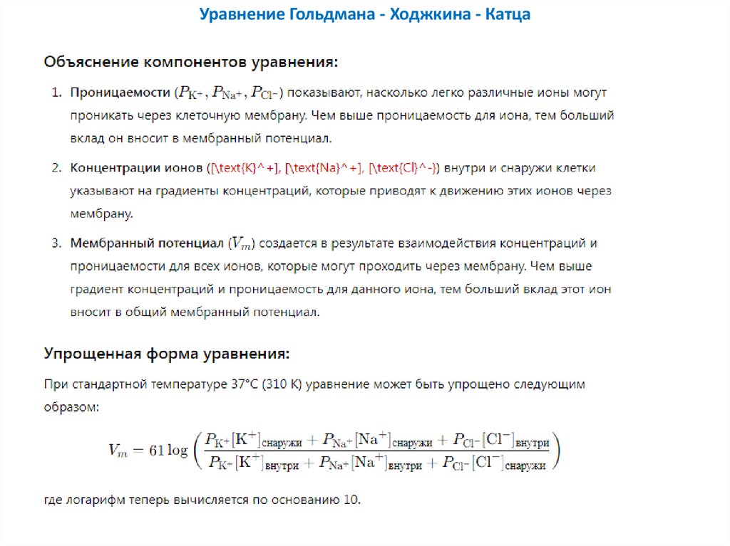
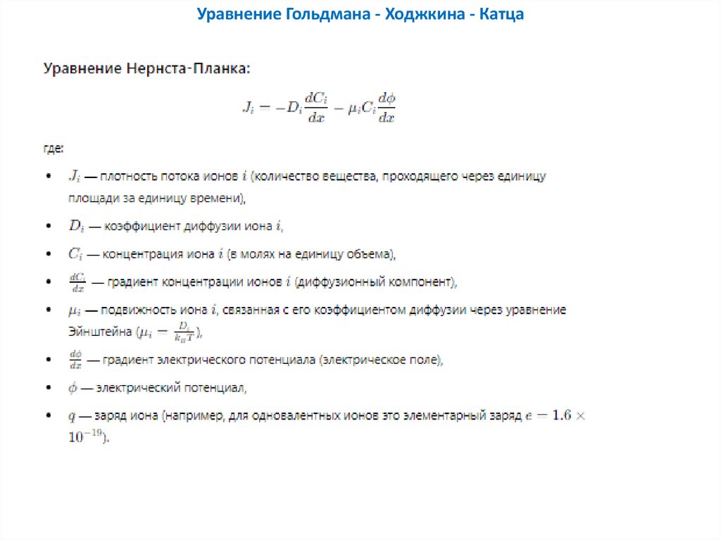
Уравнение Гольдмана - Ходжкина - Катца

29.

Уравнение Гольдмана - Ходжкина - Катца

30.

Уравнение Гольдмана - Ходжкина - Катца

31.

Уравнение Гольдмана - Ходжкина - Катца

32.

Потенциал действия
Потенциал действия — это быстрое и кратковременное изменение мембранного потенциала клетки, происходящее
в ответ на стимул. Потенциал действия является основным механизмом передачи электрических сигналов в нервных
и мышечных клетках. Этот процесс представляет собой последовательную деполяризацию и реполяризацию
мембраны клетки, что приводит к распространению сигнала вдоль мембраны.
Основные этапы потенциала действия:
Состояние покоя:
В состоянии покоя мембранный потенциал клетки обычно находится на уровне около -70 мВ (в нервных
клетках), что создается в основном за счет проницаемости мембраны для ионов калия K+\text{K}^+K+.
Калиевые каналы открыты, а натриевые Na+\text{Na}^+Na+ каналы закрыты.
Деполяризация:
При воздействии достаточного стимула мембранный потенциал достигает порогового значения (около -55 мВ).
Это приводит к открытию натриевых каналов.
Ионы натрия Na+\text{Na}^+Na+ начинают быстро входить в клетку по концентрационному градиенту, что
приводит к изменению мембранного потенциала в положительную сторону (до значений около +30 мВ).
Деполяризация означает переход мембранного потенциала с отрицательного на положительный.
Пик потенциала действия:
Мембранный потенциал достигает положительных значений, что вызывает закрытие натриевых каналов и
открытие калиевых каналов.
Ионы калия K+\text{K}^+K+ начинают выходить из клетки, что приводит к реполяризации мембраны.
Реполяризация:
Когда калиевые каналы открыты, ионы калия начинают покидать клетку, восстанавливая отрицательный
мембранный потенциал.
Этот процесс возвращает мембрану к состоянию покоя, но часто мембранный потенциал опускается ниже
уровня покоя, что называется гиперполяризацией.
Гиперполяризация:
После реполяризации мембранный потенциал может стать более отрицательным, чем в состоянии покоя
(например, -80 мВ). Это вызвано тем, что калиевые каналы остаются открытыми дольше, чем нужно для
восстановления нормального потенциала.
В этот момент натрий-калиевая помпа начинает активно восстанавливать нормальные концентрации ионов по
обе стороны мембраны, возвращая мембранный потенциал к состоянию покоя.

33.

Потенциал действия
Ионные каналы:
Натриевые каналы (Na+\text{Na}^+Na+): Эти каналы открываются при достижении порогового потенциала и
вызывают деполяризацию клетки за счет входа натрия.
Калиевые каналы (K+\text{K}^+K+): Эти каналы открываются во время реполяризации и способствуют выходу
ионов калия из клетки, восстанавливая мембранный потенциал.
Алло-или-ничего:
Потенциал действия — это явление по принципу "всё или ничего". Если стимул достаточен для того, чтобы
достичь порогового значения, то потенциал действия будет происходить полностью. Если стимул не достигает
порога, потенциал действия не возникает.
Фазы потенциала действия:
Фаза покоя: Мембранный потенциал около -70 мВ, поддерживается натрий-калиевой помпой.
Фаза деполяризации: Быстрый вход ионов натрия через натриевые каналы, приводит к положительному
потенциалу.
Фаза реполяризации: Выход ионов калия через калиевые каналы восстанавливает отрицательный потенциал.
Фаза гиперполяризации: Потенциал временно становится ниже уровня покоя из-за продолжительного открытия
калиевых каналов.
Значение потенциала действия:
Передача сигнала: Потенциал действия — это механизм передачи электрических сигналов по нервным
волокнам. В нейронах потенциал действия распространяется вдоль аксона, передавая импульсы от одного участка
мембраны к другому.
Работа мышц: В мышечных клетках потенциал действия запускает процессы сокращения.

34.

Потенциал действия

35.

36.

37.

38.

39.

С учётом порога ПД возникает, когда заряд на мембране
больше критической величины (порога). Если
электрический сигнал имеет небольшую величину
(меньше порога), возникает небольшой поток ионов
натрия внутрь клетки, изменяется заряд на мембране,
развивается локальный ответ, однако поток ионов натрия
внутрь клетки быстро прекращается и заряд на мембране
восстанавливается до первоначальной величины за счёт
действия Na-K-насо

40.

Потенциал действия

41.

42.

Потенциал действия
Ответ в возбудимых мембранах не возникает, пока
стимул не достигнет некоторого уровня, называемого
пороговым потенциалом. Для всех надпороговых
стимулов, приложенных к клетке, потенциалы действия
одинаковы.
Рассмотрение ответов на подпороговые импульсы
показывает, что они в принципе аналогичны тем,
которые можно ожидать от пассивной электрической RCцепочки.
Отметим, что зависимость линейна для всех
гиперполяризующих стимулов, как можно было бы
ожидать при линейной пассивной системе. Линейность
наблюдается также для малых деполяризующих
сигналов, следовательно, в этой области система тоже
может описываться пассивной цепью. Для стимулов с
большей амплитудой наблюдаемое поведение
становится нелинейным, поэтому она должно
рассматриваться как активная.
Экспериментально установлено, что пик потенциала
действия приближается к потенциалу Нернста для
натрия, но никогда не превышает его. Этот результат
согласуется с возможным повышением натриевой
проницаемости.

43.

Потенциал действия
Электрическая модель мембраны - модель параллельных проводимостей. Эта модель положена в основу анализа
многокомпонентных ионных токов.

44.

Потенциал действия

45.

Потенциал действия
Преимущество четырёхточечного
метода измерения электрического
сопротивления заключается в том,
что разделение электродов тока и
напряжения исключает возможность
измерения сопротивления проводов
и контактов
Четырёхточечный метод измерения электросопротивления — это метод, в
котором используются отдельные пары электродов, пропускающих ток, и
электродов, чувствительных к напряжению, для проведения более точных
измерений, чем позволяет двухконтактная схема.
Принцип работы: четыре проводника, расположенные на одинаковом расстоянии
друг от друга, контактируют с материалом с неизвестным сопротивлением. Через
два внешних проводника проходит известный ток, а на двух внутренних
проводниках измеряется напряжение.
Четырёхточечный метод используется в некоторых омметрах и анализаторах
импеданса, а также в проводке тензодатчиков и термометров сопротивления,
термопарах. Четырёхточечные зонды также применяются для измерения
поверхностного сопротивления тонких плёнок (особенно тонких плёнок
полупроводников

46.

Потенциал действия
Рефрактерность — это период времени после генерации потенциала действия, в течение которого возбудимая клетка
(например, нервная или мышечная клетка) не может сразу ответить на новый стимул или её способность ответить на новый
стимул снижена. Рефрактерность предотвращает слишком частое или неконтролируемое возбуждение клетки и позволяет
процессу передачи нервных импульсов или сокращению мышц быть упорядоченным и регулируемым.
Существует два типа рефрактерности:
1. Абсолютная рефрактерная фаза:
Это период, во время которого клетка абсолютно неспособна ответить на новый стимул, как бы он ни был силён. Этот этап
происходит сразу после генерации потенциала действия и связан с инактивацией натриевых каналов.
Причина: Когда потенциал действия достигает пика и натриевые каналы активируются, они затем быстро переходят в
инактивированное состояние. В этом состоянии они не могут снова открыться, независимо от силы стимула.
Продолжительность: Абсолютная рефрактерная фаза обычно длится во время деполяризации и значительной части
реполяризации мембраны.
Значение: Абсолютная рефрактерная фаза предотвращает слияние потенциалов действия и обеспечивает их
однонаправленное распространение по мембране.
2. Относительная рефрактерная фаза:
Это период после абсолютной рефрактерной фазы, когда клетка может генерировать новый потенциал действия, но для этого
требуется более сильный стимул, чем обычно.
Причина: Во время относительной рефрактерности большинство натриевых каналов уже вернулись в закрытое (но не
инактивированное) состояние, и калиевые каналы остаются открытыми, что вызывает гиперполяризацию мембраны
(мембранный потенциал ниже уровня покоя).
Продолжительность: Этот период наступает сразу после абсолютной рефрактерной фазы и продолжается до полного
восстановления мембранного потенциала покоя.
Значение: Относительная рефрактерная фаза обеспечивает контроль над частотой возбуждений и предотвращает слишком
частую активацию клетки.
Биологическое значение рефрактерности:
Регуляция частоты сигналов: Рефрактерность играет важную роль в регулировании частоты потенциалов действия, что
важно для нормальной работы нервных и мышечных клеток.
Предотвращение тетануса: В мышечных клетках рефрактерность предотвращает постоянные сокращения, известные как
тетанус, которые могли бы привести к повреждению мышц.
Однонаправленное распространение импульсов: Абсолютная рефрактерность предотвращает обратное распространение
потенциала действия, что важно для правильного проведения нервных импульсов вдоль аксона.

47.

Потенциал действия
Аккомодация в физиологии клеток — это процесс адаптации возбудимых клеток (например, нейронов или
мышечных клеток) к медленно нарастающему или длительно воздействующему стимулу, при котором клетка
утрачивает способность генерировать потенциал действия в ответ на этот стимул. По сути, аккомодация означает
снижение возбудимости клетки при медленном увеличении силы раздражителя.
Механизм аккомодации:
Аккомодация происходит из-за изменения работы ионных каналов, которые участвуют в генерации потенциала
действия, прежде всего натриевых каналов:
Медленная деполяризация: При медленном увеличении силы раздражителя мембрана клетки постепенно
деполяризуется, но эта деполяризация может быть недостаточно быстрой, чтобы открыть натриевые каналы,
необходимые для генерации потенциала действия.
Инактивация натриевых каналов: В условиях медленной деполяризации натриевые каналы могут переходить в
инактивированное состояние (закрыты, но не готовы к открытию) до того, как мембранный потенциал достигнет
порога для возбуждения. В результате клетка не генерирует потенциал действия.
Компенсаторная активация калиевых каналов: Медленная деполяризация может также стимулировать калиевые
каналы к более быстрому открытию, что усиливает процесс реполяризации и снижает вероятность того, что клетка
достигнет порога возбуждения.
Пример аккомодации:
Представим нейрон, на который постепенно воздействует растущий электрический стимул. Если этот стимул
нарастает слишком медленно, мембрана клетки не сможет достичь порогового значения для генерации потенциала
действия. Даже при повышении напряжения клетка не генерирует электрический сигнал, потому что натриевые
каналы остаются инактивированными.

48.

Потенциал действия
Физиологическое значение аккомодации:
Аккомодация выполняет важные функции в нервной системе и других тканях, позволяя клеткам адаптироваться к
длительным или медленно изменяющимся стимулам:
Защита от избыточной активации: Аккомодация предотвращает чрезмерную возбудимость клеток при медленном
нарастании раздражения, что защищает клетки от избыточной активации и повреждения.
Регуляция чувствительности: Аккомодация помогает нервной системе игнорировать слабые или медленно
нарастающие сигналы, что позволяет клеткам сосредоточиться на более сильных или быстрых изменениях в
окружающей среде.
Адаптация в сенсорных системах: В сенсорных системах аккомодация может играть роль в адаптации к
длительным или повторяющимся стимулам, предотвращая чрезмерную стимуляцию и перегрузку рецепторов.
Аккомодация в разных типах клеток:
Нейроны: В нейронах аккомодация предотвращает генерацию потенциалов действия при длительных или медленно
нарастающих раздражениях, что помогает избежать избыточной активности.
Мышечные клетки: В мышечных клетках аккомодация снижает вероятность нежелательных сокращений при
длительном воздействии раздражителя.
English     Русский Правила