Э Л Е К Т Р О С Т А Т И К А КРАТКИЕ ТЕОРЕТИЧЕСКИЕ СВЕДЕНИЯ
Основные характеристики электростатического поля 1. Напряженность электрического поля (Е ) –силовая 2. Потенциал ( )
Теорема Остроградского – Гаусса
439.74K
Категория: ФизикаФизика

1. ПРЕЗЕНТАЦИЯ ЭЛЕКТРОСТАТИКА

1. Э Л Е К Т Р О С Т А Т И К А КРАТКИЕ ТЕОРЕТИЧЕСКИЕ СВЕДЕНИЯ

ЭЛЕКТРОСТАТИКА
КРАТКИЕ ТЕОРЕТИЧЕСКИЕ СВЕДЕНИЯ
• Заряд, возникающий на стекле, натертом кожей, был назван
положительным, на эбоните, натертом мехом – отрицательным.
Одноименные заряды отталкиваются, разноименные притягиваются.
• Алгебраическая сумма электрических зарядов любой системы, не
обменивающейся зарядами с внешними телами, остается неизменной
– закон сохранения электрического заряда.
• Электрон – носитель элементарного отрицательного заряда, его
заряд e 1.6 10 19 Кл. Носитель элементарного положительного заряда –
протон. Заряд любого тела составляет кратное от элементарного
электрического заряда е.
• Точечным называется заряд, сосредоточенный на теле, размеры
которого пренебрежимо малы по сравнению с расстоянием до других
заряженных тел, с которыми он взаимодействует.

2.

Два неподвижных точечных заряда в вакууме
взаимодействуют с силой прямо пропорциональной
произведению величин этих зарядов и обратно
пропорциональной квадрату расстояния между
ними и направлена вдоль соединяющей их прямой.
q1 q2
F k
2
r
Ԑ0 = 8,85 10-12 Ф/м – электрическая постоянная,
Ԑ -диэлектрическая проницаемость
среды, показывает, во сколько раз сила
Взаимодействия между точечными зарядами
В вакууме больше, чем в данной среде.
k
1
4 0
9 109 м / Ф
2

3. Основные характеристики электростатического поля 1. Напряженность электрического поля (Е ) –силовая 2. Потенциал ( )

Основные характеристики электростатического поля
1. Напряженность электрического поля
(Е ) –силовая
2. Потенциал ( ) -энергетическая
Напряженность электрического поля:
- численно равна отношению силы, действующей на заряженную частицу, к ее
заряду;
- совпадает по направлению с силой, действующей на частицу с положительным
зарядом.
3

4.

Напряженность поля точечного заряда
Электрическое поле
изображается на рисунке
с помощью силовых
и эквипотенциальных линий.

5.

Поток вектора напряженности
электрического поля
через площадку dS – величина равная
dФE EdS cos En dS En E cos
5

6. Теорема Остроградского – Гаусса

Поток вектора напряженности
электрического поля через произвольную
замкнутую поверхность равен
алгебраической сумме зарядов, охваченных
этой поверхностью
(ε0 =8,85*10-12 ф/м)
ФE En dS
S
1
0
qi
6

7.

Потенциал электрического поля
Потенциальная энергия заряда qпр в поле заряда q равна
Если поле создаётся системой n точечных зарядов
q1, q2, …. qn, то потенциальная энергия W заряда
qпр = q0 , находящегося в этом поле, равна сумме его
потенциальных энергий Wi, создаваемых каждым из
зарядов в отдельности:
Будем исследовать с помощью пробного заряда (qпр) =
q0 энергетическое состояние электростатического поля.
Потенциальная энергия W пробного заряда, внесённого в
данную точку поля, зависит как от величины пробного заряда,
так от свойств поля в этой точке.

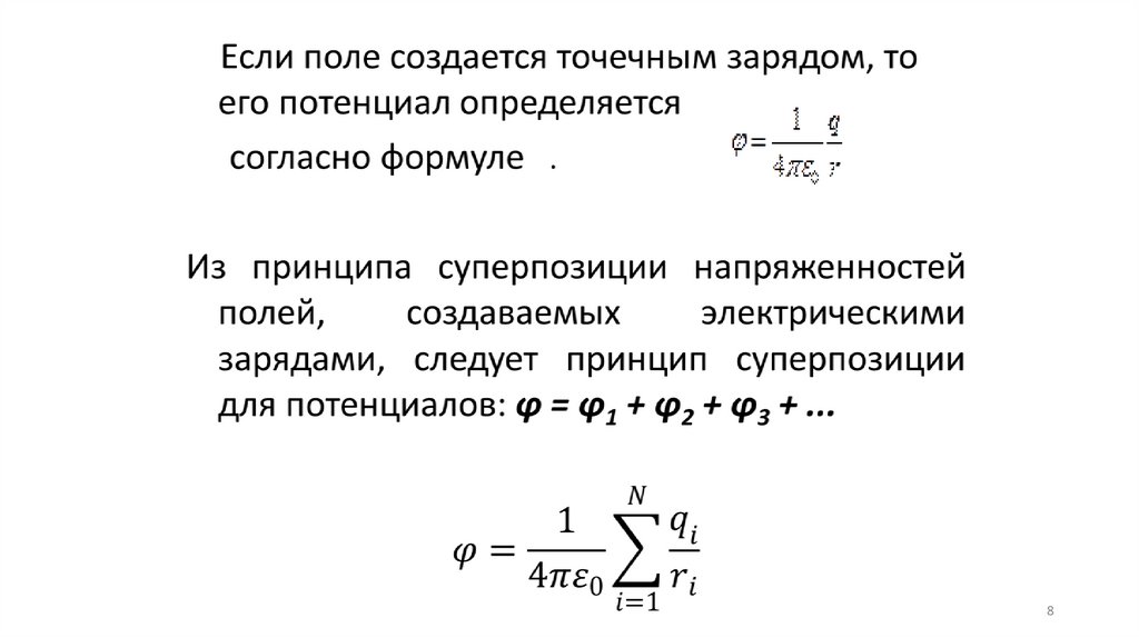
8.

8

9.

Работа в электростатике
Из механики известно, что если сила консервативна,
то работа этой силы равна убыли потенциальной
энергии тела, к которому эта сила приложена. Как мы
показали, электростатические силы консервативны.
Следовательно, их работа равна убыли энергии
перемещённого заряда. A12 = - ∆Wпот =W1 –W2 ,где
и
Работа, совершаемая силами электростатического
поля при перемещении заряда, равна произведению
величины этого заряда на разность потенциалов
начальной и конечной точек пути.
A12 = Wп1 – Wп2 = qφ1 – qφ2 = q(φ1 – φ2).
9
English     Русский Правила