Введение в искусственные нейронные сети
Биологический и искусственный нейроны
Виды функций активации
Структуры нейронных сетей
Принципы обучения нейронных сетей
Персептрон
Пример: задача дихотомии – 2 признака, 2 - класса
Алгоритм обучения персептрона
Многослойные нейронные сети
Алгоритм обратного распространения ошибки (backpropagation algorithm)
Механизмы хранения данных в ИНС
Модель автоассоциативной памяти
Алгоритм функционирования однонаправленной сети Хопфильда
Пример
Модель гетероассоциативной памяти
Алгоритм функционирования двунаправленной сети Хопфильда
Пример
Оценка объема ассоциативной памяти
Когнитивные карты (экстраполирующие нейронные сети)
Пример
315.07K
Категория: ИнформатикаИнформатика

Материалы ОИИ 2025

1. Введение в искусственные нейронные сети

2. Биологический и искусственный нейроны

Биологические нейроны
Искусственный нейрон
n
b j f ai wij j
i 1
bj = f (aTwj – j).
a = [a1 a2 ... an] – входной вектор;
wj = [w1j w2j ... wnj] – вектор весовых коэффициентов;
f – функция активации;
j – величина порога.

3. Виды функций активации

а) линейная функция f(x) = x,
эквивалентная отсутствию порогового
элемента вообще;
б) кусочно-линейная функция, получаемая
из линейной ограничением диапазона ее
изменения в пределах диапазона [– , + ],
т.е.
, x ,
f ( x ) x, x ,
, x ;
в) ступенчатая пороговая функция
, x 0 ,
f ( x)
, x 0 ;
г) cигмоидная функция S(x)=1/(1+e–x);
д) гиперболический тангенс S(x)=tanh(x).

4. Структуры нейронных сетей

а) однослойная структура
обратными связями;
с
б) двухслойная структура
прямыми связями;
с
в) двухслойная структура
обратными связями;
с
г) трехслойная
прямыми связями.
с
структура

5. Принципы обучения нейронных сетей

Обучение с учителем:
предъявления сети последовательности обучающих пар (примеров) (Ai, Di),
i = 1, ..., m образов, называемой обучающей последовательностью.
обучающая последовательность состоит лишь из входных образов Ai
Алгоритм Хэбба:
wij(t+1) = wij(t) + ai(t) aj(t),
где wij(t) и wij(t+1) – значения веса связи нейрона i с нейроном j до настройки (на
шаге t) и после настройки (на шаге t +1), соответственно;
ai(t) – выход нейрона i на шаге t;
aj(t) – выход нейрона j на шаге t;
– параметр скорости обучения.

6.

Задачу обучения нейронной сети можно рассматривать как задачу
минимизации некоторой целевой функции:
min F (W)
W
где W – синаптическая карта нейронной сети.
Итерационный алгоритм поиска
W(t+1)=W(t) + tpt,
где pt и t – направление поиска и величина шага на шаге t алгоритма.
Различные алгоритмы отличаются друг от друга лишь выбором
направления pt поиска. В частности, для градиентного алгоритма вектор
p противоположен вектору градиента, т.е. p = – F/ W.

7. Персептрон

Персептрон, являющийся одной из первых попыток создания ИНС, был
предложен Розенблатом. Персептрон имеет два слоя. Входной слой Fa
обеспечивает прием входных образов Ak = (a1k, ..., ank), k=1,..., m, а выходной слой
Fb состоит из нейронов со ступенчатой функцией активации и обеспечивает
формирование выходных бинарных образов Bk = (b1k, ..., bpk), принимающих
значения 0 или 1.

8. Пример: задача дихотомии – 2 признака, 2 - класса

b=f (w1a1+w2a2 – ),
где b – выход нейрона; f – ступенчатая функция активации; – значение порога.
Линейная разделяющая функция
Вывод:
возможности
персептрона
ограничены классом линейно разделимых
образов. В примере персептрон не способен
реализовать
функцию
«исключающее
ИЛИ», принимающую значение 0 при
равных значениях аргументов и 1 – для всех
остальных комбинаций.

9. Алгоритм обучения персептрона

1. Начальная инициализация весовых коэффициентов сети и пороговых
значений всех нейронов случайными числами, принимающими значения в
интервале [–1,+1]:
wij(0) = r,
j = r, i = 1, 2, ..., n; j = 1, 2, ..., p.
2. Для каждого примера (Ak, Bk), k = 1, 2, ..., m из обучающей выборки
выполняются следующие действия.
2.1. Активация входного
i = 1, 2, ..., n.
слоя F a вектором A k , т.е. a i = a i k ,
2.2. Вычисление сигналов на выходе нейронов выходного слоя Fb согласно
выражению
n
b j f ( wij ai j )
j = 1, 2, ..., p,
i 1
где ступенчатая функция активации f(x)=1, если x > 0 и f(x) = 1 в противном
случае.

10.

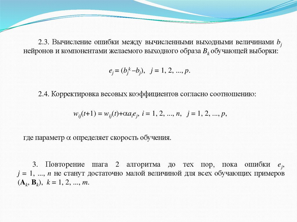
2.3. Вычисление ошибки между вычисленными выходными величинами bj
нейронов и компонентами желаемого выходного образа Bk обучающей выборки:
ej = (bjk –bj), j = 1, 2, ..., p.
2.4. Корректировка весовых коэффициентов согласно соотношению:
wij(t+1) = wij(t)+ аiej, i = 1, 2, ..., n, j = 1, 2, ..., p,
где параметр определяет скорость обучения.
3. Повторение шага 2 алгоритма до тех пор, пока ошибки ej,
j = 1, ..., n не станут достаточно малой величиной для всех обучающих примеров
(Ak, Bk), k = 1, 2, ..., m.

11. Многослойные нейронные сети

Нейронная сеть с одним
промежуточным слоем
Разделение пространства
признаков нейронной сетью
с одним промежуточным
слоем

12.

Требование к функции активации: дифференцируемость.
Сигмоидная функция: y = 1/(1+e-x),
производная которой имеет простой вид
y y(1 y)
n
bi S ( ah vhi i )
i = 1, 2, ..., p;
h 1
p
c j S ( bi wij j )
i 1
j = 1, 2, ..., q.

13.

Обучение сети осуществляется с учителем, т.е. сети последовательно
предъявляются обучающие примеры (Ak, Dk), k=1, 2, ..., m, и производится
настройка синаптической карты таким образом, чтобы выходы Ck сети были
как можно ближе к заданным образам Dk для каждой обучающей пары.
Сформулируем
задачу
обучения
сети
как
оптимизационную
минимизировать квадрат нормы разности векторов
min D k C k
q
2
min Fk (d kj c j ) 2
j 1
задачу:

14. Алгоритм обратного распространения ошибки (backpropagation algorithm)

1. Начальная инициализация всех весовых коэффициентов и пороговых величин
случайными числами r:
vhi(0) = r,
i(0) = r, h = 1, 2, ..., n,
i = 1, 2, ..., p,
wij(0) = r,
j(0) = r, i = 1, 2, ..., p,
j = 1, 2, ..., q,
где wij – весовой коэффициент, соответствующий связи от i-го нейрона в слое
Fb к j-му нейрону в слое Fc;
i – пороговая величина i-го нейрона слоя Fb;
vhi – весовой коэффициент, соответствующий связи от h-го входа (слой Fa) к iму нейрону в слое Fb;
j – пороговая величина j-го нейрона в слое Fc;
r – случайные числа в диапазоне [–1,1].

15.

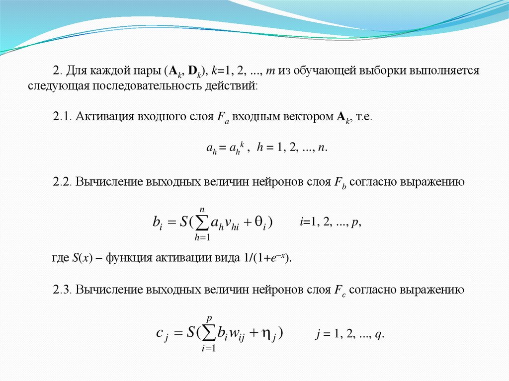
2. Для каждой пары (Ak, Dk), k=1, 2, ..., m из обучающей выборки выполняется
следующая последовательность действий:
2.1. Активация входного слоя Fa входным вектором Ak, т.е.
ah = ahk , h = 1, 2, ..., n.
2.2. Вычисление выходных величин нейронов слоя Fb согласно выражению
n
bi S ( ah vhi i )
i=1, 2, ..., p,
h 1
где S(x) – функция активации вида 1/(1+e–x).
2.3. Вычисление выходных величин нейронов слоя Fс согласно выражению
p
c j S ( bi wij j )
i 1
j = 1, 2, ..., q.

16.

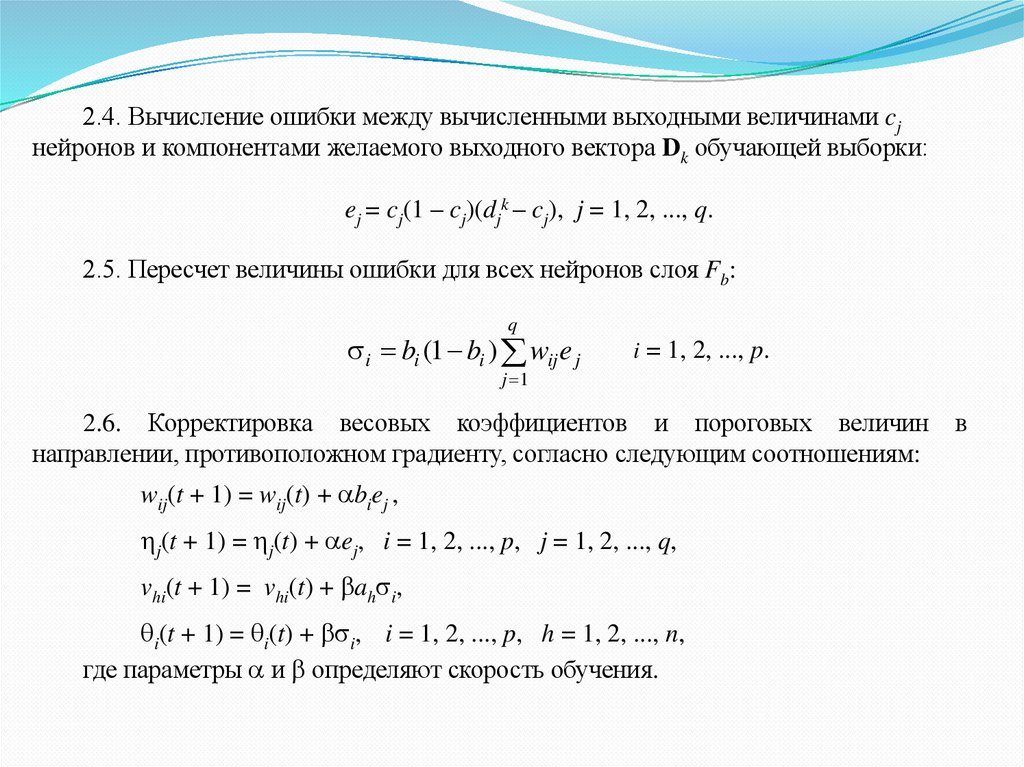
2.4. Вычисление ошибки между вычисленными выходными величинами cj
нейронов и компонентами желаемого выходного вектора Dk обучающей выборки:
ej = cj(1 – cj)(djk – cj), j = 1, 2, ..., q.
2.5. Пересчет величины ошибки для всех нейронов слоя Fb:
q
i bi (1 bi ) wij e j
i = 1, 2, ..., p.
j 1
2.6. Корректировка весовых коэффициентов и пороговых величин
направлении, противоположном градиенту, согласно следующим соотношениям:
wij(t + 1) = wij(t) + biej ,
j(t + 1) = j(t) + ej, i = 1, 2, ..., p, j = 1, 2, ..., q,
vhi(t + 1) = vhi(t) + ah i,
i(t + 1) = i(t) + i, i = 1, 2, ..., p, h = 1, 2, ..., n,
где параметры и определяют скорость обучения.
в

17.

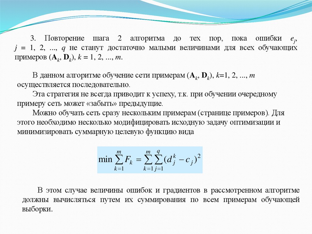
3. Повторение шага 2 алгоритма до тех пор, пока ошибки ej,
j = 1, 2, ..., q не станут достаточно малыми величинами для всех обучающих
примеров (Ak, Dk), k = 1, 2, ..., m.
В данном алгоритме обучение сети примерам (Ak, Dk), k=1, 2, ..., m
осуществляется последовательно.
Эта стратегия не всегда приводит к успеху, т.к. при обучении очередному
примеру сеть может «забыть» предыдущие.
Можно обучать сеть сразу нескольким примерам (странице примеров). Для
этого необходимо несколько модифицировать исходную задачу оптимизации и
минимизировать суммарную целевую функцию вида
q
m
m
k 1
k 1 j 1
min Fk (d kj c j ) 2
В этом случае величины ошибок и градиентов в рассмотренном алгоритме
должны вычисляться путем их суммирования по всем примерам обучающей
выборки.

18. Механизмы хранения данных в ИНС

автоассоциативный - хранит образы
A1, A2, ..., An .
гетероассоциативный - хранит пары образов
(A1, B1), (A2, B2), ..., (An, Bn).
Отображение: g(Ai, W) = Bi
Принцип ближайщего соседа: g(A Ai, W) = Bi
Выполнение интерполяции: g(A = Ai+ , W) = Bi+
по всем парам (Ai, Bi), i=1, ..., n.

19. Модель автоассоциативной памяти

Однонаправленная сеть
Хопфильда
Уравнение функционирования сети
n
a j (t 1) f ( ai (t ) wij )
i 1
где aj(t) – выход нейрона j на такте t;
f(x) – ступенчатая пороговая функция, принимающая
значения 1.
Матричная форма записи
A(t 1) f (A(t )W)
Формирование синаптической карты
Данную сеть можно
рассматривать как
ассоциативную память
m
W ATk A k
k 1

20. Алгоритм функционирования однонаправленной сети Хопфильда

1. Формирование синаптической карты сети W путем ее обучения по серии
входных образов Ak = [a1k, ..., ank], k = 1, ..., m:
m
W ATk A k I
k 1
2. Начальная активация сети входным образом C = [c1, ..., cn], т.е. приведение
нейронов сети в состояния: aj = cj, j = 1, ..., n.
3. Итерационное вычисление выходных сигналов сети до тех пор, пока сеть не
достигнет установившегося состояния
n
a j (t 1) f ( ai (t ) wij )
i 1
j = 1, ..., n

21. Пример

Имеются три входных образа:
A1= [1 1 1 1 1], A2= [–1 –1 1 1 1], A3= [1 1 –1 –1 –1]
Вычисляется синаптическая карта
0 3 1 1 1
3 0 1 1 1
5
T
W ( A k A k I ) 1 1 0 3 3
k 1
1
1
3
0
3
1 1 3 3 0
Подадим на вход сети искаженный образ C = [1 1 1 1 –1 –1]
«Отпустим» сеть для того, чтобы она пришла в установившееся состояние.
результате получим
A(1) = f(A(0)W) = f([4 4 –8 –2 –2]) = [1 1 –1 –1 –1]
A(2)=f(A(1)W)=f([6 6 –8 –8 –8 ])= [1 1 –1 –1 –1]
Таким образом, сеть стабилизировалась уже после второго шага, скорректировав
искаженный образ в направлении ближайшего эталона A3.

22. Модель гетероассоциативной памяти

Двунаправленная сеть
Хопфильда
Уравнение функционирования сети
n
b j (t 1) f ( ai (t ) wij )
i 1
n
ai (t 1) f ( b j (t ) w ji )
j 1
где aj(t), bj(t) – выходы нейрона i и j на такте t;
f(x) – ступенчатая пороговая функция, принимающая
значения 1.
Матричная форма записи
B(t 1) f (A(t )W)
Формирование синаптической карты
m
Данную сеть можно
рассматривать как
гетероассоциативную память
W ATk B k
k 1

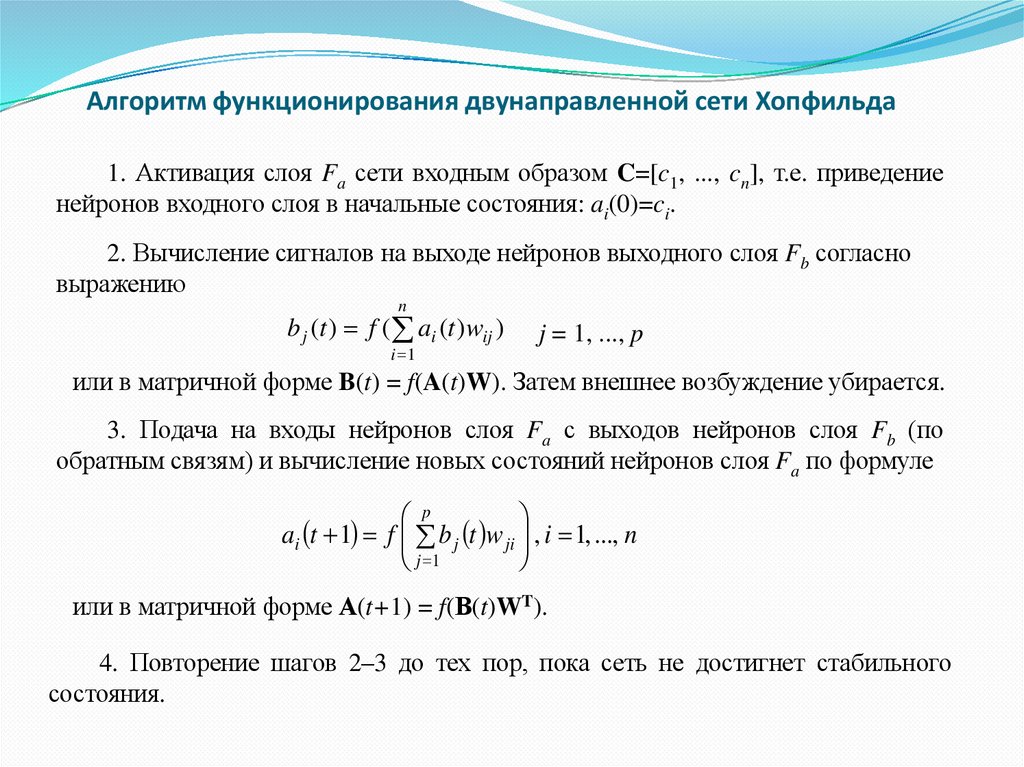
23. Алгоритм функционирования двунаправленной сети Хопфильда

1. Активация слоя Fa сети входным образом C=[c1, ..., cn], т.е. приведение
нейронов входного слоя в начальные состояния: ai(0)=ci.
2. Вычисление сигналов на выходе нейронов выходного слоя Fb согласно
выражению
n
b j (t ) f ( ai (t ) wij )
i 1
j = 1, ..., p
или в матричной форме B(t) = f(A(t)W). Затем внешнее возбуждение убирается.
3. Подача на входы нейронов слоя Fa с выходов нейронов слоя Fb (по
обратным связям) и вычисление новых состояний нейронов слоя Fa по формуле
p
ai t 1 f b j t w ji , i 1, ..., n
j 1
или в матричной форме А(t+1) = f(В(t)WT).
4. Повторение шагов 2–3 до тех пор, пока сеть не достигнет стабильного
состояния.

24. Пример

Обучающая выборка состоит из примеров:
A1=[–1 –1 1 1],
A2=[1 1 –1 –1],
Вычисляется синаптическая карта:
B1=[1 –1 1];
B2=[–1 1 –1].
2 2
2
2
2
2 2
T
W A k Bk
2 2
2
k 1
2
2 2
Подавая на вход сети образ A1(0) = [–1 –1 1 1], получим:
B(0) = f(A(0)W) = f ([8 –8 8]) = [1 –1 1];
A(1) = f(B(0)WT) = f([–6 –6 6 6]) = [–1 –1 1 1].
Подадим на вход сети искаженный образ A(0) = C = [-1 1 1 1]
B(0) = f(A(0)W) = f([4 –4 4]) = [1 –1 1];
A(1) = f(B(0)W) = f([–6 –6 6 6]) = [–1 –1 1 1]

25. Оценка объема ассоциативной памяти

Автоассоциативная однонаправленная нейронная сеть:
Количество запоминаемых классов m < 0,15 N.
Например, для m = 10 классов входных образов сеть должна содержать N = 70
нейронов и приблизительно 5000 связей между ними.
Гетероассоциативная двунаправленная нейронная сеть:
Количество запоминаемых ассоциаций m < N/(4log2N).
Например, для m = 25 ассоциаций сеть должна содержать N = 1024 нейронов.

26. Когнитивные карты (экстраполирующие нейронные сети)

Когнитивная карта – это ориентированный граф, узлы которого представляют
собой некоторые объекты (концепты), а дуги – связи между ними,
характеризующие причинно-следственные отношения
0
1
0
W 0
0
1
1
0 0 1 1
0 1 0 0
0 0 0 0
0
1 0 0
0 1 0 0
0 0 1 0
0 0 1 0
1
1
1
0
0
0
0
0
1
0
0
0
1
0

27.

Комбинирование знаний экспертов путем слияния когнитивных карт
1={C1, C2, С3, С4},
2={C1, C2, С3, С5},
3={C1, C2, С3, С6},
4={C1, C2, С5, С6}.
4
i {C1, C2, C3, C4, C5, C6}
i 1
0
0
1
F1
0
0
0
1 1
1 0 0
0
0 1 0 0
1 0 1 0 0
0
1 0 0 0
0
0
0 0 0
0
0
0 0 0
4 3
1 2 1
0
1
0
0 1 2 0
4
3 1
0 1 1 1
F Fi
0
0
1
0
0
0
i 1
1
1 1 0 0 1
2
2
1
0
1
0

28.

Алгоритм функционирования экстраполирующей нейронной сети
Пусть на вход сети поступает входной образ A=[a1 ... an], у которого k компонент,
составляющих множество k, известны точно, а остальные неопределенны.
1. Начальная инициализация нейронов сети при t = 0:
ai , i k ,
bi (0)
0, i k .
2. Вычисление новых состояний нейронов bi(t+1) сети для всех i k по формуле
n
bi (t 1) f bi (t )wij ,
j 1
3. Выполнение шага 2 до тех пор, пока сеть не достигнет устойчивого состояния.

29. Пример

Пусть нас интересует получение прогноза для случая угрозы войны
(концепт 2). Тогда входной вектор А=[0 1 0 0 0 0 0]. Согласно алгоритму
выходной вектор В=[b1 ... b7] последовательно принимает следующие
состояния:
В(1)=f( [–1 1 –1 0 0 1 1] ) = [–1 1 –1 0 0 1 1],
B(2) = f( [1 1 –1 1 1 – 2] ) = [1 1 –1 1 1 –1 1],
B(3) = f( [1 1 –1 1 –1 1 0] ) = [1 1 –1 1 –1 1 0],
B(4) = f( [0 1 1 0 1 –1 2] ) = [0 1 1 0 1 –1 1],
B(5) = f( [–1 1 –2 0 0 2 0] ) = [–1 1 –1 0 0 1 0],
B(6) = f( [0 1 –1 0 1 –1 2] ) = [0 1 –1 0 1 –1 1],
B(7) = f( [–1 1 –2 0 0 0 0] ) = [–1 1 –1 0 0 0 0],
B(8) = f( [–1 1 –1 –1 1 –1 1] ) = [–1 1 –1 –1 1 –1 1],
B(9) = f( [–1 1 –3 –1 1 –1 0] ) = [–1 1 –1 –1 1 –1 0],
B(10) = f( [–2 1 –3 –2 1 –1 0] ) = [–1 1 –1 –1 1 –1 0],
B(11) = f( [–2 1 –3 –2 1 –1 0] ) = [–1 1 –1 –1 1 –1 0].
Прогноз характеризуется снижением С1 (национального дохода), С3
(социальной устойчивости), С4 (жилищного строительства) и увеличением С5
(преступности). Хотя между концептом С2 (угроза войны) и концептами С6
(научно-технический потенциал), С7 (развитие тяжелой промышленности)
существует непосредственная положительная связи, проявилась тенденция к их
снижению, что можно объяснить косвенным влиянием других концептов сети.
English     Русский Правила