Лекция №1 Вычислительная математика
Содержание
Нормы векторов. Аксиомы норм.
Нормы векторов и матриц. Аксиомы норм.
Примеры векторных норм
Нормы матриц. Аксиомы норм.
Нормы матриц. Аксиомы норм.
Оценка |λ|max матрицы
Оценка |λ|min матрицы
Теорема Гершгорина
Теорема Гершгорина
Диагональное преобладание
Лемма о матрице Е+С
Системы линейных алгебраических уравнений
Невязка и ошибка
Оценка невязки и ошибки. Число обусловленности.
Свойства числа обусловленности
Оценка погрешности решения для возмущённой системы
Оценка погрешности решения для возмущённой системы
Оценка погрешности решения для возмущённой системы
Оценка погрешности решения для возмущённой системы
Пример влияния возмущения системы на решение
Пример влияния возмущения системы на решение
Обусловленность ортогональных матриц
Литература по курсу
0.97M
Категория: МатематикаМатематика

Лекция_1_формулы_06.09.2023 (4)

1. Лекция №1 Вычислительная математика

Санкт-Петербургский политехнический университет Петра Великого
Лекция №1
Вычислительная математика
Воскобойников С.П.
Доцент ВШ ПИ ИКНТ, к.ф.-м.н.
voskob_sp@spbstu.ru
06.09.2023

2. Содержание


Нормы векторов и матриц. Аксиомы норм.
Оценка |λ|max и |λ|min матрицы
Теорема Гершгорина. Круги Гершгорина.
Диагональное преобладание в матрице по строкам и
столбцам. Следствие Адамара.
Лемма о матрице E+C.
Решение систем Ax=b. Невязка, ошибка и их связь.
Число обусловленности и его свойства.
Неравенства для оценки погрешности решения Ax=b.
Обусловленность ортогональных матриц

3. Нормы векторов. Аксиомы норм.

вещественные векторы размерности N
x1
x
2
x
xN
y1
y
2
y
y N
x
1. x 0, x 0, x 0
2. x x
3. x y x y

4. Нормы векторов и матриц. Аксиомы норм.

x y x y
x x y y x y y
x y x y
y y x x y x x
y x y x
x y y x
x y x y

5. Примеры векторных норм

N
x p p xi ,
p
p 1,2,3,...
i 1
N
x 1 xi
i 1
x2
N
2
x
i
i 1
x max xi
i
2
x 1
3
x1 6
x 2 14
x 3

6. Нормы матриц. Аксиомы норм.

вещественные квадратные матрицы размерности N
a11 a12 ... a1 j ... a1N
a
a
...
a
...
a
21
22
2j
2N
A
...
aN 1 aN 2 ... aNj ... aNN
b11 b12 ... b1 j ... b1N
b
b
...
b
...
b
21
22
2j
2N
B
...
bN 1 bN 2 ...bNj ...bNN
A
1. A 0, A 0, A 0
2. A A
3. A B A B
4. AB A B
каноническая норма
5. A ai , j
6. ai , j bi , j
A B

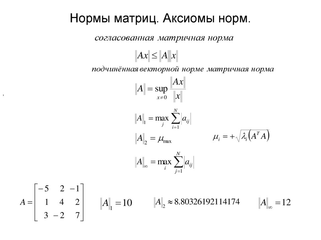
7. Нормы матриц. Аксиомы норм.

согласованная матричная норма
Ax A x
подчинённая векторной норме матричная норма
Ax
A sup
x
x 0
,
N
A 1 max aij
j
i 1
A 2 max
i i AT A
N
A max aij
i
5 2 1
A 1 4 2
3 2 7
A 1 10
j 1
A 2 8.80326192114174
A 12

8. Оценка |λ|max матрицы

Ax x
x Ax
,
x Ax
x Ax
A
max A

9. Оценка |λ|min матрицы

Ax x
A 1 x 1 x
1 x A 1 x
1 x A 1 x
1 x A 1 x
1 A 1
1 max A 1
1
min
A 1
1
min 1
A

10. Теорема Гершгорина

Ax x
N
a x x
N
a x a x
j 1
j i
ij
j
ii
ij
j 1
j
i
xi максимальн ый по модулю элемент
i
xj
N
a x a
j 1
j i
N
xj
j 1
j i
xi
aii aij
ij
ii
i
N
xj
j 1
j i
xi
aij
N
xj
j 1
j i
xi
aij
N
Ri aij
j 1
j i
aii Ri , i 1,2,..., N
N
aij
j 1
j i

11. Теорема Гершгорина

5 2 1
A 1 4 2
3 2 7
i , Re , Im

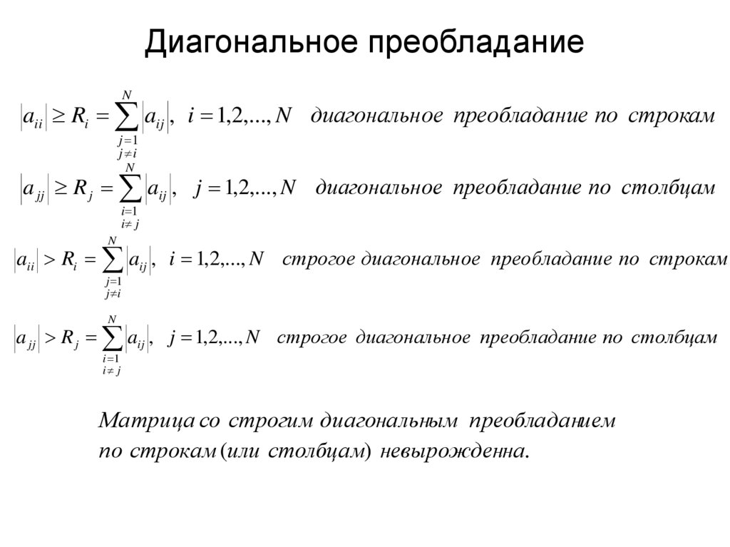
12. Диагональное преобладание

N
aii Ri aij , i 1,2,..., N диагональн ое преобладание по строкам
j 1
j i
N
a jj R j aij , j 1,2,..., N диагональное преобладание по столбцам
i 1
i j
N
aii Ri aij , i 1,2,..., N строгое диагональное преобладание по строкам
j 1
j i
N
a jj R j aij , j 1,2,..., N строгое диагональное преобладание по столбцам
i 1
i j
Матрица со строгим диагональным преобладанием
по строкам (или столбцам) невырожденна.

13. Лемма о матрице Е+С

C N N матрица
1.
C 1
det E C 0 и E C
1
E C 1
2.
E C x
1
1 C
E C x x Cx x Cx x C x 1 C x 0
E C x 0
x 0
E C x 1 C x
x
1
E C x 1 C
w E C x
E C 1 w
1
w
E C
1
sup
w 0
E C 1 w
w
x E C w
1
1 C
E C
1
1
1 C

14. Системы линейных алгебраических уравнений

a11x1 a12 x2 ... a1 j x j ... a1N xN b1
a21x1 a22 x2 ... a2 j x j ... a2 N xN b2
...
aN 1 x1 aN 2 x2 ... aNj x j ... aNN xN bN
det A 0
a11 a12 ... a1 j ... a1N
a
a
...
a
...
a
21
22
2j
2N
A
...
aN 1 aN 2 ... aNj ... aNN
Ax b
b1
b
b 2
...
bN

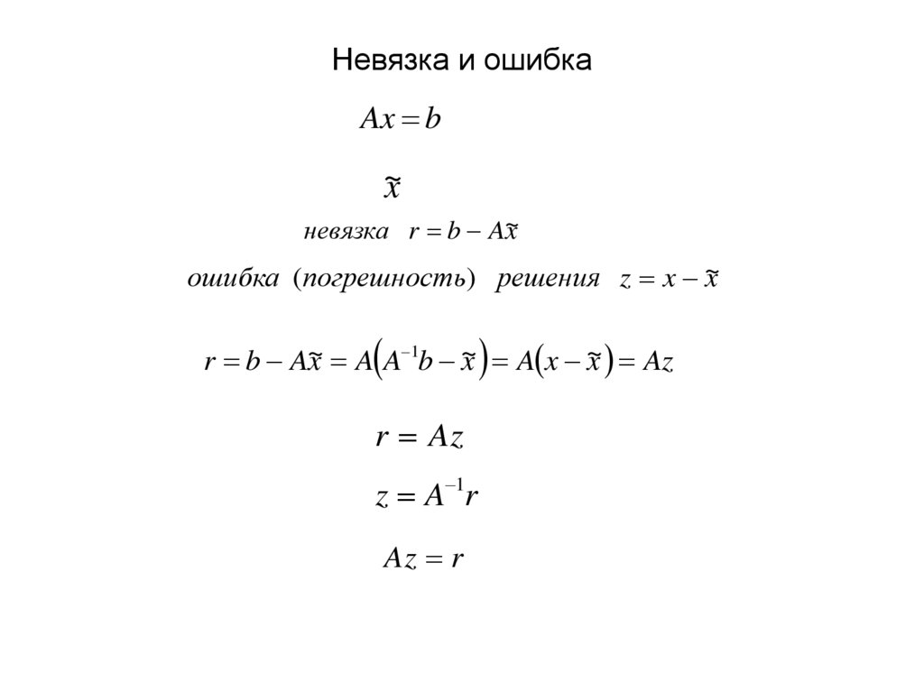
15. Невязка и ошибка

Ax b
~
x
невязка r b A~
x
ошибка (погрешность) решения z x ~
x
r b A~
x A A 1b ~
x A x ~
x Az
r Az
z A 1r
Az r

16. Оценка невязки и ошибки. Число обусловленности.

Ax b
z A 1 r
z
1 r
A
x
x
b
x
A
z
1 r
A A
x
b
z
r
A
x
b
A cond A A A 1
r
~ M
b
A ~
1
M
почти вырожденные или
алгоритмически вырожденные
плохообусловленные системы
r
A ~ 1
b

17. Свойства числа обусловленности

Ax b
A cond A A A 1
max
1. A
min
2. 1 A ,
0 rcond ( A)
3. AB A B
1
1
A
1
max A
min
A 1
max
A A 1
min
AB AB AB 1 AB B 1 A 1 A B B 1 A 1 A B

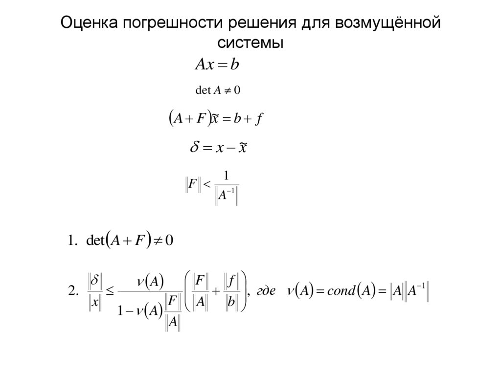
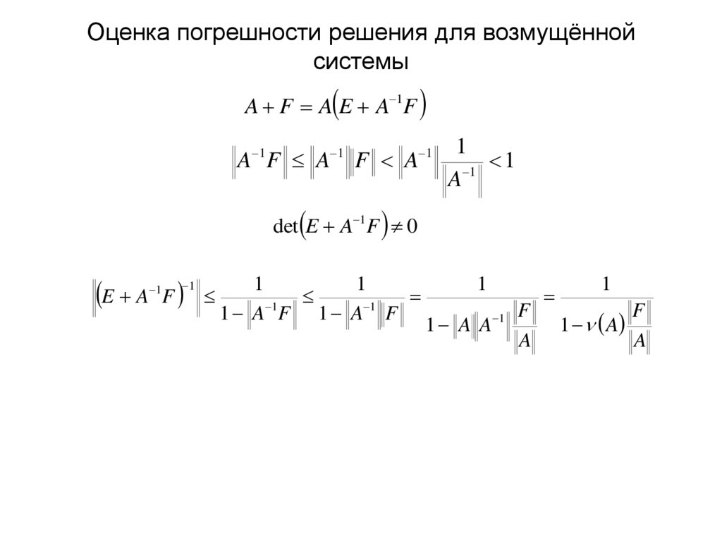
18. Оценка погрешности решения для возмущённой системы

Ax b
det A 0
A F ~x b f
x ~
x
F
1
A 1
1. det A F 0
A
F
f
, где A cond A A A 1
2.
F A
x
b
1 A
A

19. Оценка погрешности решения для возмущённой системы

A F A E A 1F
A 1F A 1 F A 1
1
1
1
A
det E A 1F 0
E A F
1
1
1
1
1
1
1 A F 1 A F
1
1 A A
1
F
A
1
F
1 A
A

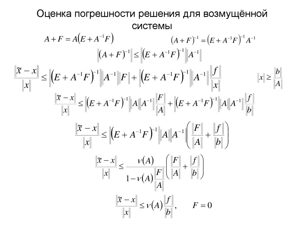
20. Оценка погрешности решения для возмущённой системы

1
1
~
x A F b A F f
1
1
~
x x A F Ax x A F f
1
1
~
x x A F A E A 1 A F x A F f
1
1
~
x x A F F x A F f
1
1
~
x x A F F x A F f
~
x x
1
1 f
A F F A F
x
x

21. Оценка погрешности решения для возмущённой системы

A F A E A 1F
A F 1 E A 1F 1 A 1
A F
1
1
E A F
A
1
1
~
x x
1
1
1
1
1
1 f
E A F
A F E A F
A
x
x
~
x x
F
f
1
1
E A 1F
A A 1
E A 1F
A A 1
x
A
b
~
F
x x
f
1
1
1
E A F
A A
x
b
A
~
x x
x
A
F
f
F A
b
1 A
A
~
x x
f
A ,
x
b
F 0
b
x
A

22. Пример влияния возмущения системы на решение

1,000 x1 0,999 x2 1,999
0,999 x1 1,000 x2 1,999
1,000 0,999
A
0,999 1,000
x1 0,999~
x2 2,000
1,000 ~
~
~
0,999 x1 1,000 x2 1,998
0,001
f
0,001
x
A
f
b
1,999
b
1,999
~
x1 2
x1 1
~
x2 0
x2 1
1
1
A cond A A A 1
0,999
103 1
A
1
1,999 0,999
1
A 1 1,999
A 1 1000
1
f1
0,002
A 1
1999
1
b1
3,998
1 0,001
A 1 1999
f 1 0,002
1 x ~
x 1 2
2 1,999
x 1 2
A 2 1999
b 1 3,998
1
x1
1

23. Пример влияния возмущения системы на решение

Прямые 1,000 x1 0,999 x2 1,999 и 0,999 x1 1,000 x2 1,999,
пересекающиеся в точке (1,1) под очень малым углом

24. Обусловленность ортогональных матриц

оптимально обусловленные матрицы A 1
Ортогональные матрицы
QT Q 1
Q Q E
T
y, x y T x
x, y xT y
x, x xT x x 22
y Qx
y 2 Qx 2 Qx Qx xT QT Qx xT x x 2
2
Qx
Q sup
x
x 0
2
2
T
Q 2 sup
x 0
Qx 2
x2
1
2 Q Q 2 Q 1 2 1
Q 1 QT sup
2
2
x 0
QT x
x2
2
1

25. Литература по курсу

• 1.Зимницкий В.А., Устинов С.М.
"Вычислительная математика"
Дополнительная
• 2.Самарский А.А., Гулин А.Б. "Численные
методы".
• 3.Бахвалов Н.С.,Жидков, Кобельков
"Численные методы".
• 4.Калиткин Н.Н. "Численные методы".
• 5.Голуб Дж., Ван Лоун Ч. Матричные
вычисления.
English     Русский Правила