899.08K
Категория: ЭкономикаЭкономика

Статистика цен и инфляции

1.

Лекция 4
Статистика цен и инфляции
1

2.

План лекции:
1. Предмет, метод и задачи статистики цен.
2. Организация наблюдения за ценами, методы оценки их
уровня и структуры.
3. Методология индексного анализа цен.
4. Методы статистической оценки инфляции.
2

3.

1. Предмет, метод и задачи статистики цен.
Предметом статистики цен является всестороннее изучение
цен и ценообразования, в частности:
• изучает уровни и структуру цен,
• соотношения и динамику цен,
• вариации и эластичность цен в различных аспектах,
• анализирует
влияние
цен
на
важнейшие
стоимостные
социально-экономические показатели.
3

4.

Взаимосвязь цен с системой народнохозяйственных,
отраслевых и региональных экономических показателей в
большинстве случаев характеризуется тем, что цена выступает
как один из факторов социально-экономических процессов и
явлений:
1) оказывает влияние на все результативные стоимостные
показатели;
2) от уровня цен зависят промежуточное потребление, издержки
производства и обращения, т.д.;
3) цена является регулятором соотношения спроса и
предложения, объема и структуры размещения производства по
регионам страны;
4) цена существенно влияет на скорость обращения товаров,
денежную эмиссию и формирование бюджетов;
5) динамика цен оказывает воздействие на уровень и структуру
потребления населения, на покупательную способность
денежных доходов населения, на величину прожиточного
минимума отдельных групп населения.
4

5.

Многообразны функции цены:
Учетная функция позволяет измерить все затраты отраслей, а
также измерить результаты их деятельности и экономический
эффект.
Стимулирующая
функция
направлена
на
повышение
экономии и сбережение всех видов ресурсов, качества товаров и
оказанных услуг, эффективности производства.
Распределительная функция позволяет учитывать в составе
цены различные виды налогов, передаваемых в бюджет (НДС,
акцизы, импортные пошлины, налог с продаж и др.).
5

6.

Всестороннее изучение цен предполагает использование всего
арсенала статистических методов:
Выборочные обследования
Метод группировок
Относительные величины
Метод средних величин
Индексный метод
Статистика цен в современных условиях является важнейшим
элементом информационного обеспечения экономических исследований
в экономики. На ее основе формируются ценовые дефляторы,
необходимые для расчета макроэкономических показателей, оценки и
прогнозирования темпов инфляции, пересмотра социальных гарантий,
масштабов денежной эмиссии и т.п.
6

7.

Всю
совокупность
задач
статистики
цен
можно
характеризовать следующими конкретными функциональными
группами задач:
разработка
методологических
основ
выборочных
наблюдений за ценами на рыночную продукцию и услуги,
организация проведения таких обследований;
• разработка классификации и группировок цен по различным
признакам;
• анализ структуры цен и факторов, влияющих на ее
изменение (по видам продукции, товарным группам, отраслям и
регионам);
• анализ показателей вариации цен (в пределах товарной
группы, колеблемость по территории и др.);
7

8.

• совершенствование методологии исчисления системы
показателей и всестороннего анализа влияния цен на уровень
потребления товаров и услуг, а также на уровень жизни
населения в целом;
• разработка методов оценки уровня инфляции и ее влияние
на результаты финансовой деятельности предприятий, отраслей
и экономики в целом;
• разработка методологии прогнозирования цен.
Решение представленных задач предполагает построение и
совершенствование системы статистических показателей,
которые можно дифференцировать в разрезе нескольких
самостоятельных групп.
8

9.

Система показателей статистика цен
Виды цен
(классификация цен)
Показатели уровня цен
Показатели структуры цен
Показатели динамики цен
Показатели вариации цен
Рисунок – Система показателей статистики цен
9

10.

В современной экономической науке цены классифицируются
по различным направлениям:
сферам товарного обслуживания,
способу отражения в ценах транспортных расходов,
формам и стадиям продаж,
степени регулирования цен и др.
Особо следует сказать о принципах оценки товаров и услуг на
макроэкономическом уровне, в системе национальных счетов.
Стоимостные компоненты ВВП позволяют определить цены на
различных уровнях воспроизводственного процесса. В практике
применяются:
рыночная цена производителя,
рыночная цена покупателя,
основная цена.
10

11.

Цена производителя - цена, получаемая производителем за
единицу товара или услуги, включая подлежащие уплате налоги на
продукты (кроме налога на добавленную стоимость, акциза и
налога на импорт) и исключая подлежащие получению субсидии
на продукты и импорт.
Основная цена - цена, полученная производителем за единицу
товара или услуги, исключая любые подлежащие уплате налоги на
продукты и включая субсидии на продукты (кроме субсидий на
импорт).
Цена покупателя - это цена конечного использования товаров
и услуг, в которую включены полностью цена производителя,
торгово-транспортная наценка и чистые налоги (за исключением
налогов, которые включены в цену производителя).
Разнообразные аспекты изучения цен в условиях рынка
требуют разработки и использования различных классификаций
цен. Наибольшее применение в практике получили: оптовые,
розничные, закупочные цены и цены и тарифы на платные
услуги.
11

12.

2. Организация наблюдения за ценами, методы оценки их
уровня и структуры.
Органами статистики РФ в настоящее время осуществляется
систематическое наблюдение за ценами в следующих направлениях:
на товары потребительского рынка и услуги;
на
товары
предприятий
(производителей)
по
отраслям
промышленности;
на материально-технические ресурсы (цены приобретения);
по капитальным вложениям и элементам их технологической
структуры (по строительно-монтажным работам и оборудованию,
инструменту, инвентарю);
на
продукцию,
реализованную
сельскохозяйственными
товаропроизводителями заготовительным и другим организациям;
на сельскохозяйственные продукты на городском рынке;
тарифы на грузовые перевозки;
тарифы на платные услуги.
12

13.

Получение
помощью
информации
статистической
о
ценах
отчетности,
осуществляется
так
и
как
с
специально
организованного оперативного сбора данных, основанных на
применении выборочного метода.
Выборочные обследования в отраслях экономики происходит в
следующей последовательности:
1) Отбор базовых предприятий торговли и сферы услуг.
Репрезентативно отобранная совокупность базовых предприятий
должна
отвечать
требованиям:
репрезентативному
представлению как в региональном, так и в отраслевом разрезе
структуры промышленности и торговли.
13

14.

2) Отбор товаров и услуг-представителей.
Товар-представитель - вся совокупность определенного вида
товаров (услуг), которые могут отличаться друг от друга
незначительными особенностями (деталями), не влияющими на
качество и основные потребительские свойства товаров (услуг), и
должны быть однородными по своему потребительскому
назначению.
3) Регистрация цен и тарифов.
В целях обеспечения последующего построения систем
взаимосвязанных индексов предусматривается учет трех видов цен:
отчетного месяца; соответствующего месяца предыдущего года;
месяца, непосредственно предшествующего отчетному.
4) Формирование структуры весов для расчета индекса цен.
Взвешивание
цен,
или
индексов
цен
товаровпредставителей - операции с показателями, характеризует
значение данного элемента или варианта в общей их совокупности
(в потребительском секторе - структура потребительских
расходов, в производственном секторе - объемы производства14
промышленной продукции).

15.

Статистическое изучение цен начинается с измерения уровня
цен,
под
которым
относительные
понимают
показатели,
абсолютные,
отражающие
средние
цены
и
отдельных
товарных единиц или их совокупности на определенную дату или
промежуток времени.
В
практике
статистических
работ
чаще
всего
цены
исчисляются и анализируются как средние величины.
Средняя цена может исчисляться как для конкретного
товара, так и для товарных групп; для цен одного товара по
различным территориям и субрынкам и т.п.
15

16.

В статистической практике используется следующие
показатели среднего уровня цен и важнейших обобщающих
показателей:
Средние цены:
1) Средняя арифметическая взвешенная
pq
p
q
где pq - стоимость реализованной продукции;
р - цена товара;
q - количество товаров.
Используется для оценки среднего уровня цен товарапредставителя (федеральный и местный), среднего уровня цены по
товарной группе (федеральный и региональный), средней цены
предприятий-производителей (федеральный и региональный).
16

17.

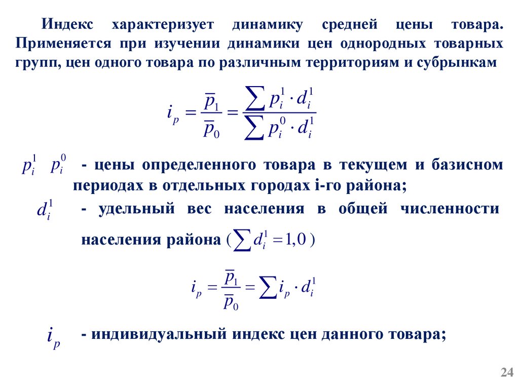
2) Средняя взвешенная цена конкретного товара
p pi di
где pi - цена товара в городах района;
di - доля численности населения города в общей
численности района (или доля потребительских
расходов).
Применяется при исчислении
товара на региональном уровне
среднемесячной
цены
3) Средняя гармоническая взвешенная
pq
p
pq / p
Применяется при исчислении средних цен приобретения
(федеральный и региональный), а также средних цен на
отдельные виды платных услуг (федеральный и региональный) и
т.п.
17

18.

Обобщающие показатели уровня цен:
1) Стоимость набора из 25 основных продуктов питания
СН qp
где
qp
питания.
— стоимость набора из 25 основных продуктов
Исчисляется по федерации, отдельным регионам и городам
России ежемесячно.
2) Покупательная способность денежных доходов населения
Сi Д
pi
где Сi - покупательная способность среднедушевого дохода
населения по i-му товарному эквиваленту;
Д - величина среднедушевого денежного дохода населения;
pii - средняя цена товара-представителя в среднем по России.18

19.

Характеризует потенциальные возможности населения по
приобретению товаров и услуг с конкретными потребительскими
свойствами (товарный эквивалент среднемесячного денежного
дохода). Исчисляется ежегодно на федеральном и региональном
уровнях и по социальным группам населения
Исчисление средних цен (уровня цен) на продукцию
различного назначения (продукция производителей, продукция
потребителей
материально-технических
ресурсов,
сельскохозяйственной и другой продукции) имеет свои
особенности, которые в основном состоят в том, что в одних
случаях налоги включаются при исчислении средней цены, в
других — не включаются.
Например,
в
состав
средних
цен
реализуемой
сельскохозяйственной продукции не включаются расходы на
транспортировку, экспедирование, погрузку и разгрузку, а также
налог на добавленную стоимость.
19

20.

3. Методология индексного анализа цен.
Индексный метод является одним из основных методом
статистического исследования цен, позволяет изучить изменение
цен во времени, пространстве или по сравнению с любым
эталоном, а также выявить роль цен как фактора динамики
сложных экономических явлений.
20

21.

В статистической практике применяется следующая система
статистических индексов:
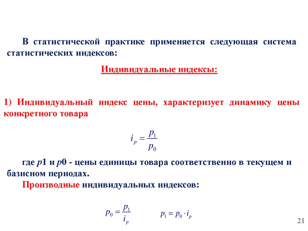
Индивидуальные индексы:
1) Индивидуальный индекс цены, характеризует динамику цены
конкретного товара
p1
ip
p0
где р1 и р0 - цены единицы товара соответственно в текущем и
базисном периодах.
Производные индивидуальных индексов:
p1
p0
ip
p1 p0 i p
21

22.

Для однородных товаров (услуг) могут быть вычислены
простейшие агрегатные индексы (субиндексы) по различным
методикам:
Шарль Дюто (1736 г.)
p1
Ip
p0
2) Средняя арифметическая из частных индексов (Средняя из
индивидуальных индексов предложена Джаном Ринальдо Карли в
1764 г.)
p1
p 1 p
0
ip
1
n
n
p0
22

23.

по формуле средней
геометрической
p1
Ip n П
p0
3) Индивидуальные индексы средних цен
σ
English     Русский Правила