1.30M

презентация

1.

Направление:
09.03.02 Информационные системы и технологии
Профиль:
Разработка, сопровождение и обеспечение безопасности
информационных систем
Выпускная квалификационная работа
на тему
«Автоматизация рабочего места сотрудника на примере
ООО «Сберлогистика»»
Обучающийся: Нафасов Шахзод Аюбович
Руководитель: Алёхина Гелена Васильевна

2.

Актуальность исследования
Актуальность темы исследования обусловлена тем, что современные компании стремятся к повышению
эффективности своих бизнес-процессов, и автоматизация рабочих мест сотрудников играет ключевую роль в
достижении этой цели. В эпоху масштабной цифровизации рынка логистических услуг компании вынуждены
модернизировать технологическую базу для максимальной эффективности работы сотрудников, обеспечивая
сокращение
издержек,
рост
производительности
и
улучшенный
сервис.
Лидирующие
позиции
ООО
«Сберлогистика» на отечественном рынке логистики подкрепляются непрерывным внедрением автоматизированных
решений, определяя актуальность изучения данного направления.
2

3.

Цель исследования, объект и предмет
Целью выпускной квалификационной работы анализ предметной области и
разработка программного обеспечения по автоматизации рабочего места сотрудника
ООО «Сберлогистика», что позволит повысить эффективность и производительность
труда, а также улучшить качество логистических услуг компании.
Предмет исследования методики и инструменты
автоматизации рабочего места
сотрудников, а также их внедрение
и использование в практике
логистических процессов
компании
Объект исследования - ООО
«Сберлогистика».
3

4.

Задачи исследования
провести технико-экономическую характеристику предметной области и предприятия ООО «Сберлогистика»;
осуществить характеристику комплекса задач, которые предстоит автоматизировать;
проанализировать существующие разработки в области автоматизации рабочих мест, рассмотреть различные
подходы и стратегии автоматизации, и выбрать наиболее подходящую для условий и потребностей ООО
«Сберлогистика»;
обосновать проектные решения, предложить конкретные методы и инструменты для автоматизации рабочих мест,
исходя из проведенного анализа и выбранной стратегии;
разработать проект автоматизации рабочего места сотрудника;
обеспечить информационное сопровождение задачи автоматизации;
разработать и внедрить программное обеспечение для автоматизации рабочих мест сотрудников ООО
«Сберлогистика»;
провести испытания разработанного решения, оценить его эффективность и выявить возможные недоработки для
последующего их устранения;
обосновать экономическую эффективность проекта автоматизации, провести расчет затрат и ожидаемой выгоды, а
также оценить влияние внедренного решения на финансовые показатели и общую производительность предприятия.
4

5.

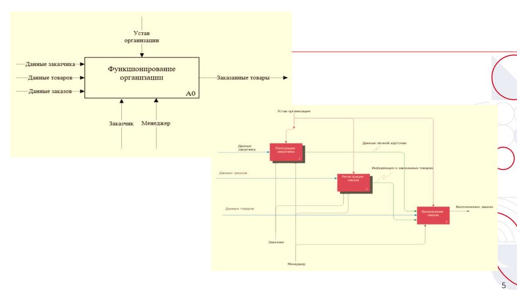
5

6.

6

7.

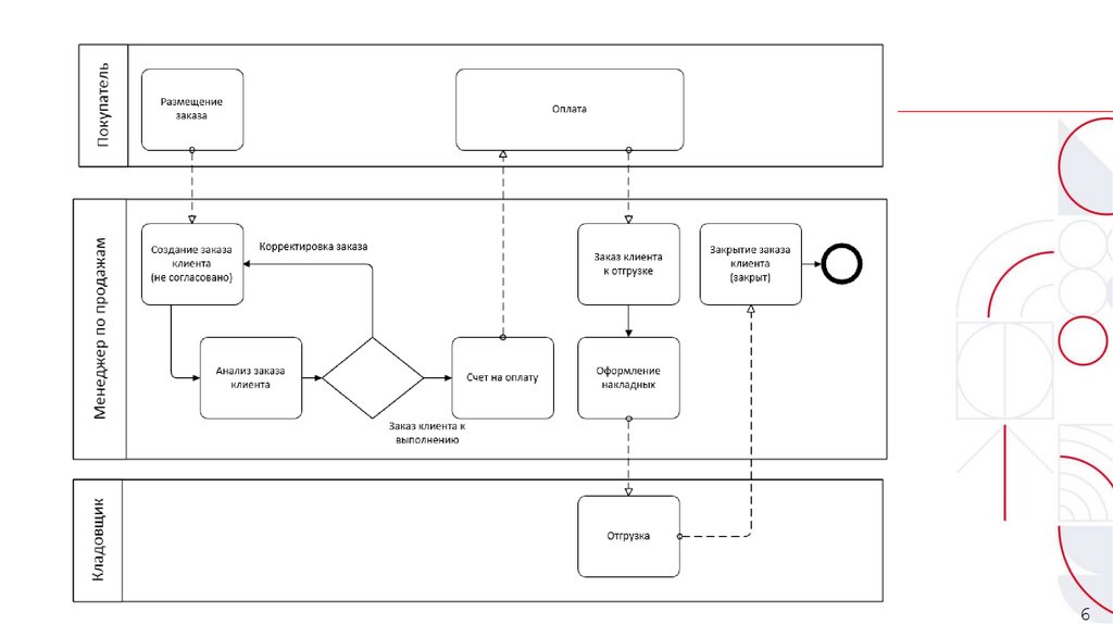
Разработка проекта автоматизации
7

8.

Контрольный пример реализации проекта
8

9.

Спасибо за
внимание
English     Русский Правила