3.57M
Категория: ХимияХимия

многоатомные спирты

1.

Многоатомные
предельные спирты

2.

МНОГОАТОМНЫЕ ПРЕДЕЛЬНЫЕ СПИРТЫ (ПОЛИОЛЫ)
двухатомные спирты
(гликоли, или диолы)
трёхатомные спирты
(глицерины, или триолы)
- это спирты, содержащие в
молекуле две гидроксогруппы
при разных атомах углерода:
- это спирты, содержащие в
молекуле три гидроксогруппы
при разных атомах углерода:
CnH2n(OH)2
CnH2n-1(OH)3
C2H6O2,
этандиол-1,2
(этиленгликоль)
или
C2H4(OH)2
C3H8O3,
пропантриол-1,2,3
(глицерин)
или
C3H5(OH)3
К многоатомным спиртам относятся спирты, в молекулах которых
содержатся две или более гидроксильные группы.
К природным многоатомным спиртам относятся: C5H7(OH)5 – ксилит;
C6H8(OH)6 – сорбит. Эти многоатомные спирты – заменители сахара.

3.

ОСОБЕННОСТИ СТРОЕНИЯ МНОГОАТОМНЫХ СПИРТОВ
Во всех многоатомных спиртах гидроксильные группы находятся
при разных атомах углерода. Получить спирт, в котором хотя бы две
гидроксильные группы находились при одном атоме углерода, обычно
не удаётся: такое соединение оказывается неустойчивым.
C неустойчивостью двух гидроксильных групп при
одном атоме углерода мы встречались в неорганической
химии при изучении угольной кислоты H2CO3. Известно,
что эта кислота
существует только в растворе;
при попытке выделить в чистом виде она распадается на
оксид углерода(IV) CO2 и воду H2O:
H2CO3
H2CO3 = CO2↑ + H2O

4.

ЭТИЛЕНГЛИКОЛЬ
C2H4(OH)2
HO-CH2-CH2-OH
ГЛИЦЕРИН
C3H5(OH)3
HO-CH2-CH(OH)-CH2-OH

5.

ФИЗИЧЕСКИЕ СВОЙСТВА
ЭТИЛЕНГЛИКОЛЬ
ГЛИЦЕРИН
вязкая, сиропообразная жидкость,
обладает сладким вкусом (от
греч. glykys – «сладкий»), без цвета.
Обладает спиртовым запахом;
очень ядовит, оказывает
опьяняющее действие и может
быть причиной тяжёлых
отравлений (интоксикаций)
вязкая, сиропообразная,
бесцветная жидкость сладкого
вкуса. Нетоксичен. Нелетуч.
Обладает гигроскопичностью, т.е.
жадно поглощает воду. Является
составной частью большинства
природных жиров и масел.

6.

ФИЗИЧЕСКИЕ СВОЙСТВА
ЭТИЛЕНГЛИКОЛЬ
ГЛИЦЕРИН
И этиленгликоль, и глицерин хорошо растворяются в воде и этаноле (смешиваются с водой и этанолом во всех соотношениях). Плохо растворимы
в органических растворителях. Имеют более высокую температуру кипения, чем соответствующие одноатомные предельные спирты:
tкип. (C2H4(OH)2) = 197,20С,
tкип. (C2H5OH) = 78,30С
tкип. (C3H5(OH)3) = 2900С,
tкип. (CН3СH2СH2OH) = 97,20С
Это связано с их строением. С увеличением групп –ОН увеличивается tкип.
и растворимость в воде, что объясняется установлением водородных
связей между молекулами спиртов, между молекулами спирта и воды.

7.

СПОСОБЫ ПОЛУЧЕНИЯ ЭТИЛЕНГЛИКОЛЯ
1) Гидролиз дигалогеналканов (реакция проводится в
присутствии щелочей и при нагревании)
(водный
раствор)

8.

2) Окисление алкенов водным раствором перманганата калия KMnO4
(реакция Е.Е. Вагнера)
Или в упрощённом виде:
СН2=СН2 + [О] + Н-ОН → CH2ОН - CH2ОН
Егор Егорович Вагнер
(17.11.1849 - 14.11.1903)
- выдающийся русский химик-органик.
Его докторская диссертация "К реакции
окисления непредельных углеродистых
соединений" (1888 г.) посвящена разработке
общего способа окисления этиленовых
связей перманганатом, который получил в
науке название "окисление по Вагнеру".

9.

ПРИМЕНЕНИЕ ЭТИЛЕНГЛИКОЛЯ
1) Водные растворы этиленгликоля применяют в качестве антифризов –
низкозамерзающих жидкостей для автомобильных радиаторов.
Антифризы заливаются в системы охлаждения, в частности
автомобильных двигателей (различные тосолы).
2) В гораздо больших количествах этиленгликоль используется в
производстве полимеров, которые являются основой некоторых видов
пластмасс и волокон. Так, этиленгликоль используется как один из
исходных продуктов в производстве синтетического волокна лавсана.

10.

СПОСОБЫ ПОЛУЧЕНИЯ ГЛИЦЕРИНА
1) Гидролиз галогенпроизводных алканов

11.

2) Из пропилена (пропена) по схеме:

12.

3) Схема получения глицерина из пропилена

13.

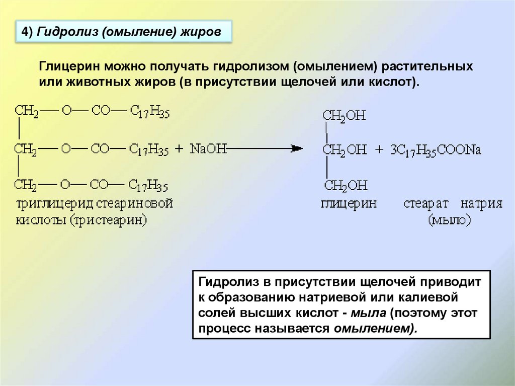
4) Гидролиз (омыление) жиров
Глицерин можно получать гидролизом (омылением) растительных
или животных жиров (в присутствии щелочей или кислот).
Гидролиз в присутствии щелочей приводит
к образованию натриевой или калиевой
солей высших кислот - мыла (поэтому этот
процесс называется омылением).

14.

ПРИМЕНЕНИЕ ГЛИЦЕРИНА

15.

ХИМИЧЕСКИЕ СВОЙСТВА ЭТИЛЕНГЛИКОЛЯ И ГЛИЦЕРИНА
1) Взаимодействие со щелочными металлами
Как и одноатомные спирты, многоатомные спирты реагируют с
металлическим натрием. В реакции может участвовать либо одна, либо
две (или три) гидроксогруппы соответственно.
Взаимодействие этиленгликоля с металлическим натрием

16.

Взаимодействие глицерина с металлическим натрием
В пробирку с глицерином бросим кусочек
натрия. Пробирку слегка подогреем. Реакция
идёт вначале медленно, затем более энергично.
Выделяющийся водород можно поджечь.
Реакция протекает очень энергично, выделяется
много теплоты, на завершающей стадии реакции
происходит обугливание глицерина.

17.

2) Замещение гидроксогрупп на галоген (при действии
галогеноводородных кислот (HCl) или хлорида фосфора (V) (PCl5)
!!! При действии галогеноводородных кислот замещается одна гидроксогруппа.
Взаимодействие этиленгликоля с хлоридом фосфора (V)

18.

3) Взаимодействие с азотной кислотой (HNO3 или HONO2)
Для многоатомных спиртов характерно образование сложных эфиров. Так, при
реакции глицерина с азотной кислотой в присутствии каталитических количеств
серной кислоты образуется тринитрат глицерина (нитроглицерин):
Аска́ньо Собре́ро (1812 – 1888) — итальянский химик, ученик
Пелуза (франц. химик). Первым получил нитроглицерин.
В начале 1850-х в лаборатории Пелуза в Париже с ним встречался
молодой Альфред Нобель, который в 1863 году запатентовал
способы производства и применения нитроглицерина и
приготовления из него динамита. Одна из динамитных фабрик
А.Нобеля была построена в Авильяне вблизи Турина, и Собреро
работал на ней консультантом.

19.

4) Межмолекулярная дегидратация этиленгликоля (Реакция Фаворского)
Алексей Евграфович
Фаворский (1860-1945)
химик, учёный
энциклопедист, новатор в
науке и её практических
приложениях. Он является
учителем нескольких
поколений химиков-органиков
и основателем крупнейшей
научной школы органической
химии в нашей стране.
При изучении взаимодействия
этиленгликоля с серной кислотой
учёным был открыт простой способ
приготовления простого эфира
этилен-гликоля "диоксана".
Диоксан представляет собой очень
ценный растворитель для орг.
веществ и широко применяется на
практике. Вследствие высокой и
широко охватывающей растворимости многих орг. веществ диоксан
называют органической водой.

20.

5) Качественная реакция на этиленгликоль и глицерин – взаимодействие
со свежеприготовленным гидроксидом меди(II) – Cu(OH)2
Получим гидроксид меди(II) Cu(OH)2, путём
сливания растворов гидроксида натрия и
сульфата меди (II). Прильём полученный
осадок к глицерину. Осадок гидроксида меди
растворяется и образуется тёмно-синий
раствор глицерата меди (II).
Осадок гидроксида меди прильем к раствору
этиленгликоля. Также образуется темно-синий
раствор. Реакция с гидроксидом меди (II)
является качественной реакцией на
многоатомные спирты.

21.

6) Окисление многоатомных спиртов
2С2Н6О2 + 5О2 → 4СО2 + 6Н2О
этандиол-1,2
(этиленгликоль)
Взаимодействие глицерина с кристаллическим
перманганатом калия KMnO4
К растёртому в тонкий порошок перманганату
калия прильём немного глицерина. Через
некоторое время над смесью появляется дымок, а
затем происходит загорание глицерина. Под
действием сильных окислителей глицерин
сгорает с образованием углекислого газа и воды.
2С3Н8О3 + 7О2 → 6СО2 + 8Н2О
пропантриол-1,2,3
(глицерин)
English     Русский Правила