Выполнить конспект презентации
Производная сложной функции
Функция h есть сложная функция, составленная из функций g и f, если h(x)=g(f(x))
Определим внутреннюю(f) и внешнюю(g) элементарные функции, из которых составлена сложная функция h(x)=g(f(x))
Касательная в таких точках графика параллельна оси ОХ, а поэтому производная в этих точках равна 0;
1.26M
Категория: МатематикаМатематика

ХКУ-11 16 января

1. Выполнить конспект презентации

Домашнее задание выполнить в
тетради по практике

2. Производная сложной функции

3. Функция h есть сложная функция, составленная из функций g и f, если h(x)=g(f(x))

f(x) – «внутренняя функция»
g(f) – «внешняя функция»

4. Определим внутреннюю(f) и внешнюю(g) элементарные функции, из которых составлена сложная функция h(x)=g(f(x))

1) h(x) = cos3x
f(x) = 3x
g(f) = cosf
2) h(x) = tg(2x- /4)
f(x)= 2x- /4
g(f) = tgf
3) h(x)=(3-5x)5
f(x) = 3-5x
g(f) = f 5
4) h(x) = sin x
f(x) = sin x
g(f) = f

5.

Определите внутреннюю(f) и внешнюю(g)
элементарные функции, из которых составлена
сложная функция y=g(f(x))
1) y = 9-x2
f(x)= 9-x2,
g(f)= f
x
2) y = sin
3
x
f(x)= ,
3
g(f)=sin f
3) y = 2(3x3-6x)7
f(x)= 3x3-6x,
g(f)=2f 7

6.

Формула производной сложной
функции
.
h΄(x) = g´(f) f ´(x)

7.

h΄(x) = g´(f) • f ´(x)
Алгоритм нахождения производной
сложной функции
1)
Определи внутреннюю и внешнюю элементарные
функции f(x) и g(f)
2)
Найди производную внутренней функции f ´(x)
3)
Найди производную внешней функции g´(f)
4)
Перемножь производные внутренней и внешней
функции и получишь производную сложной
функции
h΄(x) = f ´(x) • g´(f)

8.

Задание 1. Найдите производную функции
h(x) = (2x+3)100
1. Определим внутреннюю(f)и внешнюю(g) функции
f(x)=2x+3
g(f)=f 100
2. Найдем производную внутренней функции
f ´(x)=(2x+3)´=2
3. Найдем производную внешней функции
g´(f)=(f 100)´=100 f 99
4. Перемножим производные внутренней и внешней
функций
h´ (x) = 2 . 100 f 99= 200 f 99 = 200(2x+3) 99

9.

Задание 2. Найдите производную функции
y(x) =4cos 3x
1. Определим внутреннюю(f)и внешнюю(g) функции
f(x)=3x
g(f)=4cosf
2. Найдем производную внутренней функции
f ´(x)=(3x)´=3
3. Найдем производную внешней функции
g´(f)=(4cosf)´= - 4sin f
4. Перемножим производные внутренней и внешней
функций
y´ (x) = 3 .( - 4sin f) = - 12sin f = - 12sin3x

10.

Задание 3. Найдите производную функции
a) y= 9 х
2
a) f(x)=9-x2, g(f)= f
f ´(x)=(9-x2)´= -2x
1
g´ (f)=( f )´= 2 f
х
б) у= 6sin 3
х
б) f(x)=
, g(f)= 6sin f
3
f ´(x)=( х ) ´= 1
3
3
g´ (f)=(6sin f)´=6cos f
2x
y ´ = -2x
==
2 f
2 f
1
y´ = .6cos f = 2cos f=
3
x
=f
х
= 2cos
3
1
=
x
9 x2

11.

12.

• Одной из основных задач, возникающих при
исследовании функции, является нахождение
промежутков монотонности функции
(промежутков возрастания и убывания).
Такой анализ легко сделать с помощью
производной.

13.

• Функция y=f(x)
называется возрастающей в
некотором интервале, если в точках этого
интервала большему значению аргумента
соответствует большее значение функции, и
убывающей, если большему значению аргумента
соответствует меньшее значение функции.

14.

Определите возрастание и убывание функций:

15.

Теорема 1.
• Если дифференцируемая функция y=f(x)
возрастает (убывает) в данном интервале,
то
производная
этой
функции
не
отрицательна (не положительна) в этом
интервале.

16.

Теорема 2.
• Если
производная
функции
y=f(x)
положительна
(отрицательна)
на
некотором интервале, то функция в этом
интервале
монотонно
возрастает
(монотонно убывает).

17.

Правило нахождения интервалов
монотонности
1. Находим область определения функции f(x).
2. Вычисляем производную f’(x) данной функции.
3. Находим точки, в которых f’(x)=0 или не существует.
Эти точки называются критическими для функции
f(x).
4. Делим область определения функции этими точками
на интервалы. Они являются интервалами
монотонности.
5. Исследуем знак f’(x) на каждом интервале. Если
f’(x)›0, то на этом интервале f(x) возрастает; если
f’(x)‹0, то на таком интервале функция f(x) убывает.

18.

Пример №1. Найти промежутки монотонности
функции y=2x³-3x²-36x+5
1. Область определения: R. Функция непрерывна.
2. Вычисляем производную : y’=6x²-6x-36.
3. Находим критические точки: y’=0.
x²-x-6=0
Д=1-4*(-6)*1=1+24=25
4. Делим область определения на интервалы:
-
+
-2
+
3
5. Функция возрастает при xϵ(-∞;-2]υ[3;+∞),
убывает при xϵ[-2;3].
функция

19.

Пример №2. Найти промежутки монотонности
функции y=x³-3x²
1. Область определения: R. Функция непрерывна.
2. Вычисляем производную : y’=3x²-6x.
3. Находим критические точки: y’=0.
x²-2x=0
x(x-2)=0
x1=0 и x2=2
4. Делим область определения на интервалы:
-
+
0
+
2
5. Функция возрастает при xϵ(-∞;0]υ[2;+∞),
убывает при xϵ[0;2].
функция

20.

• Точку x0 называют точкой минимума
функции y=f(x), если у этой точки
существует окрестность, для всех точек
которой выполняется неравенство f(x)>f(x0).
• Точку x0 называют точкой максимума
функции y=f(x), если у этой точки
существует окрестность, для всех точек
которой выполняется неравенство f(x)<f(x0).
• Точки минимума и точки максимума
называются точками экстремума.

21. Касательная в таких точках графика параллельна оси ОХ, а поэтому производная в этих точках равна 0;

Внутренние точки области определения функции, в
которых производная равна нулю или производная не
существует, называются критическими.
у
у
y=g(x
)
y=f(x)
1
1
-1
-1
0
1
х
-1
Касательная в таких точках графика
параллельна оси ОХ, а поэтому производная в
этих точках равна 0;
0
х
1
-1
Касательная в таких точках
графика не существует, а поэтому
производная в этих точках не
существует.
21

22.

критические точки
производная равна нулю
(стационарные точки)
точка
максимума
«+» на «-»
производная не существует
точка
максимума
«+» на «-»
точка
минимума
«-» на «+»
точка
перегиба
знак
не меняется
точка
минимума
«-» на «+»
точка
излома
знак
не меняется
22

23.

Теорема 3.
• Если функция y=f(x) имеет экстремум в точке
x=x0, то в этой точке производная функции или
равна нулю, или не существует.

24.

Теорема 4.
• Если производная f’(x) при переходе через
точку x0 меняет знак, то точка x0 является
точкой экстремума функции f(x).
Если производная меняет знак с + на –, то точка
будет являться точкой максимума, если с – на +,
то точка будет точкой минимума

25.

Пример №3. Найти экстремумы функции
y=-2x³-3x²+12x-4
1. Область определения: R. Функция непрерывна.
2. Вычисляем производную : y’=-6x²-6x+12.
3. Находим критические точки: y’=0.
-x²-x+2=0
Д=1-4 (-1) 2=1+8=9
x1=1; x2=-2
4. Делим область определения на интервалы:
+
-
-2
-
1
5. x=-2 – точка минимума.
Найдём минимум функции ymin=-24.
x=1 – точка максимума. Найдём максимум функции: ymax=3.

26.

1. Исследовать на экстремум функцию y=x2+2.
Решение:
1. Находим область определения функции: D(y)=R.
2. Находим производную: y’=(x2+2)’=2x.
3. Приравниваем её к нулю: 2x=0, откуда x=0 – критическая
точка.
4. Делим область определения на интервалы и определяем
знаки производной на каждом интервале:
-
+
0
5. x=0 – точка минимума. Найдём минимум функции ymin=2.

27.

2.
Исследовать
y=1/3x3-2x2+3x+1.
на
экстремум
функцию
Решение:
1. Находим область определения функции: D(y)=R.
2. Находим производную: y’=(1/3x3-2x2+3x+1)’=x2-4x+3.
3. Приравниваем её к нулю: x2-4x+3=0, откуда x1=1, x2=3 –
критические точки.
4. Делим область определения на интервалы и определяем
знаки производной на каждом интервале:
-
+
1
+
3
5. x=1 – точка максимума. Найдём максимум функции
ymax=7/3. x=3 – точка минимума. Найдём минимум
функции: ymin=1.

28.

3.
Исследовать
y=x3+3x2+9x-6.
на
экстремум
функцию
Решение:
1. Находим область определения функции: D(y)=R.
2. Находим производную: y’=(x3+3x2+9x-6)’=3x2+6x+9.
3. Приравниваем её к нулю: 3x2+6x+9=0, откуда D<0. То есть
критических точек не существует.
4. Однако, функция возрастает на всей D(y), так как
y’=3x2+6x+9 >0:

29.

4.
Исследовать
на
экстремум
функцию
y=x2-x-6.
Решение:
1. Находим область определения функции: D(y)=R.
2. Находим производную: y’=(x2-x-6)’=2x-1.
3. Приравниваем её к нулю: 2x-1=0, откуда x=1/2 –
критическая точка.
4. Делим область определения на интервалы и определяем
знаки производной на каждом интервале:
-
+
1/2
5. x=1/2 – точка минимума. Найдём минимум функции:
ymin=-6,25.

30.

31.

Домашнее задание.
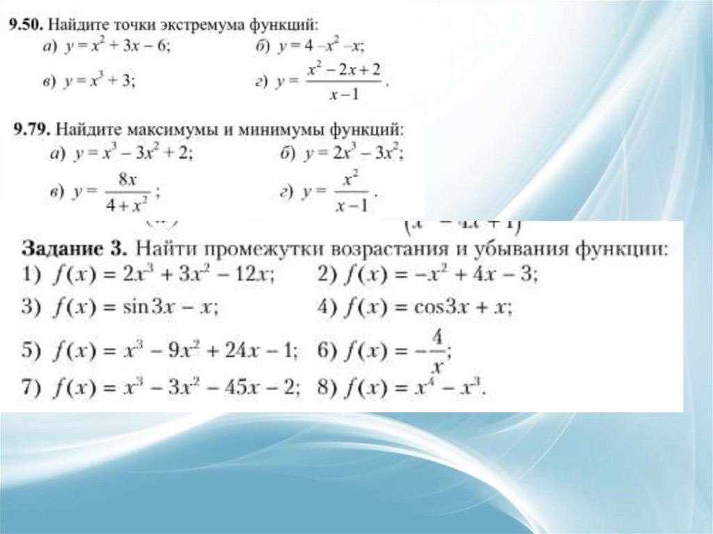
Решить номера 9.50, 9.79, Задание 3, 9.54 – четные примеры.
Решить задачи 9.51, 9.52.
English     Русский Правила