Дәріс жоспары
Органикалық қосылыстардың жіктелуі
Ациклдық көмірсутектер
Циклдық көмірсутектер
Органикалық қосылыстардың IUPAC номенклатурасының ережелері
Кері байланыс: І және ІІ қосылыстардың басты (жетекші) құрылымын анықтаңдар. Жүйелік номенклатура бойынша атаңдар.
1.27M
Категория: МедицинаМедицина

1. кіріспе. жіктелуі

1.

2.

НАО «Қарағанды Медицина Университеті»
Тақырыбы: «Кіріспе. Органикалық қосылыстардың
жіктелуі, номенклатурасы. Биорганикалық
реакциялардың түрлері. Химиялық байланыс және
молекулалардағы атомдардың өзара әсері»
Мамандығы: Фармацевтикалық өндіріс технологиясы, 2 курс
Оқу ұзақтығы: 1 час
Ногаева А.Н.
Фармация мектебі

3. Дәріс жоспары

•Органикалық химия. Кіріспе.
•Органикалық заттардың ерекшеліктері
•Органикалық қосылыстардың жіктелуі және
номенклатурасы
•Биорганикалық реакциялардың түрлері.
•Молекулалардағы атомдардың өзара әсері

4.

Кіріспе
ХІХ ғасырдың ортасында дейін органикалық химияны
өсімдіктер мен жануарлар организімінде түзілетін заттарды
зерттейтін ғылым деп келген. «организм» деген сөзге сәйкес
органикалық химия деген атау пайда болды.
Қазіргі кезде органикалық химия деп, көміртек
қосылыстарын және олардың туындыларын зерттейтін
ғылымды, органикалық заттар деп, құрамында көміртек
элементі бар заттарды айтады.
Химия ғылымының алғашқы даму кезеңдерінде ғалымдар
органикалық
және
бейорганикалық
заттардың
айырмашылықтарды байқамады. Тірі және өлі табиғаттан
алынатын заттардың түзілу жолдарының әр түрлілігі және
қасиеттерінің өзгешелігі химияны органикалық және
бейорганикалық деп екіге бөлуге негіз болады.

5.

Көптеген ғалымдар соның ішінде, әйгілі швед ғалымы
Берцелиус те, «органикалық заттар тек тірі организмде
ерекше бір «тіршілік күшінің» әсерінен түзіледі» деген
пікірде болды.
Виталистердің идеалистік ілімі органикалық заттарды
синтездеуді тежеді, органикалық химияның дамуына кедіргі
жасады. Бірақ көп ұзамай-ақ, бұл көзқарас химиялық
тәжірибе арқылы теріске шығарылды.

6.

Мысалы, неміс химигі Велер бейорганикалық заттардан
қымыздық қышқылын (1824ж) және мочевинаны (1828ж)
синтездеп алды. Орыс ғалымы Зинин Н.Н. 1842 жылы бұрын
өсімдіктен алынатын анилинді синтездік жолмен алды.
Неміс химигі Кольбе 1845 жылы сірке қышқылын, 1854
жылы француз Бертло – майларды, ал 1861 жылы Бутлеров
А.М. ең алғаш қантты заттарды синтездеп алды.
Организмнің қатысуынсыз органикалық заттарды алу
мүмкіндігі және барлық органикалық қосылыстардың
құрамынан көміртек элементінің табылуы органикалық
химияға жаңа анықтама беруге негіз болды. Сөйтіп,
«Органикалық химия көміртек қосылыстарының химиясы»
деген жаңа анықтама берілді.

7.

Органикалық заттардың ерекшеліктері
Тек бір ғана элементтің қосылыстары бүтіндей бір ғылымның
мазмұнын құрастырып отыр. Оның себебі мына төмендегідей:
Органикалық қосылыстардың өте көптігі. (6 млн жуық).
Органикалық қосылыстар тіршілік көзі – олар адам баласына
тамақ түрінде де, тұтынатын әр түрлі заттар түрінде де қажет.
Органикалық қосылыстарда бейорганикалық қосылыстарда
болмайтын өзіне тән ерекшеліктер бар:
Органикалық қосылыстар барлығы жанады, ал бейорганикалық
қосылыстардың көбі жанбайды.
Шамалы сыртқы әсерден, мысалы шамалы қыздырғанда
органикалық заттардың өзгеріске ұшырайды. Жұмыс істеу
кезінде ерекше сақтықты қажет етеді.

8.

Көміртек периодты жүйедегі барлық (инертті газдардан
басқа) қосылса алады, ал басқа кез келген элементте мұндай
қабілет жоқ.
Органикалық қосылыстардың көбі иондарға ыдырамайды
(диссоциацияланбайды), ал бейорганикалық қосылыстардың
көбі иондарға ыдырайды.
Органикалық қосылыстардың реакциялары бейорганикалық
қосылыстардың реакцияларына қарағанда баяу жүреді және
көбінесе аяғына жетпейді, әрі шығымы аз болады.
Органикалық қосылыстардың арасында изомерия құбылысы
кең тараған.

9. Органикалық қосылыстардың жіктелуі

• Көміртегілік тізбектің құрылысы бойынша:
Органикалық қосылыстар


тұйықталмаған тізбекті
тұйықталған тізбекті
ациклдық (алифатикалық)
циклдық




қаныққан қанықпаған
карбоциклдық гетероциклдық


алициклдық
ароматты

10.

11.

12.

13. Ациклдық көмірсутектер

СН3СН2СН2СН2СН3
H
C
H3C
H
C
CH3
қ-Пентан
2,3 -Диметилбутан
CH3 CH3
СН3 – СН = СН2
H2C
C
C
H
CH2
Пропен (пропилен)
2-метилбутадиен-1,3 (изопрен)
CH3
HC
CH
Этин (ацетилен)

14. Циклдық көмірсутектер

• Циклопропан
Циклобутан
Циклопентан
CH2 CH2
CH2
CH2
CH2
Бензол
CH2
Циклогексан
CH2
CH2
CH2 CH2
Фенантрен
NH
Пирролидин
NH
Пирролин
CH2
CH2
Нафталин
NH
Пиррол
CH2
CH2
CH2
CH2
CH2
CH2

15. Органикалық қосылыстардың IUPAC номенклатурасының ережелері

Номенклатура – әрбір жеке қосылысты біржақты атау үшін
қолданылатын ережелер жүйесі.
Тривиалдық атаулар, мысалы, глицерин (тәтті), лактоза (сүт қанты),
аскорбин қышқылы (цингадан қорғайтын).
ИЮПАК ережелерінде бірнеше номенклатуралық жүйе қатар
қолданылады, сол себепті бір зат үшін бірнеше атты пайдалану
мүмкіндігі болады.
ИЮПАК қолданатын негізгі түсініктер: органикалық радикал,
жетекші құрылым, сипаттаушы топ, орынбасушы.
ИЮПАК ережелері сүйенетін жүйелер:
орынбасушылар номенклатурасы,
радикалды-функционалдық номенклатура.

16.

• Орынбасушылар номенклатурасы бойынша қосылыстың
аты түбірден (жетекші құрылым), қанықпағандық (қос
және үш байланыстар) суффиксінен, орынбасушының
сипатын, санын және орнын көрсететін жұрнақ пен
жалғаудан тұрады.
• Жетекші құрылым – қосылыстың негізгі химиялық
құрылымы;
• Орынбасушы – жетекші құрылыммен байланысқан
көмірсутегілік
радикал
немесе
сипаттаушы
функционалдық топ.
• Орынбасушылар 2 түрлі болады:
а) тек қана жұрнақпен көрсетілетін көмірсутекті радикалдар
мен көмірсутектіемес сипаттаушы топтар;
б) жұрнақ және жалғаумен көрсетілетін сипаттаушы топтар.
• Сипаттаушы топ – жетекші құрылыммен байланысқан
немесе жартылай оның құрамына енетін функционалдық
топ.

17.

18.

19.

H3C
CH CH2 COOH
OH
3-Гидроксибутан қышқылы
H3C
C
CH CH2 CH2 C
CH3
CH CHO
CH3
3,7-Диметилоктадиен-2,6-аль (цитраль)
Cl
HC
Cl
F
C
OCH3
F
1-Метокси-1,1-дифтор-2,2-дихлорэтан

20.

• Радикалды-функционалдық номенклатура
қарапайым моно- және бифункционалдық және кейбір
табиғи қосылыстарды атау үшін ғана қолданылады.
• Қосылыстың негізін оның химиялық класын
анықтайтын сипаттаушы функционалдық топтың атын
қалайды, оған
органикалық радикалдың атын
жалғастырылады, мысалы:
C2H5OH этил спирті;
C2H5Cl
этилхлорид;
CH3-O-C2H5
метилэтил эфирі;
CH3-CO-CH=CH2 метилвинилкетон.

21. Кері байланыс: І және ІІ қосылыстардың басты (жетекші) құрылымын анықтаңдар. Жүйелік номенклатура бойынша атаңдар.

Сипаттаушы топтар:
-
ОН
және NH2
Үлкен сипаттаушы топ:
-
ОН
Сипаттаушы топ қайсысына жалғанса,
сол жетекші (басты) құрылым болып
табылады, яғни циклогексан
4 - аминометилциклогексанол

22.

4 – аллил – 5 – метилгептатриен – 1, 3, 5.

23.

Органикалық реакцияларды жіктеу
Органикалық қосылыстар химиялық реакциялардың әр түріне
түсуге бейімді. Органикалық реакциялардың негізгі түрлеріне:
1) орынбасу,
2) қосылу,
3) бөліну,
4) изомерлену,
5) тотығу-тотықсыздану,
6) крекинглеу жатады.
Орынбасу реакциясы органикалық қосылыстардың барлығына тән. Негізінен,
молекуладағы сутек атомының немесе көміртек атомынан басқа кез келген
элемент атомдарының орын басу реакциялары жүреді.
Қосылу реакциялары атомдар арасында еселенген байланыстары (С = C, C = O,
C ≡ C, C ≡ N т.б.) бар органикалық қосылыстарға, сонымен бірге бос электрон
жұптары бар атомдарға тән.

24.

Бөліну реакциялары әсіресе құрамында электр терістілік
топшалары бар қосылыстарға тән. Әдетте, су, галогенсутек,
аммиак секілді заттар жеңіл бөлініп шығады.
Изомерлену реакциясы әсіресе активті бөлшектер, мысалы,
карбонил иондары пайда болатын химиялық өзгерімтерде жеңіл
жүреді. Изомерленуге қанықпаған еөмірсутектер және олардың
туындылары өте бейім келеді.

25.

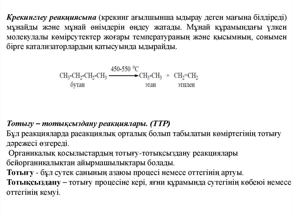
Крекинглеу реакциясына (крекинг ағылшынша ыдырау деген мағына білдіреді)
мұнайды және мұнай өнімдерін өңдеу жатады. Мұнай құрамындағы үлкен
молекулалы көмірсутектер жоғары температураның және қысымның, сонымен
бірге катализаторлардың қатысуында ыдырайды.
Тотығу – тотықсыздану реакциялары. (ТТР)
Бұл реакцияларда раеакциялық орталық болып табылатын көміртегінің тотығу
дәрежесі өзгереді.
Органикалық қосылыстардың тотығу-тотықсыздану реакциялары
бейорганикалықтан айырмашылықтары болады.
Тотығу - бұл сутек санының азаюы процесі немесе оттегінің артуы.
Тотықсыздану – тотығу процесіне кері, яғни құрамында сутегінің көбеюі немесе
оттегінің кемуі.

26.

тотығу
тотықсыздану
English     Русский Правила