3.66M

11_ПР_МЕТАЛЛЫ

1.

Практическая работа
«РЕШЕНИЕ ЭКСПЕРИМЕНТАЛЬНЫХ ЗАДАЧ
ПО ТЕМЕ «МЕТАЛЛЫ»

2.

Цель работы:
Закрепление на практике изученных химических свойств
металлов и их соединений, способов распознавания и
получения соединений металлов. Формирование умений
проводить, наблюдать и описывать проведенные химические
реакции, составлять уравнения проведенных химических
реакций; переносить знания обращения с лабораторным
оборудованием в практические умения.

3.

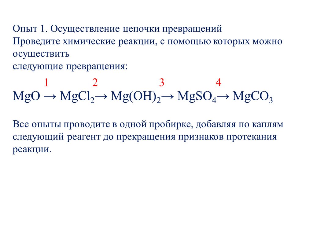
Опыт 1. Осуществить превращения

4.

5.

6.

7.

8.

9.

10.

11.

12.

13.

14.

15.

16.

17.

18.

19.

20.

21.

22.

23.

24.

25.

26.

27.

Опыт 2. Дан сульфат железа
(II).Докажите наличие иона
Fe2+ в растворе.

28.

29.

30.

31.

32.

33.

34.

35.

Опыт 3. Используя в качестве окислителя пероксид
водорода, получите из железа(II) железо(III).

36.

37.

38.

39.

40.

41.

42.

43.

44.

45.

Опыт 4. Распознавание
соединений металлов

46.

47.

48.

49.

50.

51.

52.

53.

54.

55.

II. Подведение итогов
Как практически из одного соединения металла
получить другое его соединение?
Домашнее задание:
Повторить тему «Простые вещества неметаллы».
English     Русский Правила