Состав СГП
Раздел 8. Исполнительная документация в строительстве
Виды исполнительной документации
Журналы работ
Акты освидетельствования скрытых работ и освидетельствования ответственных конструкций Терминология:
Примерный перечень участков инженерно-технического обеспечения, подлежащих освидетельствованию
Исполнительные геодезические схемы
Примерный перечень экспертиз, обследований, лабораторных и иных испытаний
Раздел 9. Транспорт в строительстве
Основы лизинга в строительстве
Организация обслуживания и ремонта машин
Раздел 10. Управление строительным производством
20.24M
Категория: ПравоПраво

OUPS_Prezentatsia_lektsiy (1)

1.

ОРГАНИЗАЦИЯ, УПРАВЛЕНИЕ И ПЛАНИРОВАНИЕ
СТРОИТЕЛЬНОГО ПРОИЗВОДСТВА

2.

Перечень литературы:
1.Л.Г Дикман. Организация строительного производства (5-е издание). Издательство АСВ.
Москва 2006 г. (2009 г.)
2.Б.Ф. Ширшиков. Организация,
Издательство АСВ. Москва 2012 г.
планирование
и
управление
строительством.
3.Основы организации и управления в строительстве. Учебник. Автор П.П. Олейник – М.:
Издательство АСВ, 2014. – 200с.
4.Организация, планирование и управление в строительстве. Учебник. Автор П.П.
Олейник – М.: Издательство АСВ, 2014. – 200с.
5.Основы организации и управления в строительстве. Учебник. Автор В.А. Харитонов –
М.: Издательский центр «Академия», 2013. – 224с.
6.Проектирование стройгенплана и организация строительной площадки. Ю.М. Красный,
УГТУ 2000 г.
7.Разработка стройгенпланов. Учебное пособие по проектированию. М.Н. Ершов. Б.Ф.
Ширшиков. Издательство АСВ. Москва 2012 г.

3.

Раздел 1. «Система нормативных и методических документов по организации
строительства»
Система нормативных документов в строительстве – это совокупность
взаимосвязанных документов, принимаемых компетентными органами исполнительной
власти и управления строительством для применения на всех этапах создания и
эксплуатации строительной продукции в целях защиты прав и интересов потребителей,
общества и государства.
Основой Системы нормативных документов в строительстве являются:
1. Градостроительный кодекс РФ (ФЗ№190 от 29.12.2004 (ред. от 25.12.2023)
2. Закон «О техническом регулировании» (ФЗ № 184 от 27.12.2002 г.)
3. Гражданский кодекс РФ (ФЗ№51 от 30.11.1994 с изм. от 24.07.2023 г).

4.

.
Основной нормативный документ по
организации строительства:
СП 48.13330.2019 «Организация
строительства». Актуализированная
редакция СНиП 12-01-2004
СП 48.13330.2011 «Организация
строительства». Актуализированная
редакция СНиП 12-01-2004
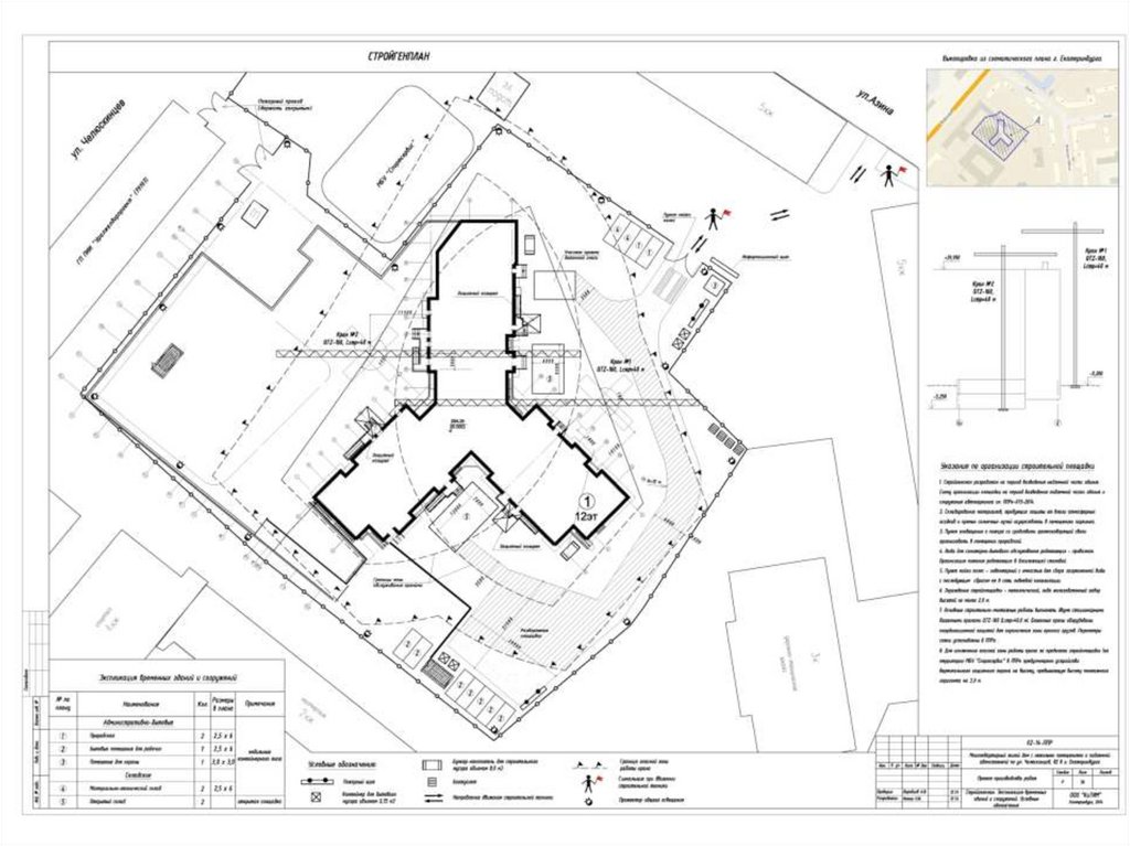
СНиП
12-01-2004
«Организация
строительства», был выпущен взамен
СНиП 3.01.01-85* «Организация
строительного производства»

5.

В развитие положений СП 48.13330.2011 разработаны СТАНДАРТЫ ОРГАНИЗАЦИИ
НАЦИОНАЛЬНОГО ОБЪЕДИНЕНИЯ СТРОИТЕЛЕЙ (СТО НОСТРОЙ)
1. СТО НОСТРОЙ 2.33.14-2011
«Организация строительного
производства. Общие
положения»
2. СТО НОСТРОЙ 2.33.51-2011
Организация строительного
производства. Подготовка и
производство строительных и
монтажных работ
3. СТО НОСТРОЙ 2.33.52-2011
Организация строительного
производства. Организация
строительной площадки
4. СТО НОСТРОЙ 2.33.53-2011
Организация строительного
производства. Снос (демонтаж)
зданий и сооружений

6.

Существует ряд методических документов, разработанных к старому СНиП
3.01.01-85* «Организация строительного производства».
Эти документы по настоящее время являются важными для разработки
организационно-технологической документации (ПОС и ППР):
1.
Пособие по разработке проектов организации строительства и проектов
производства работ для жилищно-гражданского строительства (к СНиП 3.01.01-85*).
М.: Стройиздат, 1989;
2.
Пособие по разработке проектов организации строительства и проектов
производства работ для промышленного строительства (к СНиП 3.01.01-85*). М.:
Стройиздат, 1990;
3.
Пособие по разработке проектов организации строительства и проектов
производства работ для сельскохозяйственного строительства (к СНиП 3.01.01-85);
4.
Пособие по разработке проектов организации строительства крупных
промышленных комплексов с применением узлового метода (к СНиП 3.01.01-85)
5.
Пособие по разработке проектов организации строительства и проектов
производства работ для реконструкции действующих предприятий, зданий и
сооружений (к СНиП 3.01.01-85).

7.

Иные нормативные документы, необходимые для проектирования организации
строительства:
1. СНиП 12-03-2001. «Безопасность труда в строительстве. Часть I. Общие требования»
2. СНиП 12-04-2002. «Безопасность труда в строительстве. Часть II. Строительное
производство».
3. СНиП 1.04.05-85* «Нормы продолжительности строительства и задела в строительстве
предприятий, зданий и сооружений»
4. МДС (Методический документ в строительстве) 12-29.2006
«Методические
рекомендации по разработке и оформлению технологической карты»
5. МДС 12-81.2007 «Методические рекомендации по разработке и оформлению проекта
организации строительства и проекта производства работ»
6. РД 11-06-2007 Методические рекомендации о порядке разработки проектов
производства работ грузоподъемными машинами и технологических карт погрузочноразгрузочных работ
7. МДС 12-19.2004. Механизация строительства. Эксплуатация башенных кранов в
стесненных условиях.

8.

Раздел 2. «Организационно-правовые основы осуществления строительной
деятельности»
2.1. Организационно-правовые формы осуществления строительной деятельности

9.

Акционерное общество (АО) – коммерческая организация, уставной капитал которой
разделен на определенное число акций, удостоверяющих права участников общества
(акционеров) по отношению к обществу. АО несет ответственность по своим обязательствам
всем принадлежащим ему имуществом и не отвечает по обязательствам своих акционеров.
Акционерные общества бывают закрытыми и открытыми.
открытые акционерные общества (ОАО)
Закрытые акционерные общества
(ЗАО)
- вправе проводить открытую подписку на
- распределяет свои акции только
выпускаемые им акции, осуществлять их среди его учредителей или иного, заранее
свободную продажу;
определенного круга лиц;
не
вправе
устанавливать
- не вправе проводить открытую
преимущественное право общества или его подписку на выпускаемые им акции,
акционеров
на
приобретение
акций, либо иным образом предлагать их для
отчуждаемых акционерами этого общества;
приобретения неограниченному кругу
лиц;
- обязано раскрывать информацию о своей
деятельности
в
порядке
и
объемах,
- продажа акций общества возможна
предусмотренных
соответствующими только с соблюдением установленного
нормативно-правовыми актами;
преимущественного права остальных
акционеров;
- число акционеров не ограничено.
Уставной капитал от 100 МРОТ.
- число акционеров не должно
превышать 50. Уставной капитал от 1000
МРОТ;

10.

В соответствии со ст. 66.3 Федерального закона № 99-ФЗ Публичным является
акционерное общество, акции которого публично размещаются или обращаются (путем
открытой подписки) на условиях, установленных законами о ценных бумагах. АО, которое
не отвечает признакам, указанным в пункте 1 настоящей статьи, признаются
непубличными.
Общество с ограниченной ответственностью (ООО) – хозяйственное общество,
учрежденное одним или несколькими юридическими или физическими лицами.
Относится к непубличным обществам
Отличительные признаки:
- уставной капитал разделен на доли, которые определяются в процентах;
- участники общества не отвечают по обязательствам общества и несут риск убытков,
связанных с его деятельностью, в пределах стоимости внесенных ими вкладов;
- утрата участниками прав собственности на имущество, вносимое в уставной капитал
общества (однако при выходе из членов общества, участник вправе рассчитывать на
денежную компенсацию, равную его доле);
- наличие «простой» системы управления и контроля за деятельностью общества;
- распределение прибыли общества осуществляется между его участниками
пропорционально их долям в уставном капитале общества или в ином порядке,
установленном уставом общества.

11.

Производственный кооператив – добровольное объединение граждан на основе
членства для совместной производственной и иной хозяйственной деятельности,
основанной на их личном трудовом и ином участии и объединении его членами
(участниками) имущественных паевых взносов.
Отличительные признаки:
- паевой фонд кооператива разделен на паи участников, которые состоят из паевого
взноса члена кооператива и соответствующей части чистых активов кооператива;
- члены кооператива несут субсидиарную ответственность по его обязательствам в
порядке, предусмотренным уставом кооператива;
- утрата членом кооператива прав собственности на имущество, вносимое в паевой
фонд;
- наличие функциональной системы управления и контроля за деятельностью
кооператива;
- распределение прибыли кооператива осуществляется между его членами в
соответствии с их личным трудовым или иным участием, размером паевого взноса.

12.

2.2. Способы осуществления строительной деятельности

13.

2.3. Подрядные торги в строительстве
Терминология:
Подрядные торги – форма размещения заказа, предусматривающая выбор
подрядчиков для выполнения работ и оказания услуг на основе конкурса
Объект торгов – производственный или непроизводственный объект, к которому
относится предмет торгов.
Предмет торгов – конкретные виды работ и услуг, по которым проводятся торги.
Конкурсная (тендерная) документация – комплект документов, содержащих
исходную информацию о технических, коммерческих, организационных и иных
характеристиках объекта и предмета торгов, а также об условиях и процедуре торгов.
Оферта – предложение заключить контракт в отношении конкретного предмета
торгов на условиях, определенных в конкурсной (тендерной) документации.

14.

Виды торгов:

15.

Конкурс - способ определения поставщика (подрядчика, исполнителя), при котором
победителем признается участник закупки, предложивший лучшие условия исполнения
контракта.
Аукцион - способ определения поставщика (подрядчика, исполнителя), при котором
победителем признается участник закупки, предложивший наименьшую цену контракта.
Запрос котировок - способ определения подрядчика, при котором информация о
потребностях заказчика в работе или услуге сообщается неограниченному кругу лиц
путем размещения в единой информационной системе извещения о проведении запроса
котировок. Победителем запроса котировок признается участник закупки, предложивший
наиболее низкую цену контракта.
Запрос предложений - способ определения подрядчика, при котором информация о
проведении запроса предложений сообщается неограниченному кругу лиц путем
размещения в единой информационной системе, победителем запроса предложений
признается участник закупки, направивший окончательное предложение, которое
наилучшим образом удовлетворяет потребностям заказчика в товаре, работе или услуге.

16.

Участники торгов и их функции:
Участник
Заказчик
торгов
Функции
Организатор
торгов
Тендерный
комитет
Претендент
назначает организатора торгов;
контролирует работу и участвует в работе тендерного комитета через
своего представителя;
устанавливает окончательные условия контракта и заключает его с
победителем
подготавливает документы для объявления торгов;
осуществляет публикацию объявления или рассылку приглашений;
формирует тендерный комитет, направляет и контролирует его
деятельность;
утверждает результаты, принимает апелляции и несет все расходы по
организации торгов
разрабатывает или заказывает разработку документации по
предквалификации (в случае проведения торгов с предварительной
квалификацией);
осуществляет прием, вскрытие и оценку представленных оферт;
определяет победителей торгов
формирует оферту, предоставляет ее для регистрации в тендерный
комитет

17.

Этапы проведения торгов:
Наименование
этапа
Подготовительный
Участник
Заказчик
объявление решения о назначении организатора и
времени проведения торгов
Организатор
формирование тендерного комитета и опубликование
объявления о проведении торгов.
Тендерный
комитет
разработка и распространение тендерной
документации,
разработка и утверждение регламента своей работы
Претендент
формирование оферты и направление ее в тендерный
комитет
Тендерный
комитет
- приемка и регистрация оферт;
- коллегиальное вскрытие оферт и их экспертиза,
- оценка тендерных предложений;
- определение победителя
Организатор
и Заказчик
утверждение результатов торгов
Заказчик
подготовка контракта и заключение его с победителем
Проведение торгов
Заключение
контракта
Действия

18.

Схема проведения торгов:

19.

2.4. Саморегулирование в строительстве
25 июля 2008г. в «Градостроительный кодекс» Р.Ф. включена дополнительно глава
№6_1 «Саморегулирование в области инженерных изысканий, архитектурностроительного проектирования строительства, реконструкции, капитального
ремонта, сноса объектов капитального строительства».
С 1 января 2010 г. лицензирование в области строительства отменено, введено
действие допусков СРО.
Саморегулируемая организация – это организация, созданная в форме
некоммерческого партнёрства, содержанием деятельности которой является разработка и
утверждение документов по деятельности СРО, а также контроль за соблюдением членами
СРО ее требований.

20.

В соответствии с определением в «Градостроительном кодексе» Основными
целями деятельности саморегулируемых организаций (СРО) являются:
-
предупреждение причинения вреда жизни и здоровью граждан, имуществу,
окружающей среде, жизни и здоровью животных, объектам культурного наследия
вследствие недостатков работ, которые оказывают влияние на безопасность объектов
капитального строительства;
- повышение качества изысканий, проектирования, строительства, реконструкции,
капитального ремонта.

21.

22.

Виды саморегулируемых организаций:
Перечень видов работ, на которые требуется получения допуска СРО принят Приказом
Минрегиона РФ от 30.12.2009 N 624 (ред. от 14.11.2011) "Об утверждении Перечня видов
работ по инженерным изысканиям, по подготовке проектной документации, по
строительству, реконструкции, капитальному ремонту объектов капитального
строительства, которые оказывают влияние на безопасность объектов капитального
строительства" (Зарегистрировано в Минюсте РФ 15.04.2010 N 16902)

23.

Требования, необходимые для приобретения статуса СРО, основанных на
членстве лиц, осуществляющих
инженерные изыскания и осуществляющих
подготовку ПСД:
1.
2.
3.
членов не менее 50 юридических лиц либо индивидуальных предпринимателей.
наличие компенсационного фонда не менее 500 тыс. руб. на каждого члена
наличие следующих документов:
-требования к выдаче свидетельств о допуске к работам;
-правила контроля в области саморегулирования;
-документ, устанавливающий систему мер дисциплинарного воздействия
за несоблюдение членами СО требований.
Для СРО, основанных на членстве лиц, осуществляющих строительство,
реконструкцию, капремонт:
1.
количество членов должно быть не менее 100 индивидуальных предпринимателей и
(или) юридических лиц;
2.
наличие компенсационного фонда более 1 млн.руб. на каждого члена , или более
300 тыс.руб. на каждого члена, если предусмотрено страхование гражданской
ответственности;
3.
наличие тех же документов (см. выше).

24.

Пример свидетельства о
допуске к работам

25.

Минимальные требования к выдаче свидетельств о допуске к работам членов СРО:
1.Не менее 3 работников должны иметь высшее образование и стаж работы более
3 лет, или более 5 работников должны иметь среднее профессиональное образование и
стаж более 5 лет;
2. Требование о наличии у индивидуального предпринимателя высшего или
среднего профессионального образования и стаж работы более 5 лет;
3. Требование – не реже, чем один раз в 5 лет все эти лица должны проходить
повышение квалификации.

26.

2.5. Участники строительства
1
Инвестор
2
Застройщик
3
Технический заказчик
4
Проектировщик
5
Подрядчик

27.

Инвестор - единое юридическое или физическое лицо, осуществляющее от своего имени
или от имени группы вкладчиков вложения (инвестиции) собственных, заёмных (кредитов)
или иных привлечённых ценностей в новое строительство или реконструкцию объекта
недвижимости и обеспечивающее их использование для ввода объекта в эксплуатацию.
Основная функция инвестора – финансирование проекта или инвестиционной программы с
целью получения прибыли, определяемой процентом на инвестируемый капитал (прибыль
инвестора).
ИСТОЧНИКИ ФИНАНСИРОВАНИЯ:
ИНВЕСТОРАМИ могут быть:
1) Собственные инвестиции
2) Средства, выплачиваемые органами страхования
1) органы, уполномоченные
для возмещения потерь от аварий, стихийных
управлять государственным и
бедствий
муниципальным имуществом
3) Заемные финансовые средства, в т.ч.
или имущественными правами
облигационные займы
2) Организации и предприятия,
4) Привлеченные финансовые средства инвестора
предпринимательские
(средства от продажи акций и т.п.)
объединения, общественные
5) Финансовые средства, централизуемые
организации и другие
объединениями (союзами) предприятий в
юридические лица всех форм
установленном порядке
собственности
6) Средства внебюджетных фондов
3) Международные организации,
7) Средства федерального бюджета
иностранные юридические лица
8) Средства бюджетов субъектов РФ
4) Физические лица
9) Средства иностранных инвесторов

28.

В соответствии с СП 48.13330.2019:
Застройщик: Физическое или юридическое лицо, обеспечивающее на принадлежащем ему
земельном участке или на земельном участке иного правообладателя (которому при
осуществлении бюджетных инвестиций в объекты капитального строительства
государственной (муниципальной) собственности органы государственной власти
(государственные органы), Государственная корпорация по атомной энергии "Росатом",
Государственная корпорация по космической деятельности "Роскосмос", органы управления
государственными внебюджетными фондами или органы местного самоуправления передали в
случаях, установленных бюджетным законодательством Российской Федерации, на основании
соглашений свои полномочия государственного (муниципального) заказчика или которому
передали на основании соглашений свои функции застройщика) строительство,
реконструкцию, капитальный ремонт, снос объектов капитального строительства, а также
выполнение инженерных изысканий, подготовку проектной документации для их
строительства, реконструкции, капитального ремонта.

29.

Застройщик – это физическое или юридическое лицо, официально заявившее о
намерении осуществить строительство определенного объекта и получившее на это
разрешение
заказ и финансирование проектно-изыскательских работ на основании
ГПЗУ
получение разрешения на строительство
Функции
Застройщика:
Полный перечень
см. п. 4.6. СП
48.13330.2019
финансирование строительства по согласованному графику, прилагаемого к
договорам
организация в период строительства всех видов надзора
содействие техническому заказчику в его взаимодействии с организациями участниками инвестиционного процесса
Застройщик вправе передать свои функции, предусмотренные законодательством о
градостроительной деятельности, техническому заказчику [2, статья 1, часть 16]
Крупнейшие Застройщики города Екатеринбурга:
1. Атомстройкомплекс
5. ЛСР Недвижимость Урала
9. Брусника
2. АстраИнвестСтрой
6. СтройТэк
10. ЮИТ Уралстрой
3. Синара – Девелопмент
7. УГМК
4. ТЭН
8. PRINZIP
11. Корпорация «Маяк»

30.

Технический заказчик – это уполномоченное инвестором (застройщиком) на договорной
основе юридическое или физическое лицо, зарегистрированное в установленном порядке,
имеющее соответствующую лицензию для осуществления инвестиционного проекта за счёт
средств инвестора, включая подготовку объекта к вводу в эксплуатацию
предоставление генподрядчику площадки для строительства объекта
передача генподрядчику в полном объёме рабочей документации
создание геодезической разбивочной основы для строительства объекта и
передача её генподрядчику
обеспечение своевременного открытия и непрерывного финансирования
строительства, оплаты подрядчику выполненных работ
Функции
технического
заказчика:
передача генподрядчику необходимых документов для работ, требующих
разрешения соответствующих органов
своевременное обеспечение сырьем строящиеся объекты
участие в комплексных испытаниях смонтированного оборудования
совместно с генподрядчиком
принятие от генподрядчика законченных строительством объектов
сдача приёмочной комиссии инвестора законченных строительством
объектов и ввод их в эксплуатацию
выполнение иных обязательств, предусмотренных контрактом с
застройщиком

31.

Из СП 48.13330.2019:
технический заказчик: Юридическое лицо, которое уполномочено застройщиком и от
имени застройщика заключает договоры о выполнении инженерных изысканий, о подготовке
проектной документации, о строительстве, реконструкции, капитальном ремонте, сносе
объектов капитального строительства, подготавливает задания на выполнение указанных
видов работ, предоставляет лицам, выполняющим инженерные изыскания и (или)
осуществляющим подготовку проектной документации, строительство, реконструкцию,
капитальный ремонт, снос объектов капитального строительства, материалы и документы,
необходимые для выполнения указанных видов работ, утверждает проектную документацию,
подписывает документы, необходимые для получения разрешения на ввод объекта
капитального строительства в эксплуатацию, осуществляет иные функции, предусмотренные
законодательством о градостроительной деятельности.
Функции технического заказчика могут выполняться только членом соответственно
саморегулируемой организации в области инженерных изысканий, архитектурностроительного проектирования, строительства, реконструкции, капитального ремонта, сноса
объектов капитального строительства, за исключением случаев, предусмотренных частью 2.1
статьи 47, частью 4.1 статьи 48, частями 2.1 и 2.2 статьи 52, частями 5 и 6 статьи 55.31
настоящего Кодекса. [2, статья 1, часть 22]

32.

В области планирования
В области освоения
строительной
площадки
В области
обеспечения ПСД
Зоны
ответственности
ЗАКАЗЧИКА
В области
надзора
за строительством
В области приёмки в
эксплуатацию
В области
финансирования
В области материальнотехнического обеспечения

33.

Проектировщик – юридическое или физическое лицо, разрабатывающее в
соответствии с договором подряда проектно-сметную документацию на новое
строительство, реконструкцию или техническое перевооружение.
В соответствии с СП 48.13330.2019:
лицо, осуществляющее подготовку проектной документации (проектная
организация): Физическое лицо, индивидуальный предприниматель или юридическое
лицо, выполняющие определенный вид или виды работ по разработке решений в составе
проектной или рабочей документации.
разработка проектно-сметной документации
Функции
проектировщика
полный перечень
см. п. 4.10. СП
48.13330.2019
участие в прохождении экспертизы проектной документации
внесение изменений в проектно-сметную документацию
осуществление авторского надзора
К проектным, также, относятся организации, выполняющие инженерно-геологические,
геодезические и другие виды инженерных изысканий для строительства

34.

Подрядчик - это юридическое или физическое лицо, имеющее допуск СРО на определенные
виды работ и принимающее на себя по договору подряда обязательство своими силами и под
свою ответственность выполнения строительно-монтажных работ в заданные договором сроки.
Генеральный подрядчик - это строительная организация, либо организация-посредник,
принявшая на себя функции координации строительно-монтажных работ, получившая в
установленном порядке или на конкурсной основе право на строительство объекта и
заключившая контракт с заказчиком на строительство объекта.
Субподрядчик - юридическое или физическое лицо, имеющее допуск СРО на выполнение
определенных видов строительно-монтажных работ и по договору субподряда с генеральным
подрядчиком выполняющее эти работы на строительстве объекта.
«физическое» осуществление строительства объектов в соответствии с
разработанной ПСД
Функции
подрядчика
полный перечень
см. п. 4.9. СП
48.13330.2019
разработка и применение организационно-технологической документации,
в том числе ППР, ТК, а также организационно-технологической
документации по эксплуатации грузоподъемных машин
осуществление технического надзора подрядчика
ведение исполнительной документации

35.

2.6. Договор подряда на строительство
Договор подряда (контракт) – основополагающий документ, регламентирующий
взаимоотношения между Заказчиком и Подрядчиком на время осуществления
строительства (инвестиционного проекта), имеет юридическую силу
Законодательно основные положения договора строительного подряда закреплены
статьями Гражданского Кодекса Р.Ф. №740-757

36.

Примерное содержание договора подряда
Преамбула (вводная часть) :
наименование договора
наименование объекта, местонахождение, дата заключения договора, место заключение
договора
наименование организаций заказчика и подрядчика и лица, заключающие договор.
1.Предмет договора
2.Стоимость работ
3.Сроки выполнения работ
4.Обязательства сторон
5.Сдача и приемка работ
6.Гарантии качества по сданным работам
7.Обеспечение строительства материалами и оборудованием
8.Строительная площадка
9.Журнал производства работ
10. Охранные мероприятия
11. Контроль и надзор заказчика за исполнением договора

37.

12. Скрытые строительные работы
13. Оплата работ и взаиморасчеты
14. Право собственности
15. Страхование объекта строительства
16. Имущественная ответственность
17. Изменение условий реализации договора
18. Внесение изменений в договор
19. Разрешение споров между сторонами
20. Прекращение договорных отношений
21. Особые условия

38.

22. Перечень документов, прилагаемых к договору
1. Акт о передаче площадки под строительство (оформляет заказчик)
2. График передачи заказчиком подрядчику проектной и разрешительной
документации (оформляет заказчик)
3. Протокол соглашения о договорной цене на строительство объекта
4. График производства подрядных работ (оформляет подрядчик)
5. График поставки заказчиком оборудования и материалов (оформляет заказчик)
6. График поставки подрядчиком оборудования и материалов (оформляет
подрядчик)
7. График выполнения пусконаладочных работ (оформляет заказчик)
8. Перечень документов, необходимых для сдачи объектов в эксплуатацию
(оформляют заказчик и подрядчик)
9. Порядок расторжения договора (подрядчик и заказчик)
10. Форма журнала производства работ (подрядчик и заказчик)
11. Дополнительные соглашения, заключаемые сторонами в процессе строительства
12. График оплаты выполненных работ (оформляют заказчик и подрядчик)
23. Юридические адреса и платежные реквизиты сторон.

39.

Раздел 3. «Организация проектной деятельности в строительстве»
3.1. Последовательность проектирования, согласования, утверждения
проектно-сметной документации

Этап
Исполнитель
п.п
1 Подготовка предложений в необходимости строительства
Инвестор
2 Составление Задания на проектирование
Застройщик
3 Оформление
протокола
(договора)
о
намерении
по Инвестор, застройщик
строительству*
4 Эскизная разработка с определением объемно-планировочных Проектировщик,
решений по объекту и его ТЭП
Заказчик
5 Заключение по обследованию территории (определение Застройщик,
вариантов площадки под строительство)
Проектировщик
6 Определение потребности в инженерном обеспечении
Проектировщик,
Заказчик
7 Экономические изыскания
Застройщик
8 Регистрация намерений о производстве инженерных изысканий Застройщик
9 Инженерные изыскания
Заказчик,
Проектировщик
10 Получение заключений СЭС, МЧС
Застройщик
11 Получение градостроительного заключения
Застройщик
12 Уточнение задания на проектирование и согласование его в Заказчик
местом экспертном управлении
Проектировщик

40.


п.п
Этап
Исполнитель
13
Утверждение задания на проектирование
14
Получение ТУ по инженерному обеспечению Заказчик
объекта
Оформление аренды земельного участка
Застройщик
15
Застройщик
16
Разработка утверждаемой части «проекта» (стадия Проектировщик
«П»)
17
Рассмотрение и согласование проектных решений Проектировщик. Заказчик
(стадия «П»)
18
Государственная экспертиза ПСД (стадия «П»)
19
Проведение тендера по строительству, выбор и Застройщик
утверждение генподрядчика
20
Разработка календарного плана по строительству
Генподрядчик
21
Оформление разрешения на строительство
Застройщик
22
Выпуск рабочей документации (стадия «Р»)
Проектировщик
23
Утверждение рабочей документации (стадия «Р»)
Заказчик
24
Передача РД генподрядчику в производство работ. Заказчик,
Осуществление входного контроля РД
Генподрядчик
Проектировщик, Заказчик

41.

3.2. Стадийность проектирования
В зависимости от индивидуальных особенностей объектов недвижимости проектная
документация на их возведение разрабатывается в одну или две стадии:
Одностадийное проектирование - выполняется для технически несложных объектов, а
также для зданий и сооружений, возводимых по повторно применяемым проектам, и
включает
рабочую документацию (Р) со сводным сметным расчетом стоимости
строительства и сметами.
Двухстадийное проектирование
Проектирование в две стадии производится для крупных и технически сложных
предприятий, сооружений, комплексов зданий и индивидуальных объектов, и включает
проектную документацию (стадия П) со сводным сметным расчетом стоимости
строительства и рабочую документацию (стадия Р) со сметами.

42.

Проектная документация — документация, содержащая текстовые и графические
материалы,
определяющие
архитектурные,
функционально-технологические,
конструктивные и инженерно-технические решения по строительству, либо реконструкции
объекта недвижимости.
ПД разрабатывается в объеме, необходимом для оценки принятых решений. Состав
проектной документации утвержден Правительством РФ Постановлением №87 от 16
февраля 2008 года «о составе разделов проектной документации и требованиях к их
содержанию». Объем разработки проектной документации недостаточен для выполнения
строительно-монтажных работ.
Рабочая документация — совокупность текстовых и графических документов,
обеспечивающих реализацию принятых в утвержденной проектной документации
технических решений объекта кап. строительства, необходимых для производства
строительных и монтажных работ, обеспечения строительства оборудованием, изделиями и
материалами и/или изготовление строительных изделий.
В состав рабочей документации входят основные комплекты рабочих чертежей,
спецификации оборудования, изделий и материалов, сметы, другие прилагаемые
документы, разработанные в дополнение к рабочим чертежам основного комплекта.
Рабочая документация предназначена для работы на стройплощадке.

43.

Проектирование
1-стадийное
2-стадийное
Рабочая документация +
сводный сметный расчет
и сметы
Разрабатывается в
объеме, достаточном для
выполнения СМР
Проектная документация +
Рабочая документация +
сводный сметный расчет
сметы
(стадия П)
(стадия Р)
Разрабатывается в объеме, в
Разрабатывается в объеме,
соответствии с
достаточном для
Постановлением №87 от 16
выполнения СМР в
февраля 2008 года с учетом
соответствии с
требований ГОСТ 21.1101-2013
требованиями ГОСТ
для утверждения Заказчиком,
21.1101-2013
Застройщиком, Инвестором и
прохождения Г.Э, служит
исходным данным для
разработки рабочей
документации

44.

ГОСТ 21.1101-2013 «Система проектной документации для строительства. Основные
требования к проектной и рабочей документации»
«Постановление Правительства РФ от 26.12.2014 N 1521 (ред. от 29.09.2015) "Об
утверждении перечня национальных стандартов и сводов правил (частей таких стандартов
и сводов правил), в результате применения которых на обязательной основе обеспечивается
соблюдение требований Федерального закона "Технический регламент о безопасности
зданий и сооружений" (с изм. и доп., вступ. в силу с 01.03.2016). – утратил силу
Постановление Правительства РФ от 4 июля 2020 г. N 985 “Об утверждении
перечня национальных стандартов и сводов правил (частей таких стандартов
и сводов правил), в результате применения которых на обязательной основе
обеспечивается соблюдение требований Федерального закона "Технический
регламент о безопасности зданий и сооружений" и о признании утратившими
силу некоторых актов Правительства Российской Федерации” – вступил в силу
с 1 августа 2020 г.

45.

3.3. Состав проектно-сметной документации (Стадия «П»)
Состав
проектно-сметной
документации
утвержден
Правительством
РФ
Постановлением №87 от 16 февраля 2008 года (ред. от 15.09.2023) «О составе разделов
проектной документации и требованиях к их содержанию»:
Состав разделов проектной документации на объекты кап. строительства
производственного и непроизводственного назначения:
Пояснительная записка;
Схема планировочной организации земельного участка;
Объемно-планировочные и архитектурные решения;
Конструктивные решения;
Сведения об инженерном оборудовании, о сетях и системах инженерно-технического
обеспечения:
Подразделы:
- система электроснабжения;
- система водоснабжения;
- система водоотведения;
- отопление, вентиляция и кондиционирование воздуха, тепловые сети;
- сети связи;
- система газоснабжения.
1.
2.
3.
4.
5.
6. Технологические решения;
7. Проект организации строительства;

46.

8. Мероприятия по охране окружающей среды;
9. Мероприятия по обеспечению пожарной безопасности;
10. Требования к обеспечению безопасной эксплуатации объектов капитального строительства;
11. Мероприятия по обеспечению доступа инвалидов к объекту капитального строительства
12. Смета на строительство, реконструкцию, капитальный ремонт, снос объекта капитального
строительства;
13. Иная документация в случаях, предусмотренных законодательными и иными нормативными
правовыми актами Российской Федерации", в том числе:
а) декларацию промышленной безопасности опасных производственных объектов,
разрабатываемую на стадии проектирования;
б) декларацию безопасности гидротехнических сооружений, разрабатываемую на стадии
проектирования;
б.1) перечень мероприятий по гражданской обороне, мероприятий по предупреждению
чрезвычайных ситуаций природного и техногенного характера, мероприятий по противодействию
терроризму для объектов использования атомной энергии (в том числе ядерных установок, пунктов
хранения ядерных материалов и радиоактивных веществ), опасных производственных объектов,
определяемых таковыми в соответствии с законодательством Российской Федерации, особо
опасных, технически сложных, уникальных объектов, объектов обороны и безопасности; (пп. "б.1"
введен Постановлением Правительства РФ от 21.12.2009 N 1044; в ред. Постановления
Правительства РФ от 27.05.2022 N 963)
Указанное Постановление Правительства №87 также регламентирует «Состав разделов
проектной документации на линейные объекты капитального строительства и требования к
содержании этих разделов», состоящий из 10 разделов.

47.

3.4. Типовое проектирование
По признаку использования проекты различают как:
-
индивидуальные;
повторно применяемые;
типовые
Типовое проектирование — разработка однотипных проектов зданий, сооружений,
конструкций, деталей и других изделий, предназначенных для серийного строительства или
производства. Система разработки строительных проектов предназначены для многократной
реализации в последующем строительстве
Строительство в настоящее время располагает фондом типовых проектов, содержащим
около 8000 наименований, в том числе:
- 2500 производственных зданий и сооружений,
- 2200 проектов жилых домов и общественных зданий
- 800 объектов сельскохозяйственного назначения.

48.

Примеры типового проектирования:
- хрущевки, брежневки (около 40 серий), панельное домостроение 137 и 141 серий
(жилищный фонд);
- общеобразовательные школы, школы-интернаты, музыкальные школы, ДК,
кинотеатры;
- заводы, цеха заводов, убежища и т.п.
Достоинства типового проектирования:
- сокращение сроков, стоимости и трудоемкости проектных работ (затраты на
проектирование сокращаются на 35-40%)
- снижение трудоемкости возведения, стоимости (8-12%) и продолжительности
строительства по типовым проектам по сравнению с индивидуальными.
- отсутствует необходимость прохождения экспертизы ПСД (кроме результатов
изысканий)

49.

3.5. Экспертиза проектно-сметной документации
Экспертиза проектно-сметной документации (ПСД) - обязательный этап
инвестиционного процесса в строительстве, проводится в целях предотвращения
строительства объектов, создание и использование которых не отвечает требованиям
государственных норм и правил, или наносит ущерб охраняемым законом правам и
интересам граждан, юридических лиц и государства, а также в целях контроля за
соблюдением социально-экономической и природоохранной политики
Экспертиза ПСД
Государственная
Негосударственная
Экспертизе подлежат проектная документация и результаты инженерных изысканий,
выполненные для подготовки такой проектной документации.
Предмет экспертизы – оценка соответствия проектной документации требованиям
технических регламентов, в том числе санитарно-эпидемиологическим, экологическим
требованиям, требованиям государственной охраны объектов культурного наследия,
требованиям пожарной, промышленной, ядерной, радиационной и иной безопасности, а
также результатам инженерных изысканий, и оценка соответствия результатов инженерных
изысканий требованиям технических регламентов (ст. 49 Градостроительного кодекса)

50.

Государственная экспертиза ПСД
Терминология:
Заявитель – заказчик, застройщик, либо уполномоченное кем-либо из них лицо,
обратившиеся с заявлением о проведении государственной экспертизы.
Организация по проведению государственной экспертизы – органы исполнительной власти,
уполномоченные на проведение Государственной экспертизы
Нормативный документ: «Постановление Правительства РФ от 5 марта 2007 г. N 145 "О
порядке организации и проведения государственной экспертизы проектной документации и
результатов инженерных изысканий»
С изменениями и дополнениями от:
29 декабря 2007 г., 16 февраля, 7 ноября 2008 г., 27 сентября 2011 г., 31 марта 2012 г., 27 апреля, 3 июня, 23 сентября 2013 г.,
22 марта, 25 сентября, 10 декабря 2014 г., 28 июля, 27 октября, 7 декабря 2015 г., 12 ноября 2016 г., 28 апреля, 12 мая, 15
июня, 24 июля, 11, 16 ноября, 15 декабря 2017 г., 15 марта, 22 октября 2018 г., 31 декабря 2019 г., 1, 26 октября 2020 г., 9
апреля, 9 августа, 30 ноября, 31 декабря 2021 г., 1, 23 марта, 20 апреля, 23 июня, 28 июля 2022 г., 6 мая, 15 сентября 2023 г.

51.

Порядок проведения экспертизы проектно-сметной документации
1. ПД предоставляется заявителем в государственный экспертный орган в объеме,
предусмотренном действующими нормативными документами на их разработку (в
соответствии с ПП РФ№87), в электронной форме, за исключением случаев, когда
проектная документация и (или) результаты инженерных изысканий содержат сведения,
составляющие государственную тайну
2. Организация по проведению государственной экспертизы в течение 3 рабочих дней со дня
получения от заявителя документов, осуществляет их проверку, заявителю представляется
(направляется) проект договора с расчетом размера платы за проведение государственной
экспертизы проектной документации и результатов инженерных изысканий
3. Организация по проведению государственной экспертизы вправе дополнительно
истребовать от заявителя представления расчетов конструктивных и технологических
решений, используемых в проектной документации.
4. Срок проведения государственной экспертизы не более 42 дней., в течении которых
выдается промежуточное заключение с Замечаниями и принимаются к рассмотрению
откорректированные проектные материалы. Сроки экспертизы могут быть продлены по
инициативе заявителя не более чем на 20 рабочих дней
5. По результатам экспертизы составляется Заключение (положительное, либо
отрицательное). Сведения о положительном Заключении включаются в единый
государственный реестр результатов экспертизы проектной документации

52.

Состав предоставляемой на экспертизу документации:
а) заявление о проведении государственной экспертизы по установленной форме
б) проектная документация на объект капитального строительства в соответствии с
требованиями ПП РФ №87 от 16 февраля 2008 г);
в) копия задания на проектирование;
г) результаты инженерных изысканий ;
д) копия задания на выполнение инженерных изысканий;
ж) документы, подтверждающие полномочия заявителя действовать от имени
застройщика

53.

В соответствии со ст. 49 «Градостроительного кодекса» экспертизе не подлежит ПД и
инженерные изыскания на следующие объекты:
- отдельно стоящие жилые дома с числом этажей не более 3, предназначенные для
проживания 1 семьи (объекты ИЖС);
- жилые дома с числом этажей не более 3, состоящие не более чем из 10 блоков, каждый из
которых предназначен для проживания одной семьи (жилые дома блокированной застройки);
- многоквартирные дома с числом этажей не более 3 , состоящие не более чем из 4 блоксекций (по несколько квартир в каждой) с отдельным подъездом в каждой секции;
- отдельно стоящие объекты кап. строительства с числом этажей не более 2, с общей
площадью не более 1500 м2, не предназначенные для проживания и осуществления
производственной деятельности;
- отдельно стоящие объекты кап. строительства с числом этажей не более 2, с общей
площадью не более 1500 м2, предназначенные для осуществления производственной
деятельности, но не требующие установления санитарно-защитных зон, либо сан-защитные
зоны устанавливаются в пределах границ земельных участков данных объектов.
Не подлежат Г.Э. проектная документация в случаях, когда не требуется получение
разрешения на строительство.

54.

Негосударственная экспертиза ПСД
Нормативный документ: «Постановление Правительства РФ от 31 марта 2012 г. N 272
«Положение об организации и проведении негосударственной экспертизы проектной
документации и (или) результатов инженерных изысканий"
С изменениями и дополнениями от:
12 июня 2017 г., 31 декабря 2019 г., 1 октября 2020 г., 21 октября 2022 г.
Негосударственную экспертизу могут проводить только Юридические лица, имеющие
соответствующую аккредитацию. Порядок аккредитации устанавливается Постановлением
правительства РФ от 29 декабря 2008 г. N 1070 «О ПОРЯДКЕ АККРЕДИТАЦИИ НА ПРАВО ПРОВЕДЕНИЯ
НЕГОСУДАРСТВЕННОЙ ЭКСПЕРТИЗЫ ПРОЕКТНОЙ ДОКУМЕНТАЦИИ И (ИЛИ) РЕЗУЛЬТАТОВ ИНЖЕНЕРНЫХ
ИЗЫСКАНИЙ»
Одно из основных требований к ЮЛ для аккредитации на право проведения
негосударственной экспертизы – наличие по месту основной работы не менее 5
специалистов, имеющих аттестацию на право подготовки заключений экспертизы ПД, и
(или) не менее 5 специалистов, имеющих аттестацию на право подготовки заключений
экспертизы инженерных изысканий.

55.

В соответствии со ст. 49 Градостроительного Кодекса РФ предусмотрено обязательное
проведение ГОСУДАРСТВЕННОЙ ЭКСПЕРТИЗЫ для:
- проектной документации всех объектов, указанных в пункте 5.1 статьи 6 Кодекса,
строительство и реконструкция которых финансируются за счет средств бюджетной
системы РФ;
- автомобильных дорог общего пользования, капитальный ремонт которых финансируется за
счет средств бюджетной системы РФ;
- объектов культурного наследия регионального и местного значения и результаты
инженерных изысканий, выполненных для подготовки такой проектной документации;
- проектной документации объектов, строительство (реконструкцию) которых
предполагается осуществлять на землях особо охраняемых природных территорий;
- объектов, связанных с размещением и обезвреживанием отходов I - V классов опасности.

56.

3.7. Изыскательские работы в строительстве
В состав экономических изысканий входит изучение и анализ общих условий и
перспектив экономического развития района, необходимые для разработки вариантов
размещения строительства.
На основе экономических изысканий устанавливается:
- экономическая целесообразность размещения объектов строительства в данном
географическом пункте с учётом таких факторов, как сырьевая и энергетическая база,
транспорт, связь, демографическая обстановка в районе.
- выявляются и обосновываются варианты обеспечения строительства сырьём,
местными строительными материалами, водой, электроэнергией, газом, теплом,
транспортными связями, рабочими кадрами, жильём.

57.

Основные положения по организации и проведению инженерных изысканий в
строительстве регламентируются СП 47.13330.2016 «Инженерные изыскания для
строительства. Основные положения»
Видыинженерных
изысканий
Основные виды
Инженерно- геодезические
Инженерно- геологические
Инженерногидрометеорологические
Инженерно- экологические
в соответствии с п.п. 4.4 СП 47.13330.2016
Специальные виды
Геотехнические исследования
Обследования сост ояния грунт ов оснований зданий и сооружений
Поиск и разведка подземных вод для целей водоснабжения
Локальный мониторинг компонент ов окружающей среды
Разведка грунтовых ст роит ельных мат ериалов
Инженерно- геот ехнические
Локальные обследования загрязнения грунт ов и грунт овых вод

58.

Состав инженерных изысканий, методы выполнения и объемы отдельных видов работ
устанавливаются программой инженерных изысканий, разработанной на основе
задания застройщика или технического заказчика.
Состав задания см. п.п.4.15.СП 47.13330.2016.
Программу инженерных изысканий разрабатывает Исполнитель на этапе подготовки
конкурсной документации (для участия в торгах).
Состав программы см. п.п. 4.19 СП. Окончательная редакция программы
согласовывается с Застройщиком (техническим Заказчиком) при подписании договора,
является неотъемлемой частью договора.
Организация изыскательских работ
Изыскательские работы проводятся организациями, имеющими соответствующий допуск
СРО. Сами процессы изыскания делятся на 3 периода:
1.Подготовительный период
2.Полевой период (изыскательские работы на площадке строительства)
3.Камеральный период (обрабатываются полевые материалы, составляются отчеты).

59.

Раздел 4. «Организационно-технологическое проектирование»
Технологическое проектирование строительства включает разработку
следующих видов документации:
- Проект организации строительства (ПОС);
- Проект производства работ (ППР);
- Технологические карты (ТК) на сложные строительные процессы;
- карты трудовых процессов;
- технологические схемы выполнения процессов.

60.

4.1. Проект организации строительства (ПОС)
Проект организации строительства (ПОС) – составная часть организационнотехнологической документации, определяющая общую продолжительность и промежуточные
сроки строительства, распределение капитальных вложений и объемов СМР, материальнотехнические, трудовые ресурсы и источники их покрытия, основные методы выполнения СМР
Проект
организации
строительства
(ПОС)
разрабатывается
проектировщиком на этапе создания проектной документации (стадия «П»).
генеральным
Состав и содержание ПОС
1. Пояснительная записка к ПОС
(содержание пояснительной записки в соответствии с п.п. 23 ПП РФ №87 от 16 февраля
2008 года).
2. Календарный план строительства.
3. Строительный генеральный план (СГП).

61.

Исходные материалы для составления ПОС:
1) бизнес-план;
2) основные разделы проектной документации стадии «П» – АР, КР, ГП;
3) материалы инженерных изысканий;
4) материалы экономических изысканий, в том числе:
- данные об использовании источников и порядке обеспечения строительства водой,
электроэнергией, паром и местными строительными материалами;
-
сведения о возможности обеспечения строительства местными рабочими кадрами,
жилыми и административно-бытовыми помещениями;
- данные о мощности общестроительных и специализированных строительномонтажных организаций, наличия производственной базы стройиндустрии и
возможностях её использования и развития.

62.

4.2. Проект производства работ (ППР)
Проект производства работ (ППР) - это комплект проектных документов,
определяющих порядок выполнения работ при возведении объекта с учётом выбора
наиболее рациональных способов и технологий производства работ с применением
различного комплекта машин и механизмов, транспортных средств в зависимости от
времени строительства и сроков производства работ.
Проект производства работ (ППР) разрабатывается для здания в целом, отдельных
циклов возведения здания, сложных строительных работ. Разработку ППР выполняет
подрядная организация до начала СМР, на основании ранее разработанного ПОС.
Состав и содержание ППР на объект:
1. Календарный план производства работ по объекту или комплексный сетевой график;
2. Строительный генеральный план (СГП);
3. Технологические карты (ТК) и технологические схемы на выполнение отдельных работ
или процессов;
4. Пояснительная записка, включающая:
- Графики поступления на объект конструкций, изделий и материалов;
- Графики потребности в рабочих на объекте;
- Графики работы основных строительных машин;
- Решения по производству геодезических работ;
- Решения по технике безопасности;
- Перечень технологического инвентаря и оснастки для выполнения строительных работ,
схемы строповки грузов и конструкций;
- Технико-экономические показатели.

63.

Исходными данными для ППР служат:
- сводная смета;
- ПОС;
- рабочая документация на объект строительства, реконструкции;
- задание на разработку ППР, содержащее сведения об объеме и сроках разработки;
- сведения о сроках и порядке поставки готовых конструкций, изделий, полуфабрикатов,
материалов, оборудования;
- сведения о количестве и типах намеченных к использованию строительных машин и
механизмов;
- сведения о рабочих кадрах по основным профессиям;
- другие сведения, касающиеся специфики производства строительных, монтажных и
специальных строительных работ.

64.

ПОС
Разрабатывается проектной организацией на
стадии «Проектная документация» (стадия
«П»)
ППР
Разрабатывается подрядной организацией до
начала выполнения строительно-монтажных
работ
Календарный план (КП) разрабатывается
укрупнено
с
определением
сроков
строительства
основных
пусковых
комплексов (объектов)
Календарный план (КП) разрабатывается
детально по видам работ с учетом
фактического
наличия
трудовых
и
материально-технических ресурсов, а также
климатических, экономических, и других
факторов
Стройгенплан (СГП) разрабатывается детально
с указанием дорог с привязками, сетей,
бытового городка, схем работы механизмов,
элементов складского хозяйства и т.д.
Стройгенплан (СГП) включает общую схему
организации
строительной
площадки,
степень детализации минимальна
ПОС разрабатывается для определения
общей схемы организации строительства и
прохождения
Экспертизы
проектной
документации (ПД), служит исходным
данным для разработки ППР
ППР разрабатывается для целей осуществления
строительно-монтажных работ (СМР) на
основании утвержденного ПОС

65.

Раздел 5. «Календарное планирование»
5.1. Разработка календарного плана строительства объекта
Принципиальная последовательность производства работ при возведении зданий:
• подготовка площадки (работы подготовительного периода);
• возведение подземной части;
• возведение надземной части (несущий остов);
• возведение ограждающих конструкций;
• монтаж инженерного оборудования;
• внутренние отделочные работы;
• монтаж технологического оборудования;
• наружные отделочные работы;
• благоустройство территории.

66.

Календарный план – проектно-технический документ в составе ПОС и ППР, в котором на
основании физических объёмов работ и принятых организационно-технологических решений
устанавливаются целесообразная последовательность, взаимная увязка и сроки выполнения
работ по строительству объектов, а также документы, определяющие потребность
строительства в рабочих кадрах, материальных, технических и других видах ресурсов

67.

68.

69.

Примерная форма табличной части календарного плана
Наименова
ние
работ
1
Объемы
Затраты
работ
труда,
Ед.
Кол-во
чел-дн
изм.
2
3
4
Требуемые
машины
Наим.
Затраты
и кол- труда,
во
маш-см
5
6
Число
смен
7
Прод
олжи
тель
ность
работы,
дн.
8
Числ.
Состав
раб. в бригады
смену,
чел
9
График
работ,
(дни,
месяцы)
10
Исходные данные для разработки календарного плана:
- рабочие чертежи здания или сооружения;
- сводная смета;
- проект организации строительства;
- сведения о сроках поставок конструкций, материалов и оборудования;
- сведения о типах и количестве намечаемых к использованию машин и механизмов;
- сведения о рабочих кадрах основных профессий;
- технологические карты на сложные работы и работы, выполняемые новыми методами;
- типовые технологические карты, привязанные к строительству объекта;
- установленные по контракту сроки строительства объекта.
11

70.

Последовательность и принципы разработки календарного плана:
1) анализ исходных данных для проектирования;
2) составление номенклатуры (перечня) строительных
необходимых для строительства объекта (графа 1);
и монтажных процессов,
3) подсчет объёмов работ по каждому виду работ (графы 2, 3).
4) выбор методов производства работ и ведущих строительных машин (графа 5);
5) определение необходимого количества трудозатрат на каждый
потребность в машино-сменах ведущих машин (графы 4, 6);
вид
работы
и
6) установление (утверждение) сменности работ (графа 7);
7) определение продолжительности работ в днях (графа 8) и численности рабочих в смену
(графа 9);
8) назначение состава бригады (графа 10);
9) определение возможности совмещения отдельных строительных и монтажных работ
между собой;
10) сопоставление расчётной производительности с нормативной, выполнение
необходимых корректировок;
11) составление графиков потребности в материальных ресурсах (ресурсных графиков)

71.

Продолжительность механизированных работ
Тмех=Nмаш-см/(nмашm), где
Nмаш-см – потребное количество машино-смен (гр. 6)
nмаш – количество машин
m – количество смен работы в сутки.
Продолжительность работ, выполняемых вручную определяется по формуле:
Тр=Qр/nч , где
Qр – трудоемкость работ (чел-дн);
nч - количество рабочих, которые могут занять фронт работ.
Продолжительность работ для «смешанного» процесса:
Тмех=Nмаш-см/(nмашm),
nч = Qр/ Tмех

72.

Организация строительства подземной части жилого дома

73.

Принципиальная последовательность работ нулевого цикла:
- устройство котлована с вывозом грунта автосамосвалами и складированием части
грунта на стройплощадке;
- ручная подчистка дна котлована и устройство песчаной (щебеночной) постели, либо
бетонной подготовки;
- монтаж сборных фундаментов, либо устройство монолитных;
- монтаж наружных стен подвала;
- засыпка пазух котлована изнутри и подсыпка под полы (после монтажа первого ряда
стеновых блоков);
- гидроизоляция фундаментов и наружных стен подвала;
- монтаж или кладка внутренних стен и перегородок подвала;
- прокладка сетей в составе полов;
- устройство полов;
- монтаж перекрытий подвала;
- засыпка наружных пазух фундаментов.

74.

Организация строительства надземной части жилого дома
Работы по возведению надземной части здания делятся на 3 основные группы:
- возведение несущих и ограждающих конструкций (коробка)
- монтаж систем инженерного обеспечения (специальные работы)
- отделочные работы.
Пример здания со стеновой конструктивной системой (стены из кирпичной кладки и
перекрытия из сборных железобетонных многопустотных плит)

75.

Пример здания с
монолитным несущим
остовом (стеновая
конструктивная
система)

76.

Пример здания со
сборномонолитным
несущим остовом
(стеновая
конструктивная
система)

77.

Работы по возведению надземной части здания выполняются как правило поточным
методом, при этом:
До начала работы субподрядчиков по монтажу систем инженерного обеспечения
должны быть выполнены следующие работы:
- монтаж не менее двух этажей дома (или частей секций);
-
остекление
и обеспечение в помещениях температуры не ниже 5° С (для
электромонтажных работ);
-
пробиты борозды, отверстия, выполнена штукатурка ниш под отопительные
приборы и электрошкафы;
-
обеспечено временное электроснабжение для производства работ и освещения
помещений.

78.

Работы по монтажу систем инженерного обеспечения проводятся в 2 этапа:
1 этап выполняется до начала отделочных работ (монтаж кабельной электропроводки,
распределительных эл/щитов, трубопроводов отопления, водоснабжения, канализации,
газоснабжения и т.д.)
2 этап выполняется при завершении отделочных работ (монтаж эл/розеток, выключателей,
сантехприборов, смесителей и т.д.)
Готовность работы на захватках должна быть оформлена актами между представителями
генподрядчика и субподрядчика.
До начала отделочных работ на секции дома должны быть выполнены следующие
работы:
- строительные работы по монтажу конструкций;
- санитарно-технические и электромонтажные работы первого этапа работ
- смонтированы и сданы в эксплуатацию подъёмники для подачи отделочных материалов
на этажи;
- выполнено остекление и смонтировано отопление (постоянное или временное)
для работы при отрицательных температурах;
- подготовлены складские помещения для хранения отделочных материалов

79.

Состав отделочных работ:
- штукатурные работы в квартирах начинают производить с санузлов и кухонь, что
позволяет ускорить сдачу под монтаж смежникам наиболее сложные для монтажа
помещения.
- облицовка стен плиткой, мозаичные и плиточные полы выполняются в одном цикле со
штукатурными работами.
- цементная стяжка под полы выполняется после штукатурных работ теми же бригадами,
которые выполняют штукатурные работы.
- малярные работы на доме выполняют в два этапа:
первый этап: шпатлёвка и окраска потолков, окраска лоджий и
балконов,
подготовка поверхностей под оклейку обоями, окраску стен и столярных изделий.
Одновременно проводят подготовку стен в санузлах и кухнях под масляную окраску.
Настилку линолеума и паркета начинают вслед за последним мокрым процессом - чистовой
окраской потолка;
второй этап: производится оклейка стен обоями, окраска стен и столярных изделий в
последний раз. Малярные работы на лестничных клетках выполняют по завершении этих
работ в квартирах.

80.

5.2. Теория поточного строительства
последовательный метод
параллельный метод
поточный метод

81.

Последовательный метод предусматривает, что при возведении отдельного здания
каждая следующая работа выполняется только после окончания предыдущей. Бригада
рабочих будет переходить последовательно от работы к работе. Следовательно, общая
продолжительность строительства здания равна сумме продолжительностей производства
отдельных видов работ, т.е. в данном случае потребуется незначительное количество
персонала, работающего на одном объекте. При этом методе требуется относительно
малое количество рабочих, задействованных длительное время на одном месте.

82.

Параллельный метод предусматривает одновременное выполнение ряда работ на
отдельном здании или возведение указанных зданий. На каждом из рассматриваемых
объектов будет работать самостоятельная бригада. В идеале все бригады одновременно
приступят к работе и в одно время закончат возведение зданий. При параллельном методе
общая продолжительность возведения отдельного здания равна времени выполнения каждой
работы, но при этом в т раз (количество работ) возрастет потребность в рабочих для
одновременной работы.

83.

Поточный метод строительства сочетает в себе достоинства последовательного и
параллельного методов и исключает их недостатки. При этом методе общая
продолжительность строительства будет значительно меньше, чем при последовательном
методе, но и интенсивность использования рабочих окажется меньше, чем при
параллельном методе
Поточным называется метод организации работ, при котором разнотипные работы
на отдельно взятой захватке выполняются в технологической последовательности, а
на объекте в целом (на разных захватках) - параллельно.

84.

Тр
Ту
Тс
I
II
Циклограмма строительных потоков
III
IV
V
0
5
10
15
Классификация строительных потоков

85.

Классификация потоков при поточном строительстве
1. По виду выпускаемой продукции:
Наименование потоков
Структура потоков
Характер (вид) готовой
продукции
Комплексный
готовое предприятие,
микрорайон, квартал
Объектный
готовый объект, укрупнительные
работы
Специализированный
законченные виды работ,
отдельные конструкции
Частный
элементы конструкций,
отдельные работы

86.

2. По развитию в пространстве:
объёмные, когда потоки (спец. и частные) развиваются в трех направлениях горизонтальных
и вертикальном (возведение многоэтажных промышленных зданий);
линейные - строительство линейных сооружений;
площадные - (плоскостные) одноэтажные здания
3. По продолжительности работы потока:
долговременные (годы);
кратковременные (дни, месяцы).

87.

4. По изменению ритмов работы (ритмов работы бригад):
ритмичные потоки (равноритмичные)
Tбр = const ;
неритмичные потоки, в которых частные потоки не имеют постоянного ритма вследствие
неоднородности зданий и сооружений. Tбр ≠ const
Ритм работы
бригады (Тбр) время необходимое
для выполнения
всего объема
работы на
захватке.

88.

Порядок проектирования потока в строительстве
1.Выявляют объекты, близкие между собой по объемно-планировочному
конструктивному решениям, технологии их возведения и объему работ.
и
2. Если в качестве результата строительного потока выступает отдельное здание, то
выявляют близкие между собой конструктивно изолированные части здания – захватки.
3.Расчленяют процесс возведения объекта на отдельные виды работ, предпочтительно
равные или кратные по трудоемкости, а значит и по продолжительности.
4.Устанавливается целесообразная последовательность выполнения работ.
5.Устанавливается целесообразная последовательность включения объектов (захваток) в
поток. При проектировании строительного потока отдельные виды работ закрепляются за
определенными бригадами.
6.Рассчитываются основные параметры потока и определяется последовательность
перехода ведущих строительных машин и бригад с объекта на объект.

89.

Строительные потоки характеризуются временными, пространственными, статическими
и динамическими параметрами.
Временные параметры:
• общая продолжительность работ по потоку Т;
• суммарная продолжительность выполнения всех работ на одной захватке Т1;
• суммарная продолжительность работы каждой бригады на всех захватках Тбр;
• ритм бригады (продолжительность работы бригады на захватке) tбр;
• шаг потока (промежуток времени между началом работ двух соседних бригад на одной
захватке) tш;
• технологический перерыв между смежными процессами (перерыв, обусловленный
требованиями технических условий на производство работ, характером и свойствами
применяемых материалов, например, твердение бетона, сушка штукатурки и т.д.) tтех;
• организационный перерыв (перерыв, вызванный необходимостью перемещения рабочих
или подготовкой фронта работ для выполнения последующего процесса) tорг;
• период развертывания потока (интервал времени между началом первого и
завершающего вида работ по первой захватке) tр;
• период свертывания потока (интервал времени, в течение которого бригады постепенно
выключаются из работы) tс.

90.

Т
Тр
Ту
Тс
Т
Тр
I
I
II
II
III
III
Тс
IV
IV
V
V
VI
0
5
10
0
15
5
Т
Тр
10
Условие установившегося потока
Tу > 0
Тс
Условие неустановившегося потока
Tу = 0
I
II
III
Условие неразвернувшегося потока
Tу < 0
IV
V
VI
0
5
10
12
14
12

91.

92.

Пространственные параметры характеризуют развитие потока в пространстве, т.е. в плане и
по высоте. Они зависят от общего фронта работ и возможности разделения его на части. К
пространственным параметрам потока относятся: фронт работ, делянка, захватка, ярус,
объект (здание или сооружение).
Фронт работ – часть строительного объекта, необходимая и достаточная для размещения
рабочих вместе с требующимися для осуществления работ машинами, механизмами и
приспособлениями.
Делянка – часть фронта работ, отводимая для звена или одного рабочего.
Захватка – часть здания, объемы работ по которой выполняются бригадой постоянного
состава с определенным ритмом, обеспечивающим поточную организацию строительства
объекта в целом.
Ярус – часть объекта, образуемая при условном расчленении его по вертикали.

93.

Статические параметры являются исходными и не зависят от производственных условий.
К ним относятся:
- объем работ Vi,
- трудоемкость работ Ai
- стоимость работ Ci
Динамические параметры определяются конкретными производственными условиями. К
ним относятся:
- численность рабочих Ri
- выработка одного рабочего в день в стоимостных измерителях Bi
- интенсивность потока в натуральных измерителях Ii

94.

Т
Ритмичный поток. Расчет ритмичного потока
Тр
Ту
Тс
Обозначим:
m - количество работ (бригад, процессов)
n - количество захваток
I
II
1. Время развертывания потока – промежуток III
времени, в течение которого в поток одна за одной
IV
включаются бригады
Tр = (m-1)tш
(1)
Tр = (4-1)2 = 6.
V
0
2. Время свертывания потока – промежуток времени, в
течении которого бригады одна за другой заканчивают
работу в потоке
Tс = (m-1) tш
Tс = (4-1)2 = 6.
Tс = Tр,
5
10
15

95.

Т
3. Общая продолжительность работы по потоку –
время, в течении которого поток выполняет комплекс
работ
Tо = Tр + n tш = (m-1) tш + n tш = tш (m+n-1),
Tо = tш (m+n-1)
(2)
Tо = 2 (4+5-1)=16
Тр
Ту
Тс
I
II
III
4. Время установившегося потока – время, в течении
IV
которого поток работает полным составом
Tу = Tо - 2Tр = (m + n - 1) tш – 2(m-1) tш = (n- m +1) tш
Tу = (n – m + 1) tш (3)
Tу =(5-4+1)2=4
V
0
5
10
15

96.

5.3. Сетевое моделирование
- линейный график
- циклограмма
- сетевой график

97.

98.

Пример: сетевой график на строительство подземной части здания
Событие 1 – исходное;
Событие 8 – завершающее;
События 1, 5, 7 – сложные;
1-2-5-7-8 – критический путь;
Зависимость 2-3 – организационная, означает переход бригад или переброску
механизмов на другой участок

99.

Основные понятия и элементы сетевых графиков
Сетевая модель – графическое изображение процесса выполнения проекта с указанием
организационных и технологических взаимосвязей между работами.
Сетевой график – сетевая модель с рассчитанными временными параметрами.
В основу построения сетевой модели заключается 3 основных понятия:
Работа
Событие
Путь
Работа – производственный процесс, требующий затрат времени и материальных
ресурсов (кадры, средства и предметы труда, финансы) и приводящий к достижению
определенных результатов.
Ожидание – процесс требующий затрат времени и не требующий никаких материальных
ресурсов, в сущности является организационным или технологическим перерывом между
работами, выполняемыми друг за другом

100.

Событие – результат окончания одной или нескольких работ необходимый и
достаточный для начала последующих работ. Событие не является процессом, оно
совершается мгновенно, не требует затрат времени и ресурсов, бывают исходными,
завершающими и сложными.
Исходное событие - событие, не имеющее предшествующих работ в рамках
рассматриваемого СГ.
Завершающее событие - событие, не имеющее последующих работ в рамках
рассматриваемого СГ.
Сложное событие - событие, в которое входят или из которого выходят две или более
работы.
Путь – непрерывная последовательность работ в сетевом графике. Его длину
определяют суммой продолжительностей составляющих его работ.
В сетевом графике имеется несколько путей, любой путь от исхода до завершения
называется полным путем
Все пути сетевых графиков имеют определенную продолжительность, сравнивая их,
выделяют путь максимальной длины, такой путь принято называть критическим.

101.

Основные правила и техника построения сетевых графиков
1. Стрелки, должны быть направлены слева направо
2. Работы, как правило, следует изображать горизонтальными линиями во избежание усложнения
топологии сети и для устранения лишних пересечений
3. Не допускается повторять номера событий
4. При изображении параллельно выполняемых работ, имеющих общие начальное и конечное
события, вводят промежуточные события и пунктирные стрелки указывают на взаимосвязь работ
5. Работа, ожидание и зависимость должны иметь собственный шифр в виде номера их
начального и конечного события

102.

6. Если работы b, c и d можно начать после частичного выполнения работы А следует
разделить соответственно на части: а1, а2, а3 … При этом каждая часть работы А считается
самостоятельной работой и имеет свои предшествующие и последующие события
7. Если до начала работы с необходимо выполнить предшествующие работы а и b, а для
начала работы d завершить работу а, то в сетевую модель вводят дополнительную
зависимость
8. Если по окончании работы а можно начать работу b и по завершении работы с – работу d, а
работа е может быть начата только по окончании работ а и с, то на сетевой модели это
изображают при помощи двух зависимостей

103.

9. В сетевой модели не должно быть замкнутых
циклов, хвостов и тупиков
10. При укрупнении сетевых моделей группа работ может быть изображена в виде одной
работы, если эта группа работ имеет общие начальное и конечное события и работы
закреплены за одним исполнителем (бригадой, участком, строительной организацией). При
наличии в группе входящих и выходящих работ необходимо сохранить события входа и
выхода. Продолжительность такой укрупненной работы равна продолжительности
наибольшего пути от начального до конечного события этой группы работ

104.

Расчетные параметры сетевых графиков
ti-j – продолжительность рассматриваемой работы
tj-k – продолжительность последующей работы
th-I - продолжительность предыдущей работы
Ti-jрн – раннее начало работы i-j
Ti-jро - раннее окончание работы i-j
Ti-jпн - позднее начало работы i-j
Ti-jпо – позднее окончание работы i-j
Ri-j – общий резерв времени работы i-j
ri-j – частный (свободный) резерв времени работы i-j

105.

Раннее начало работы Ti-jрн – самый ранний из
возможных
сроков
начала
работы,
обусловленный
выполнением
всех
предшествующих
работ
и
равный
продолжительности максимального пути от
исходного события до начального события
рассматриваемой работы
Раннее окончание работы Ti-jро – самый ранний из возможных сроков окончания работы
или времени окончания работы, начатой в ранний срок
Ti-jро =Ti-jрн + ti-j
Позднее начало работы Ti-jпн – самый поздний срок начала работы, при котором
продолжительность критического пути не меняется
Ti-jпн= tкр - ti-j
Позднее окончание работы Ti-jпо – самый поздний допустимый срок окончания работы,
при котором продолжительность критического пути не меняется (равен минимальному из
сроков поздних начал последующих работ)
Ti-jпо= min Tj-kпн

106.

Ri-j – общий резерв времени работы i-j – максимальное количество времени, на
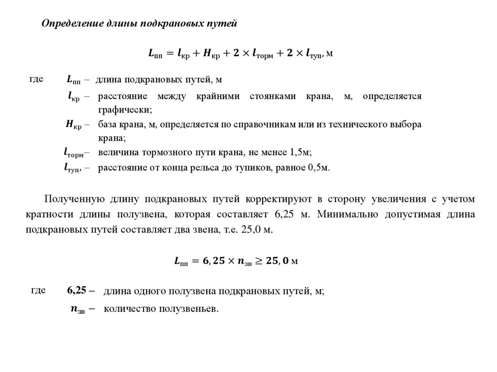
которое можно перевести начало данной работы или повысить ее продолжительность без
изменения продолжительности критического пути
Ri- j = Ti-jпо - Ti-jро= Ti-jпн - Ti-jрн = Ti-jпо - Ti-jрн - ti-j
ri-j – частный резерв времени работы i-j – максимальное количество времени, на
которое можно перенести начало данной работы или увеличить ее продолжительность без
изменения раннего начала последующих работ
ri-j = Tj-kрн - Ti-jро= Tj-kjрн - Ti-jрн - ti-j

107.

Порядок расчета сетевого графика
1. Сначала
рассчитывают
ранние параметры (начала) в
каждом
событии
слева
направо.
Проставляют
максимальное значение из
входящих работ.
2. Обратным
ходом
рассчитывается
позднее
окончание работ, входящих в
событие.
Когда входят несколько работ, ставится минимальное значение. События, у которых
правый сектор равен левому, находится на критическом пути, а сам критический путь
указывает нижний сектор.
3. Общий резерв вычисляется вычитанием из правого сектора последующего события
значения левого сектора предыдущего события и времени работы
4. Частный резерв определяется вычитанием из левого сектора последующего события
значения левого сектора предыдущего события и продолжительности работы.

108.

Сетевой график с рассчитанными временными параметрами

109.

Достоинства сетевых графиков
1.
Устанавливается вся совокупность связей между отдельными работами
2.
Выявляются работы, определяющие продолжительность строительства объектов или
их комплекса (работы критического пути).
3.
Обеспечивается наглядное представление о технологической и организационной
последовательности работ
4.
Создаются условия для прогнозирования хода строительства. При различных
отклонениях от графика имеется возможность предвидеть дальнейший ход строительства и
определить вероятную его продолжительность
5.
Руководство строительством получает возможность сосредоточить основное внимание
и усилие на работах, от выполнения которых в данный момент зависит срок сдачи объектов
в эксплуатацию, и принять меры для обеспечения своевременного завершения работ
6.
Не требуется многократно составлять сетевой график при изменении условий на
строительстве объектов, если принятые при разработке графика технологические
организационные схемы выполнения работ остаются неизменными
7.
В процессе составления расчета сетевых графиков активно участвуют исполнители
работ (от мастера до начальника строительной организации), что позволяет использовать
опыт большого количества специалистов
8. Сетевые графики допускают использование вычислительной техники

110.

Раздел 6. «Строительные генеральные планы»
6.1. Стройгенплан. Назначение и основные виды, состав СГП
Стройгенплан (СГП)
общеплощадочный стройгенплан,
(входит в состав ПОС)охватывающий
территорию всей строительной площадки
(микрорайона, строящегося предприятия)
объектный стройгенплан, (входит в состав
ППР) включающий только территорию,
необходимую для возведения отдельного
здания или одного объекта строящегося
комплекса
Основанием для разработки стройгенплана служит генеральный план (генплан) строящегося
здания, сооружения или комплекса
Назначение стройгенпланов - разработка и осуществление наиболее эффективной модели
организации строительной площадки, обеспечивающей наилучшие условия для
высокопроизводительного труда работающих, оптимальную механизацию строительномонтажных процессов, эффективное использование строительно-монтажных машин и
транспортных средств, соблюдение требований охраны труда.

111.

112.

113. Состав СГП

Графическая часть СГП включает:
размещение существующих и возводимых зданий и сооружений;
границы строительной площадки и виды ее ограждения;
действующие, проектируемые и временные сети и коммуникации (подземные, надземные и
воздушные);
постоянные и временные дороги;
схемы движения средств транспорта и механизмов;
места установки строительных и грузоподъемных машин с указанием путей их перемещения
и зон действия;
опасные зоны;
пути и средства подъема рабочих на этажи (ярусы), а также проходы в здания и сооружения;
площадки и помещения складирования материалов и конструкций (элементы складского
хозяйства);
площадки укрупнительной сборки конструкций и производственные помещения;
административно-бытовой городок.

114.

Составы общеплощадочного и объектного СГП аналогичны друг другу, разница в степени
детализации, при этом, к объектному СГП добавляется перечень основного монтажного
оборудования и технико-экономические показатели, которые включают:
протяженность и стоимость внутриплощадочных временных дорог, в том числе
инвентарных (сборно-разборных) временных дорог и пешеходных путей;
площадь и стоимость открытых площадок для хранения и укрупненной сборки
строительных конструкций и технологического оборудования;
наименование и стоимость мобильных и временных зданий, сооружений, установок и
устройств, а также затраты на их эксплуатацию,
протяженность и стоимость инженерных сетей (энергоснабжения, водоснабжение,
теплоснабжения и др.);
стоимость строительно-монтажных работ и мероприятий по организации строительной
площадки.

115.

6.2. Краны на Стройгенплане
Факторы, влияющие на выбор монтажных кранов
Основными факторами, определяющими выбор типа и параметров крана, являются:
- принятые методы монтажа строительных конструкций;
- размеры и конфигурация здания;
- габариты, масса и расположение монтируемых конструкций;
- объемы монтажных работ;
- сроки выполнения;
- условия строительства (наличие дорог, электроэнергии, воды и др.).
Принципиальная последовательность действий при проектировании кранов на
стройгенплане:
1. Определяют расчетные технические параметры и подбирают варианты кранов;
2. Выполняют принципиальное размещение кранов относительно возводимого
сооружения;
3. Производят поперечную и продольную привязку крана и подкрановых путей с
уточнением конструкции подкрановых путей;
4. Рассчитывают зоны действия крана и, при необходимости, вводят ограничения в зону
действия крана.

116.

Привязка монтажных кранов на СГП
Ось кранового пути
Схема привязки подкрановых путей в плане. На схеме: В – расстояние от оси движения
крана до крайней координационной оси здания (параметр поперечной привязки крановых
путей); Lп.п – длина крановых путей (параметр продольной привязки крановых путей); А –
расстояние от оси здания до тупика крановых путей (параметр продольной привязки
крановых путей).

117.

Вариант установки
башенного крана на
рельсовый путь с
использованием деревянных
шпал
Вариант установки башенного крана на рельсовый путь с
использованием балок инвентарных подкрановых (БИП)

118.

Вариант установки башенного
крана на отдельно стоящий фундамент
Вариант установки башенного крана на отдельно
стоящий фундамент «на крест»

119.

Поперечная привязка путей передвижного башенного крана
Схема привязки
подкрановых путей в
разрезе:
1 – строящееся здание;
2 – инвентарные
ограждения;
3 – зона складирования;
4 – водоотводная
канава
5 – балластная призма
В =
English     Русский Правила