Закон Кулона
Французский физик ШАРЛЬ ОГЮСТЕН КУЛОН  (1736— 1806)
Проведя большое количество опытов, Кулон установил, что в вакууме: F ~ |q1|·| q2| F ~ 1/R2
В 1785 г. французским физиком  Шарлем Кулоном установлен  закон взаимодействия точечных зарядов.
Минимальный заряд, существующий в природе,— заряд электрона: q = - 1,6.10-19 Кл
Диэлектрическая проницаемость среды ε 
В системе СИ коэффициент k  выражают через электрическую постоянную 0
Если заряженное тело взаимодействует одновременно с несколькими заряженными телами, то результирующая сила, действующая на
Блиц - опрос:
Вставь пропущенные слова.
Вставь пропущенные слова.
Задача 1. Два заряда +1.66 10-9 Кл и +3,33 10-9 Кл находятся на расстоянии 20 см друг от друга. Где надо поместить третий
Итог урока
168.72K
Категория: ФизикаФизика

_Закон Кулона_

1. Закон Кулона

3 февраля 2026 г.

2. Французский физик ШАРЛЬ ОГЮСТЕН КУЛОН  (1736— 1806)

Французский
физик
ШАРЛЬ
ОГЮСТЕН
КУЛОН
(1736— 1806)

3. Проведя большое количество опытов, Кулон установил, что в вакууме: F ~ |q1|·| q2| F ~ 1/R2

Проведя большое
количество опытов,
Кулон установил,
что в вакууме:
F ~ |q1|·| q2|
F ~ 1/R2

4. В 1785 г. французским физиком  Шарлем Кулоном установлен  закон взаимодействия точечных зарядов.

В 1785 г. французским физиком
Шарлем Кулоном установлен
закон взаимодействия точечных
зарядов.
Сила взаимодействия двух точечных
неподвижных заряженных тел в вакууме
прямо пропорциональна произведению
модулей зарядов и обратно
пропорциональна квадрату расстояния
между ними.

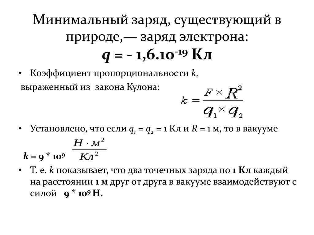
5. Минимальный заряд, существующий в природе,— заряд электрона: q = - 1,6.10-19 Кл

Минимальный заряд, существующий в
природе,— заряд электрона:
q = - 1,6.10-19 Кл
• Коэффициент пропорциональности k,
выраженный из закона Кулона:
• Установлено, что если q1 = q2 = 1 Кл и R = 1 м, то в вакууме
k = 9 * 109
• Т. е. k показывает, что два точечных заряда по 1 Кл каждый
на расстоянии 1 м друг от друга в вакууме взаимодействуют с
силой 9 * 109 Н.

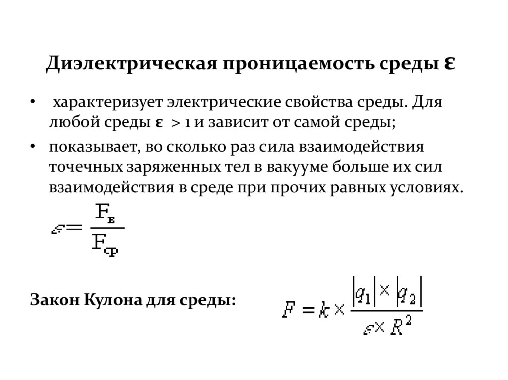
6. Диэлектрическая проницаемость среды ε 

Диэлектрическая проницаемость среды ε
• характеризует электрические свойства среды. Для
любой среды ε > 1 и зависит от самой среды;
• показывает, во сколько раз сила взаимодействия
точечных заряженных тел в вакууме больше их сил
взаимодействия в среде при прочих равных условиях.
Закон Кулона для среды:

7. В системе СИ коэффициент k  выражают через электрическую постоянную 0

В системе СИ коэффициент k выражают
через электрическую постоянную 0
Закон Кулона для среды в СИ:

8. Если заряженное тело взаимодействует одновременно с несколькими заряженными телами, то результирующая сила, действующая на

данное
тело, равна векторной сумме сил, действующих на это тело со стороны всех
других заряженных тел.

9. Блиц - опрос:


Что определяет закон Кулона?
Как записывается закон Кулона для взаимодействия зарядов в вакууме?
Какая величина характеризует влияние среды на силу взаимодействия
между зарядами?
Запишите закон Кулона для взаимодействия зарядов с учетом среды в
системе СИ?
Чему равен коэффициент пропорциональности в законе Кулона?
Как изменится сила кулоновского взаимодействия двух точечных зарядов
при увеличении каждого заряда в 3 раза, если расстояние между ними
уменьшить в 2 раза?
Как изменится сила электростатического взаимодействия точечных
электрических зарядов при перенесении их из среды с диэлектрической
проницаемостью 7 в вакуум, если расстояние между зарядами останется
неизменным?
Два одинаковых металлических шара заряжены равными по модулю, но
разноименными зарядами. Шарики привели в соприкосновение и
раздвинули на прежнее расстояние. Во сколько раз изменилась сила
взаимодействия?

10. Вставь пропущенные слова.

1 вариант
1). Если модуль первого точечного заряда увеличить в 3 раза, то сила
взаимодействия двух точечных электрических зарядов
увеличится в 3 раза.
2). Если модуль второго точечного заряда уменьшить в 5 раз, то сила
взаимодействия двух точечных электрических зарядов
уменьшится в 5 раз
3). Если расстояние между двумя точечными электрическими
зарядами увеличить в 2 раза, то сила взаимодействия между ними
уменьшится в 4 раза.
4). Чтобы сила взаимодействия между двумя точечными
электрическими зарядами увеличилась в 9 раз, нужно расстояние
между зарядами уменьшить в 3 раза.
5). Если модуль первого точечного заряда увеличить в 4 раза, а
расстояние между двумя точечными электрическими зарядами
уменьшить в 2 раза, то сила взаимодействия между ними
увеличилась в 16 раза.

11.

2 вариант
1). Если модуль первого точечного заряда уменьшить в 5 раз, то
сила взаимодействия двух точечных электрических зарядов
………………………………….
2). Если модуль второго точечного заряда увеличить в 4 раза, то
сила взаимодействия двух точечных электрических зарядов
……………………………………
3). Если расстояние между двумя точечными электрическими
зарядами уменьшить в 3 раза, то сила взаимодействия между ними
…………………………………………
4). Чтобы сила взаимодействия между двумя точечными
электрическими зарядами увеличилась в 16 раз, нужно расстояние
между зарядами ………………………………………….
5). Если модуль второго точечного заряда уменьшить в 3 раза, а
расстояние между двумя точечными электрическими зарядами
увеличить в 3 раза, то сила взаимодействия между ними
………………………………………………….

12. Вставь пропущенные слова.

2 вариант
1). Если модуль первого точечного заряда уменьшить в 5 раз, то
сила взаимодействия двух точечных электрических зарядов
уменьшится в 5 раз.
2). Если модуль второго точечного заряда увеличить в 4 раза, то
сила взаимодействия двух точечных электрических зарядов
увеличится в 4 раза.
3). Если расстояние между двумя точечными электрическими
зарядами уменьшить в 3 раза, то сила взаимодействия между
ними увеличится в 9 раз.
4). Чтобы сила взаимодействия между двумя точечными
электрическими зарядами увеличилась в 16 раз, нужно
расстояние между зарядами уменьшить в 4 раза.
5). Если модуль второго точечного заряда уменьшить в 3 раза, а
расстояние между двумя точечными электрическими зарядами
увеличить в 3 раза, то сила взаимодействия между ними
увеличилась в 27 раз.

13. Задача 1. Два заряда +1.66 10-9 Кл и +3,33 10-9 Кл находятся на расстоянии 20 см друг от друга. Где надо поместить третий

Задача 1. С какой силой взаимодействуют в вакууме два
одинаковых шарика, заряды которых q1 = 2·10 -9 Кл и
q2= 4·10-8Кл, на расстоянии 2 см?
Задача 2. Изменится ли сила взаимодействия между
заряженными шариками (см.задачу 1), если их
предварительно сблизить до соприкосновения, а затем
развести на тоже расстояние (2 см)?
Задача 3. На каком расстоянии сила взаимодействия двух
точечных зарядов по 1 Кл равна 1Н?
Задача 1. Два заряда +1.66 10-9 Кл и +3,33 10-9 Кл
находятся на расстоянии 20 см друг от друга. Где надо
поместить третий заряд, чтобы он оказался в
равновесии?

14.

Дано:
q1 = 1.66× 10-9 Кл
q2 = 3,33× 10-9 Кл
r = 0, 2 м
=1
Решение:
r1 -?
Значит в проекциях на ось X: F1 – F2 = 0 или F1 = F2. Учитывая, что
Получим

15. Итог урока

На уроке я работал активно / пассивно.
Своей работой на уроке я доволен / не
доволен.
Урок для меня показался коротким /
длинным.
За урок я не устал / устал.
Мое настроение стало лучше / стало хуже.
Материал урока мне был понятен / не
понятен, полезен / бесполезен, интересен /
скучен
English     Русский Правила