Содержание
Метод замены переменной
Пример 1
Пример 2
Метод разложения на множители
Пример 3
Пример 4
460.59K
Категория: МатематикаМатематика

Презентация _МЕТОДЫ РЕШЕНИЯ ТРИГОНОМЕТРИЧЕСКИХ УРАВНЕНИЙ

1.

Методы решения
тригонометрических
уравнений

2. Содержание

• Метод замены переменной
• Метод разложения на множители
• Однородные тригонометрические уравнения
• С помощью тригонометрических формул:
− Формул сложения
− Формул приведения
− Формул двойного аргумента

3. Метод замены переменной

С помощью замены t = sinx или t = cosx, где t ∈ [−1;1]
решение исходного уравнения сводится к решению
квадратного или другого алгебраического уравнения.
См. примеры 1 – 2
Иногда используют универсальную тригонометрическую
x
подстановку: t = tg
2
α
1 tg
1 t2
2
cos α
2
1
t
2 α
1 tg
2
2
sin α
α
2tg
2
1 tg 2
α
2
2t
1 t2

4. Пример 1

2 sin 2 x 5 sin x 2 0
Пусть sin x t , где t 1; 1 , тогда
2t 2 5t 2 0
t1 2, не удовлетворяет условию t 1; 1
t 2 1 ;
2
Вернемся к исходной переменной
1
sin x
2
1
n
x 1 arcsin πn , n Z
2
n π
x 1
πn , n Z
6
n π
Ответ : 1
πn , n Z .
6

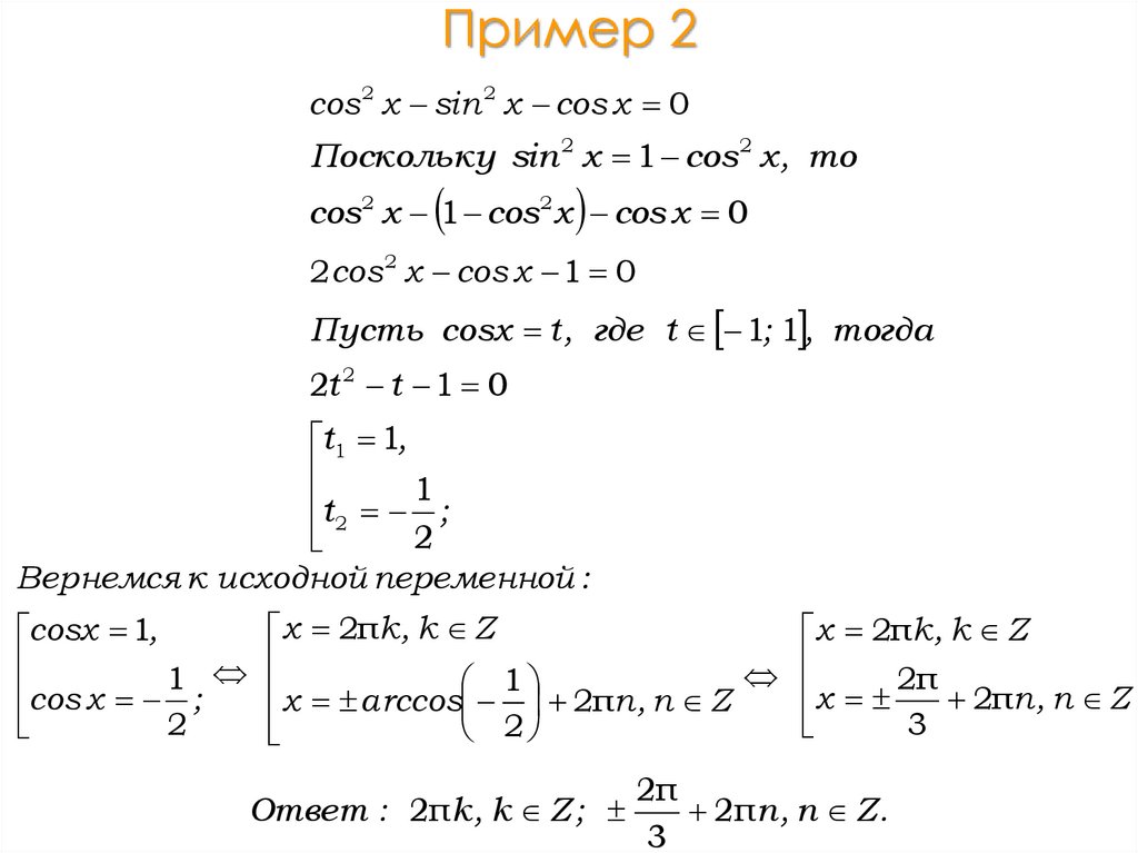
5. Пример 2

cos 2 x sin 2 x cos x 0
Поскольку sin 2 x 1 cos2 x , то
cos2 x 1 соs2x cos x 0
2cos 2 x cos x 1 0
Пусть соsx t , где t 1; 1 , тогда
2t 2 t 1 0
t1 1,
t 2 1 ;
2
Вернемся к исходной переменной :
x 2πk , k Z
соsx 1,
1
x arccos 1 2πn , n Z
cos x ;
2
2
Ответ : 2πk , k Z ;
x 2πk , k Z
x 2π 2πn , n Z
3

2πn , n Z .
3

6. Метод разложения на множители

Суть этого метода заключается в том, что
произведение нескольких множителей равно нулю,
если хотя бы один из них равен нулю, а другие при
этом не теряют смысл:
f(x) · g(x) · h(x) · … = 0
⟺ f(x) = 0 или g(x) = 0 или h(x) = 0
и т.д. при условии существования каждого из сомножителей
См. примеры 3-4

7. Пример 3

1
2
sin x cos x 0
3
5
1
sin x 3 0,
cos x 2 0;
5
1
sin
x
,
3
cos x 2 ;
5
1
1
n
n
x 1 arcsin 3 πn , n Z
x 1 arcsin 3 πn , n Z
x π arccos 2 2πk , k Z
x arccos 2 2πk , k Z
5
5
Ответ : 1 arcsin
n
1
2
πn ; π arccos 2πk ; n ,k Z .
3
5

8. Пример 4

2sin x cos 5x cos 5x 0
cos 5x 2sin x 1 0
2 sin x 1 0,
cos 5x 0;
1
sin
x
,
2
cos 5x 0;
1
n
x
1
arcsin
πn , n Z
2
5x π πk , k Z
2
n π
x
1
πn , n Z
6
x π πk , k Z
10
5
π πk
n π
Ответ : 1
πn , n Z ;
, k Z.
6
10
5
English     Русский Правила