941.01K

Практика 4 прод

1.

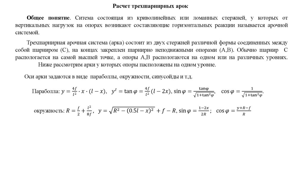
Расчет трехшарнирных арок
Общее понятие. Ситема состоящая из криволинейных или ломанных стержней, у которых от
вертикальных нагрузок на опорах возникают составляющие горизонтальных реакции называется арочной
системой.
Трехшарнирная арочная система (арка) состоит из двух стержней различной формы соединенных между
собой шарниром (С), на концах закреплен шарнирно неподвижными опорами (А,В). Обычно шарнир С
распологается на самой высшей точке, а опоры А,В распологаются на одном или на различных уровнях.
Ниже рассмотрим арки у которых опоры пасположены на одном уровне.
Оси арки задаются в виде параболлы, окружности, синусойды и т.д.
4
English     Русский Правила