3.97M
Категория: ХимияХимия

https___school.mos.ru_ej_attachments_files_223_289_062_original_9CB08181BEB2B08FD0D0D0D12080B08182B2BE80B5BDBDBEB3%D0

1.

Массовая доля
растворенного вещества

2.

Вещества
Чистые вещества
Смеси

3.

В химии для изучения в основном используются
чистые вещества, которые получают путём
химического анализа из смесей.

4.

Смеси
Жидкие
Твёрдые
Газообразные

5.

Жидкие смеси однородного состава также
называют растворами.

6.

Для анализа веществ необходимо знать
содержание растворённого в растворе вещества.
Оно выражается с помощью массовой доли.

7.

w
Массовая доля растворённого
вещества — отношение массы
растворённого вещества к общей
массе раствора.

8.

серная
кислота
10 г
серная
кислота
H2SO4
100 г
вода
90 г

9.

олово
20 г
бронза
100 г
медь
80 г

10.

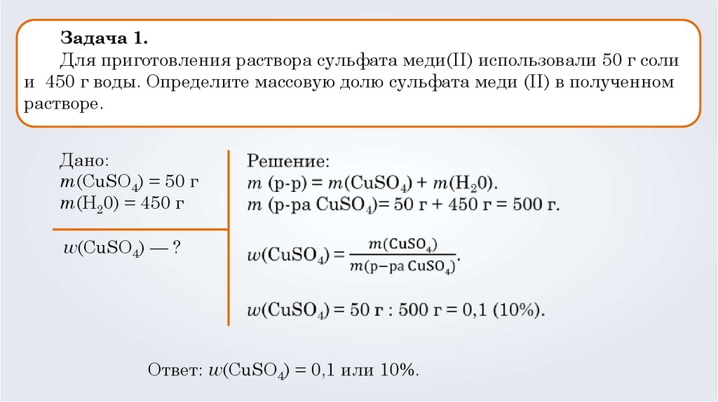
Задача 1.
Для приготовления раствора сульфата меди(II) использовали 50 г соли
и 450 г воды. Определите массовую долю сульфата меди (II) в полученном
растворе.
Дано:
m(CuSO4) = 50 г
m(H20) = 450 г
w(CuSO4) — ?
Ответ: w(CuSO4) = 0,1 или 10%.

11.

Задача 2.
К 100 г 15%-ного раствора нитрата железа (III) добавили гидроксид
калия. Вычислите массу образовавшегося осадка.
Дано:
mр-ра (Fe(NO3)3) = 100
г
w (Fe(NO3)3) = 15 %
m(осадка) — ?

12.

Задача 3.
В пробирку добавили небольшое количество твёрдого карбоната натрия. К этому
веществу добавили 25 г 8%-ного раствора соляной кислоты. Вычислите объём
выделившегося газа.
English     Русский Правила