ДИНАМИКА
Ілгерілемелі қозғалыс динамикасы
НЬЮТОННЫҢ БІРІНШІ ЗАҢЫ (инерция заңы): дене тыныштық күйін немесе бірқалыпты және түзу сызықты қозғалысты басқа денелердің
НЬЮТОННЫҢ БІРІНШІ ЗАҢЫ
МАССА
КҮШ
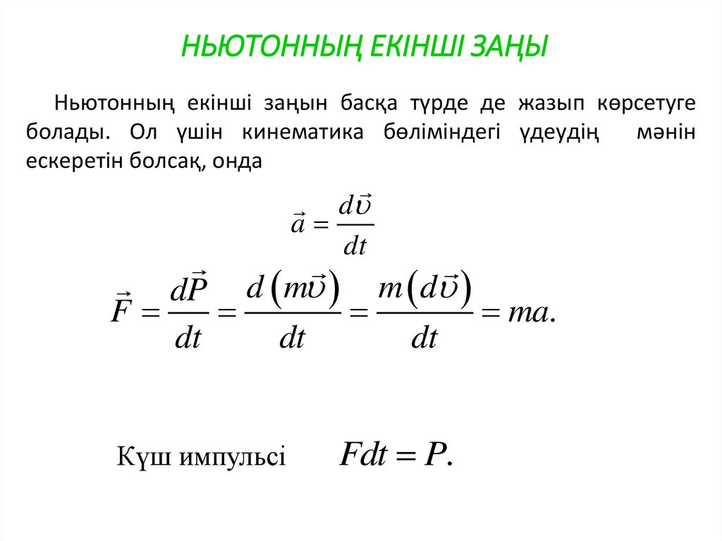
НЬЮТОННЫҢ ЕКІНШІ ЗАҢЫ
НЬЮТОННЫҢ ЕКІНШІ ЗАҢЫ
НЬЮТОННЫҢ ҮШІНШІ ЗАҢЫ
МЕХАНИКАДАҒЫ КҮШТЕР Тартылыс күштері
Қысым
ДЕНЕ ИМПУЛЬСІ
793.96K
Категория: ПсихологияПсихология

Дәріс 3 Ілгерілемелі қозғалыс динамикасы

1.

Халықаралық инженерлік-технологиялық университет
«Биохимиялық инженерия» кафедрасы
ПӘННІҢ АТАУЫ «ФИЗИКА І»
6B05101 - Биотехнология
6B05102 - Биоинженерия және биоинформатика
Дәріс 3 - Ілгерілемелі қозғалыс динамикасы.
Күш. Масса. Ньютон заңдары. Импульстің
сақталу заңы. Табиғаттағы күштер.
Исова Айнур Танирбергенкызы
ф.-м.ғ.к., қауым.профессор
a_isova@mail.ru

2.

КІРІСПЕ
Динамикада материялық нүктелер мен материялық денелердің күш
әсеріндегі қозғалыстары қарастырылады. Динамиканың өзі екі бөлімге
бөлінеді: бірінші бөлімі материялық нүкте динамикасы болса, екінші
материялық нүктелер жүйесінің динамикасы. Материялық нүкте деп
қозғалыстың берілген жағдайларында өлшемдерін ескермеуге болатын
денені айтамыз. Мұндай дененің кеңістіктегі орны массасы дененің
массасына тең массамен жабдықталған геометриялық нүкте орнымен
анықталады. Әрбір денені материялық нүктелердің жиынтығы деп
қарауға
болады.
Ендеше
динамиканы
материялық
нүкте
динамикасынан бастаған жөн. Динамиканың бұл бөлімінде бір ғана
материялық нүкте қозғалысының зандылығы анықталады. Материялық
нүкте қозғалысы үшін анықталған заңдылықтарды бірнеше материялық
нүктелер жағдайына жалпылай отырып материялық нүктелер жүйесінің
заңдылығын аламыз. Осының нәтижесінде қатты дене қозғалысы толық
сипаттайтын заңдылықтарды да табуға болады.

3. ДИНАМИКА

Исаак Ньютон
1642 - 1727
Денелердің бір-бірімен өзара әсерлесуін және осы
әсерлесу нәтижесінде болатын қозғалысын зерттеу
механиканың бөлімі болып
табылатын динамиканың еншісіне жатады.
Механикалық қозғалыс денелердің уақытқа
байланысты кеңістіктегі өзара
орналасуының өзгерісі.
Кеңістік материялық нысандарды көрсетсе,
ал уақыт құбылыстардың ауысу ретін анықтайды.
Классикалық механикада бөлшектің күйі оның
орнымен (үш координатымен) және осы осьтердегі
импульс проекцияларымен сипатталады.
Зерттелетін жүйенің бастапқы
күйі берілген жағдайда оның кез келген уақыт
мезетіндегі күйін анықтау механиканың
негізгі есебі болып табылады

4. Ілгерілемелі қозғалыс динамикасы

Ілгерілемелі қозғалыс - дененің барлық нүктелері бірдей
қозғалатын қозғалысы: бірдей жылдамдықтармен, үдеулермен және
бірдей траекторияларды сипаттайтын қозғалыс.
Динамика негізіне, аксиомалар ретінде қабылданатын, бірнеше
қағидалар
жатады. Бұл қағидалар табиғаттағы құбылыстарға жасалған көптеген
жылғы
бақылаулар
мен
тәжиірибелерді
және
қоғамдық
практика
нәтижелерін
жалпылап қорытындылаудан алынған. Механика аксиомаларын ең
толық
және ақырғы түрінде айтып берген И.Ньютон еді. Сондықтан да
оларды
Ньютон заңдары деп атайды

5. НЬЮТОННЫҢ БІРІНШІ ЗАҢЫ (инерция заңы): дене тыныштық күйін немесе бірқалыпты және түзу сызықты қозғалысты басқа денелердің

әсерінен
бұзылмайынша
сақтайтынын
айтады.
Дененің қандай да бір сыртқы күш осы күйді өзгерткенше
тыныштық немесе қозғалыс күйін сақтау қасиеті ИНЕРЦИЯ, ал
денелердің жылдамдықты ұстап тұру қасиетін ИНЕРТТІЛІК деп
атайды.

6. НЬЮТОННЫҢ БІРІНШІ ЗАҢЫ

Ньютонның бірінші заңы: Нүктеге (денеге) ешқандай күш
әсер етпесе, онда нүкте (дене) өзінің бастапқы тыныштық
күйін немесе бір қалыпты, түзу сызықты қозғалысын
сақтайды.
Материалдық денелердің мұндай қасиетін инерциялық деп атайды.
Сондықтан
да
Ньютонның
бірінші
заңы
әдетте
инерция
заңы аталады. Механикалық қозғалыс салыстырмалы, оның сипаты
санақ жүйесіне тәуелді. Ньютонның І заңы барлық санақ
жүйелерінде
орындалмайды,
бұл
заң
орындалатын
санақ
жүйелері инерциялық санақ жүйесі деп аталады. Инерцияның санақ
жүйесі деп, басқа бір инерциялы санақ жүйесімен салыстырғанда
тыныштықта тұратын немесе бірқалыпты және түзу сызықты
қозғалытын санақ жүйесін айтамыз.
ИНЕРЦИАЛДЫҚ САНАҚ
ЖҮЙЕСІ сыртқы әсерлерден бос
материалдық нүкте тыныштықта болатын немесе бірқалыпты және
түзу сызықты қозғалатын жүйе.

7. МАССА

•МАССА
(m)

денелердiң
инерттiлiгiнiң сандық мөлшерi
ретiнде физикалық скаляр шама,
дененің күш әсерінен үдеу алу
қабілетін сипаттайды
Массаның екі түрлі қасиеті бар:
•инерттілік масса
•гравитациялық масса (денелердің
тартылыс
өрісін
құру
қабілетін
сипаттайды)
•Килограмм - бұл
шамамен бір литр судың
массасы.
Жалпы алғанда, МАССА барлық формалар мен түрлердегі зат
мөлшерінің өлшемі болып табылады.
SI жүйесінде масса килограмммен (кг) өлшенеді.

8. КҮШ

Күш F – бір дененің екінші денеге әрекетінің сандық өлшемін
сипаттайтын векторлық шама
English     Русский Правила