2.32M
Категория: МедицинаМедицина

Жануарлардың саркоцистозын мониторингілеу және болжау

1.

ҚАЗАҚСТАН РЕСПУБЛИКАСЫ БІЛІМ ЖӘНЕ ҒЫЛЫМ МИНИСТРЛІГІ
С. СЕЙФУЛЛИН АТЫНДАҒЫ ҚАЗАҚ АГРОТЕХНИКАЛЫҚ УНИВЕРСИТЕТІ
Жануарлардың саркоцистозын
мониторингілеу және болжау
Орындаған:
Тексерген: Ибраев Б.К.
Астана 2015

2.

46,7
50
40
18,5
30
20
10
0
ИЭ
ИИ
График 1. Саркоцистоздың
залалдану деңгейі мен
инвазияның жиілігі
Кереев Я.М., Шалменов М.Ш.,
Абикешев Н.Т. авторларының 2008
жылғы «ВПЕРВЫЕ
ЗАРЕГИСТРИРОВАН
САРКОЦИСТОЗ ОВЕЦ В
ЗАПОДНОМ КАЗАХСТАНЕ» атты
мақаласында:
Батыс Қазақтанда бірінші рет
қойдың саркоцистозы тіркелген.
Заладану деңгейі (ИЭ) 46,7%,
салмағы 10 мг бір сынамада
инвазияның жиілігі (ИИ) 12-25
дана

3.

99,3
100
100
98
96
94
92,7
92
90
88
Жамбыл
Алматы
Шымкент
График 2. Қазахстанның оңтүстік-шығыс
аймақтарында саркоспоридиялардың қой
арасындатаралуы (1959-1961)

4.

ИЭ,%
ИИ
96,9
54,1
58
43,1
160
140
120
54,1
100
43,1
80
60
40
12
40
96,9
12
58
20
14,2
40
70
0
Қой
70
14,2
ІҚМ
Шошқа
Түйе
График 3. Оңтүстік Қазақстанда
саркоцистоздың мал түлігіне қарай
таралуы, (1961-1962)
ИИ
ИЭ

5.

80
70
60
50
40
30
20
10
0
71,1
58,4
53,6
32,4
18,5
ІҚМ
Ряд1 58,4
Шош
Жыл
Түйе
қа
қы
71,1 18,5 32,4 53,6
Қой
График 4. Оңтүстік, Оңтүстік – Шығыс,
Павлодар және Алтай аймақтарындағы
мал шаруашылықтарында
саркоцистоздың таралуы,(1981-1983)

6.

Кесте 1. Свердлов облысында ІҚМ-дың бұлшық еттерінде табылған
саркоцистоздың таралуы
Бұлшық ет түрлері
Барлық зерттелген
бұлшық ет сынамалары
Саркоцисталармен
залалданғандар
барлығы
%
Бұлшық ет
ұлпаларындағы 1 грам
микросаркоцисталард
ың орташа көрсеткіші
(Х±Sx)
Жүрек бұлшық
еттері
Диафрагма бұлшық
еттері
Көз мускулатурасы
Тіл бұлшық еттері
Шайнау бұлшық
еттері
Арқа бұлшық еттері
954
935
98,01
50±1.9
870
678
77,93
30±1.6
40
35
138
31
27
88
77,50
77,14
63,77
35±0.8
21±0.7
23±0.7
610
336
55,08
12±0.9
Бел бұлшық еттері
Барлығы
65
2712
14
2109
21,54
77,8
8±0.9
25.6±1.1

7.

Свердлов облысында ІҚМ-дың бұлшық еттерінде табылған
саркоцистоздың таралуы, шалдығу көрсеткіші
À 100
935 *100
98.01
Áæ
954
Жүрек бұлшық еттері Б к (шалдығу коэффициенті) =
Диафрагма бұлшық еттері Б к (шалдығу коэффициенті) =
Көз мускулатурасы Б к (шалдығу коэффициенті) =
À 100
678 *100
77.9
Áæ
870
À 100
31*100
77.5
Áæ
40
À 100
27 *100
77.1
Áæ
35
Тіл бұлшық еттері Б к (шалдығу коэффициенті) =
Шайнау бұлшық еттері Б к (шалдығу коэффициенті) =
Арқа бұлшық еттері Б к (шалдығу коэффициенті) =
À 100
88 *100
63.8
Áæ
138
À 100
336 *100
55.1
Áæ
610

8.

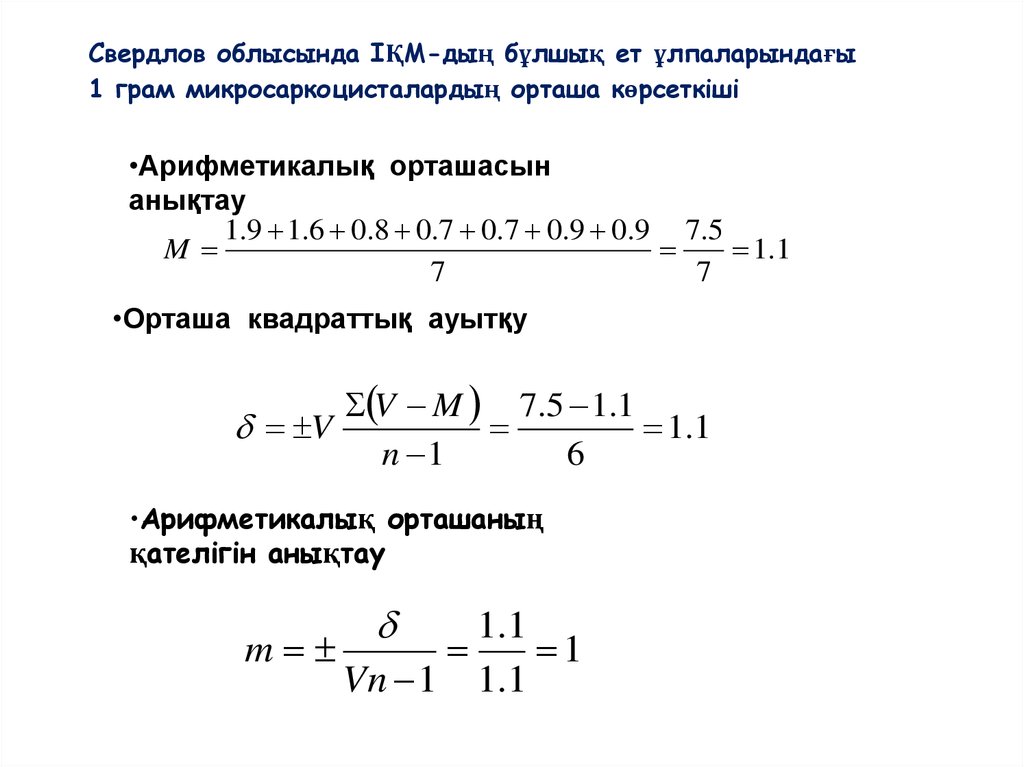
Свердлов облысында ІҚМ-дың бұлшық ет ұлпаларындағы
1 грам микросаркоцисталардың орташа көрсеткіші
•Арифметикалық орташасын
анықтау
1.9 1.6 0.8 0.7 0.7 0.9 0.9 7.5
M
1.1
7
7
•Орташа квадраттық ауытқу
V M 7.5 1.1
V
1.1
n 1
6
•Арифметикалық орташаның
қателігін анықтау
1. 1
m
1
Vn 1 1.1

9.

98,01
100
90
77,93
77,5
77,14
80
63,77
70
55,08
60
50
40
30
21,54
20
10
0
Жүрек бұлшық
еттері
Диафрагма
бұлшық еттері
Көз
мускулатурасы
Тіл бұлшық
еттері
Шайнау бұлшық
еттері
Арқа бұлшық
еттері
Бел бұлшық
еттері
Грайик 5. Свердлов облысында ІҚМ-дың бұлшық еттерінде
табылған саркоцистоздың таралуы

10.

31,1
32,5
18,9
Қыс
16,1
Көктем
Жаз
Күз
График 6. Свердлов облысында жыл мезгілдеріне қарай
ІҚМ-да саркоцистоздың таралу динамикасы

11.

100
90
80
70
60
50
40
30
20
10
0
94
84
78
60
40,8
Өңеш
Тіл
Диафрагма
Жүрек
Шайнау
бұлшық
еттері
33,6
Иық
бұлшық
еттері
График 7. Ставропольск аймағындағы 250 шошқа бұлшық
еттерінен табылған саркоцисталар, ЭИ

12.

67
70
60
48
50
40
28,2
30
20
10
0
4-6 ай
6-8 ай
8-15 ай
График 8. Ставропольск аймағындағы шошқалардың жасы
бойынша инвазиялық ауруларға 1994-1997 жж. шалдыққан
үлестері

13.

Қазан
3000
181
Қыркүйек
128,7
2500
Қараша 658
2500
2000
255,5
Тамыз
2692,1 750,9
Желтоқсан
1500
1000
382,3 433,2
430,9 500
239,2
2974,8
Шілде
1141,3
0
Қаңтар
597,3
715
812,5
647,1
365,7
Тайынша
Бұқа
655
Маусым
Ақпан
511,1
1681,6
247
Мамыр
245
Сәуір
Наурыз
245,9
График 9.Самара облысындағы базардағы етті қадағалау станцияларында мал
ұшалары саркоцистозға 2010 жылдың айлары бойынша шалдығу қарқыны

14.

Шошқа
42,5
Қой
88
ІҚМ
80,5
0
20
40
60
80
100
График 10. Ленинград, Псков және Новгород облыстарында ҰҚМ
арасында саркоцистоздың 1985-1990 жылдары таралуы қарқыны

15.

80
70
60
50
40
30
20
10
0
Ряд1
1-4 ай
6-10 ай
0
2,6
1 жастан
жоғары
71
График 11. Ленинград, Псков және Новгород ҰҚМ жасы
саркоцистозға 1994-1997 жж. шалдыққан үлестері

16.

64
100
51
Жаз
Күз
Қыс
Көктем
94,5
График 12. Ленинград, Псков және Новгород
облыстарында жыл мезгілдеріне қарай ересек қойлардың
саркоцистозға таралу динамикасы, ИЭ

17.

Ямало-Ненецск автономды
округындағы елді мекендері
ИЭ
ИИ
Ямальск
Тазовск
Приуральс
Пуровск
76,9
75,9
70,9
69,5
26,2
27,1
24
22,5
Пуровск
69,5
22,5
Приуральс
70,9
24
Тазовск
75,9
27,1
Ямальск
76,9
26,2
0%
20%
40%
60%
80%
ИЭ
ИИ
100%
График 13. 2000-2007 жылдары Ямало-Ненецск автономды округындағы
елді мекендерде солтүстік бұғылардың арасында саркоцистоздардың
таралуы

18.

Кесте 2. Екатеринбург, Богдановия, Алапаевск, Красноуфимск қалаларындағы
шаруашылықтарындағы әр түрлі жануарлардан табылған саркоцистозды анықтау
әдістері
Жан- ЗақымЗақымдалған жануарлардан табылған
уар
далған
КомпресА.Г. Какурин
М. Козар
А. Козелкин бұлшық
түрі
жануарсорлық әдіс
әдісі
әдісі
әдісі
еттердң
лар
трипсин
саны
де
қайнату
әдісі
Барлы %
Барлы %
Барлы %
Барлы %
Барл %
ғы
ғы
ғы
ғы
ығы
ІҚМ
54
38
70,3
44
81,4
41
75,9
14
25,9 54
10
0,
0
Қой
28
17
60,7
20
71,4
21
75,0
6
21,4 26
93
,0
Шошқ 45
4
8,8
6
13,3
5
11,1
3
6,4 12
26
а
,6
Жылқ 17
4
23,5
5
29,4
4
23,5
2
11,8 ы
Барлы 144
63
45,6
75
54,2
71
49,3
25
10,4 92
63
ғы
,0

19.

Екатеринбург, Богдановия, Алапаевск, Красноуфимск қалаларындағы
шаруашылықтарындағы әр түрлі жануарлардан табылған саркоцистозды
компрессорлық әдістермен анықтау
À 100
38 *100
70.3
Áæ
54
ІҚМ бойынша Б к (шалдығу коэффициенті) =
Қой бойынша Б к (шалдығу коэффициенті) =
À 100 17 *100
60.7
Áæ
28
Шошқа бойынша Б к (шалдығу коэффициенті)
=
Жылқы бойынша Б к (шалдығу коэффициенті) =
À 100
4 *100
8.8
Áæ
45
À 100
4 *100
23.5
Áæ
17

20.

Болжам, қорытынды.
Берілген мәліметтер бойынша, саркоцистоздар Қазақстанның
Оңтүстік, Оңтүстік-Шығыс, Павлодар, Батыс Қазақстанның
барлық төрт түлігінде және жақын маңдағы Ресей, Алтай
аймақтарында бұл ауру ерте кезден-ақ кеңінен таралғаның
анықталды. Сакроцистоздың маусымдылығы нақта
анықталмады. Ауруға жиі ересек малдар шалдығатыны
дәлелденді. Осыған сәйкес, ауру біздің елде, көршілес, тіпті
дүниежүзін барлық аймықтарында алдағы жылдары
саркоцистозды алдын алу мен күресу шараларына көңіл
бөлген дұрыс.

21.

Қолданылған әдебиеттер
1 Кереев Я.М., Шалменов М.Ш., Абикешев Н.Т. Впервые зарегистрирован
саркоцистоз овец в заподном казахстане. Ветеринария. №3 (12)6 2008.
2 Левченко. Н.Г. Саркоспоридии овец, юго-востока Казахстана: Автореф. Дисер.
Канд. Биол. Наук./-Алма-Ата.-1963.-19с
3 Абакумов, В. И. Диагностика и патоморфология при саркоцистозе крупного
рогатого скота и его ассоциации с эхинококкозом и фасциолёзом
4 Телятникова, Н. В.. Эпизоотология саркоцистоза крупного рогатого скота в
Свердловской области. Екатеринбург, 2000
5 Тинькова. Е. Л.. Саркоцистоз свиней и меры борьбы с ним. Ставрополь, 1997
6 Шемарова, И. В. Саркоцистоз овец. Ленинград, 1991

22.

Назарларыңызға
рахмет!
English     Русский Правила