466.00K
Категории: ХимияХимия ЭкологияЭкология

Распространение ПВО в приземном слое атмосферы

1.

Системный анализ и моделирование процессов
6.Распространение ПВО в приземном слое атмосферы
6.1 Постановка задачи
d
div ( U ) 0
Закон сохранения массы
d
d ( C )
div ( UC ) div ( K gradC )
d
Закон сохранения импульса
d ( u )
dp
div ( Uu ) div ( K gradu )
d
dx
d ( v)
dp
div ( Uv) div ( K gradv )
d
dy
d ( w)
dp
div ( Uw) div ( K gradw)
g
d
dz
Закон сохранения энергии
d ( H )
d
div ( UH ) div ( K gradH )
d
d

2.

Системный анализ и моделирование процессов
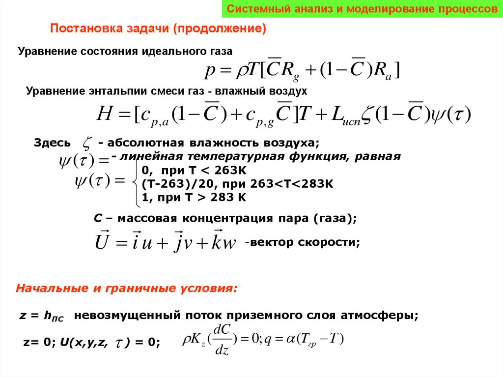
Постановка задачи (продолжение)
Уравнение состояния идеального газа
p T [C Rg (1 C ) Ra ]
Уравнение энтальпии смеси газ - влажный воздух
Н [c p,a (1 C ) c p, g C ]T Lисп (1 C ) ( )
Здесь
- абсолютная влажность воздуха;
- линейная температурная функция, равная
0, при T < 263K
(T-263)/20, при 263<T<283K
1, при Т > 283 K
( )
( )
C – массовая концентрация пара (газа);
U i u jv kw
-вектор скорости;
Начальные и граничные условия:
z = hПС невозмущенный поток приземного слоя атмосферы;
z= 0; U(x,y,z,
) = 0;
K z (
dC
) 0; q (Tгр Т )
dz

3.

Системный анализ и моделирование процессов
Постановка задачи (продолжение)
Kx, Ky,Kz -коэффициенты турбулентной диффузии
KX = KY =
Класс устойчивости
атмосферы (dT/dz)
A -cильная конвекция
(< 1,9)
B – конвекция (1,9…1,7)
C – умеренная
конвекция
- (1,7…1,5)
D – нейтральная
- (1,5…0.5)
Е – инверсия +
(0,5…1,5)
F – сильная инверсия
+ (1,5…4,0)
Kz
0,1
Z
Конвекция
Изотермия
Инверсия
0,5
1,5
6,0
19,0
65,0
Т

4.

Системный анализ и моделирование процессов
Цель решения: определить
С ( x, y , z , )
Методы решения:
Автомодельные. Базируются на закономерностях турбулентного
переноса и вероятностно-статистических представлениях о
рассеянии поллютантов, не требуют трудоемких расчетов и
экспериментов.
Дисперсионные (гауссовы). Постулируется, что распределение
концентрации по сечению облака является нормальным
(гауссовым) и определяется коэффициентами дисперсии
x , y , z
Численные. Основаны на численном решении уравнений
Навье-Стокса с использованием тех или иных моделей
турбулентности

5.

Распространение первичного облака

6.

Распространение вторичного облака

7.

Системный анализ и моделирование процессов
Методика «ТОКСИ» (НТЦ «Промышленная безопасность»)
Допущения:
- газообразное ОХВ считается идеальным газом, свойства
которого не зависят от температуры;
жидкое ОХВ считается несжимаемой жидкостью, свойства
которой не зависят от температуры;
- истечение ОХВ и его испарение происходят с постоянной
скоростью;
- в образовавшемся сразу после выброса облаке находится
только ОХВ без подмешанного воздуха;
- разлив жидкой фазы происходит по твердой, не
впитывающей поверхности с высотой разлившегося слоя 0,05 м;
при расчете рассеяния ОХВ в атмосфере используется гауссова
модель диффузии пассивной примеси, осаждение ОХВ на
подстилающую поверхность и его химические превращения не
учитываются;
- метеоусловия остаются неизменными в течение времени
экспозиции, а характеристики атмосферы - постоянны по высоте.
Сценарий 3. Полное разрушение оборудования, содержащего
ОХВ в жидком состоянии

8.

Системный анализ и моделирование процессов
Методика «ТОКСИ» (продолжение)
Исходными данными для расчета являются:
- физико-химические и токсикологические характеристики
ОХВ;
- количество и технологические параметры ОХВ;
- параметры оборудования, в котором обращается ОХВ;
- вероятный сценарий выброса ОХВ в атмосферу;
- топографические характеристики территории вблизи
аварийного объекта;
- метеоусловия на момент аварии;
- время экспозиции.
Масса ОХВ, образующая первичное облако Q3, кг складывается
из массы ОХВ, переходящей в первичное облако при мгновенном
вскипании перегретого ОХВ Q3г, массы ОХВ, переходящей в
первичное облако в виде аэрозоля Q3ж, массы ОХВ, переходящая
в первичное облако при кипении пролива Q3 и и массы
газообразного ОХВ в оборудовании Qг, т.е.
Q3 = Q3г + Q3ж + Q3и + Qг.

9.

Системный анализ и моделирование процессов
Методика «ТОКСИ» (продолжение)
Если величина Qг заранее неизвестна, то ее можно
определить по формуле
Q
г
V3 P3
R T3
,
– объемная доля оборудования, заполненная
газовой фазой
Расход ОХВ во вторичное облако, образующееся при испарении
ОХВ из пролива q3и, кг/с равен
q3и = F 10-6 (5,83 + 4,1 U ) Pнас
Размер первичного облака в начальный момент
времени R3, м равен
R1 3 3Q1 /( 4 1выб )

10.

Системный анализ и моделирование процессов
Методика «ТОКСИ» (продолжение)
Определение полей концентрации ОХВ
Концентрация ОХВ при прохождении первичного облака
c ( x , y , z , ) G3 ( x , y , z , )
Qi
3
2,67 Ri3 (2 ) 2 x y z
,
x U
y2
( z h) 2
( z h) 2
G3 ( x, y, z, ) exp[
] * [exp(
) exp(
)]
2
2
2
2
2 x
2 y
2 z
2 z
Концентрация ОХВ при прохождении вторичного облака,
образующегося при истечении газообразного ОХВ из
разрушенного оборудования при наличии пролива
г
q
i
ciг ( x, y, z, ) Gн x, y, z
,
г 2
U [2 ( Ri ) 2 y z ]
y2
( z h) 2
( z h) 2
] *{exp[
] exp[
]}
Gн(x, y, z) = exp [
2
2
2
2 y
2 z
2 z

11.

Системный анализ и моделирование процессов
Методика «ТОКСИ» (продолжение)
Коэффициенты дисперсии
x
y =
C3 x
1 0,0001x
(220,2 60 + x/U)/ (220,2 60 + 600), если x/U
, если x/U <600.
x
*
*
600
x
z
= f (z0, x)* q(x),
где
A1 x B1
q ( x)
;
B2
1 A2 x
z0 – коэффициент, характеризующий шероховатость
подстилающей поверхности;
Значения коэффициентов A1, A2, B1, B2, C3 зависят от класса
устойчивости атмосферы, зависящего от скорости ветра и интенсивности
теплого потока у поверхности земли

12.

Системный анализ и моделирование процессов
Численные методы решения
Вычислительный комплекс PHOENICS
Застройка в районе мясокомбината «МИКОМС»

13.

Системный анализ и моделирование процессов
Вычислительный комплекс PHOENICS
Распределение векторов скорости ветра в микрорайоне

14.

Системный анализ и моделирование процессов
Вычислительный комплекс PHOENICS
Распределение концентрации аммиака в микрорайоне
English     Русский Правила