838.73K
Категория:
Математика
Похожие презентации:
Функции. Определение функции
Функции. Основные характеристики функции. Чётность функции
Функция. График функции
Функция. Предел функции
Функция. График функции
Функция. Свойства функции
Функция. График функции
Функция. График функции
Функция. Свойства функции
Функция. График функции
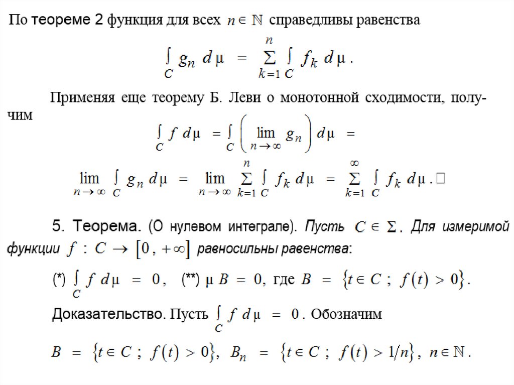
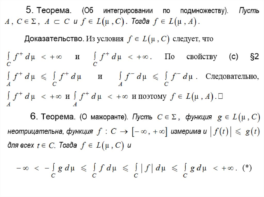
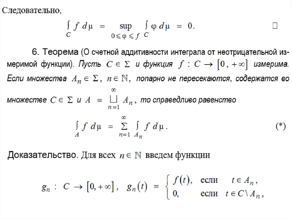
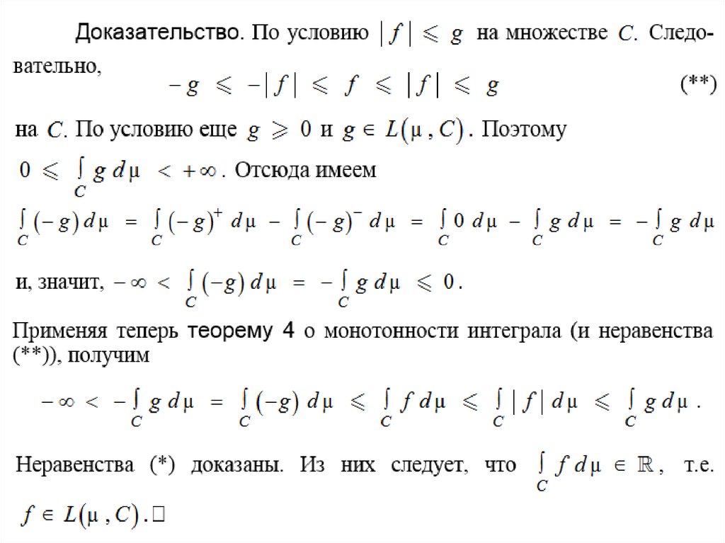
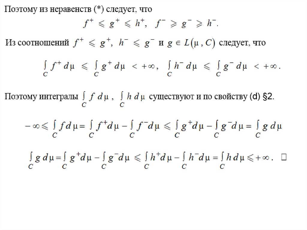
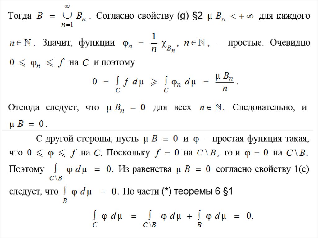
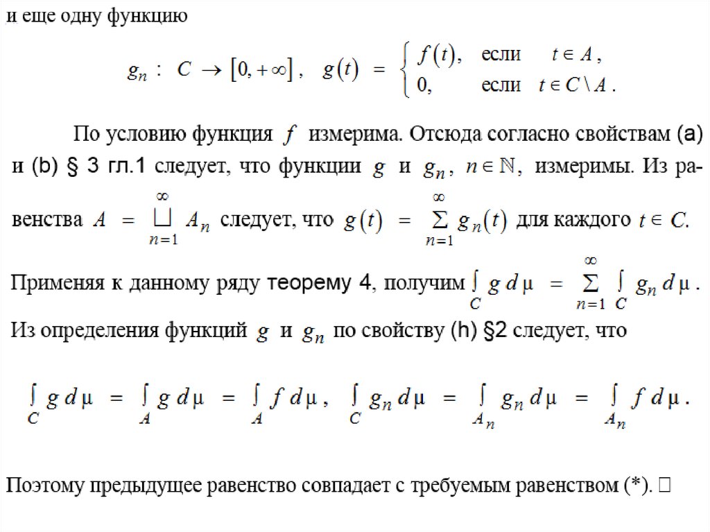
Суммируемые функции
1.
English
Русский
Правила