1.65M
Категория: ФизикаФизика

Дифракция света

1.

Дифракция света
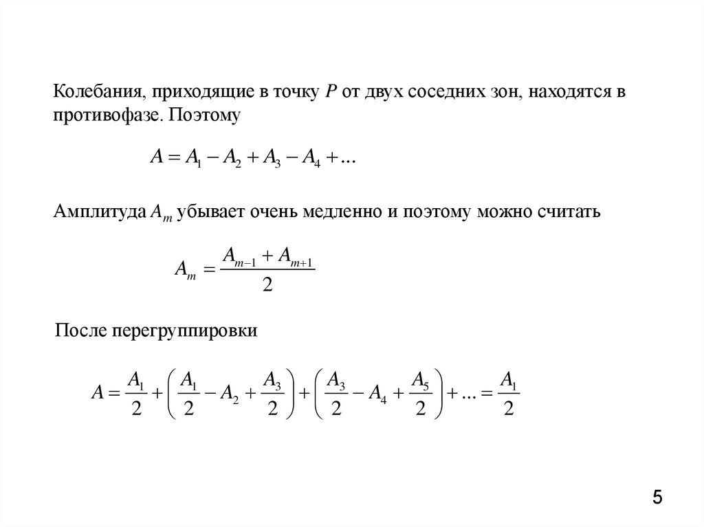
Дифракция:
Явление огибания волнами препятствий.
или
Явление отклонения распространения волн вблизи
препятствий от законов геометрической оптики.
Виды дифракции
Э
λ
b
S
l
≪ 1 дифракция Фраунгофера,
English     Русский Правила