Скалярное произведение векторов
Свойства скалярного произведения
745.62K
Категория: МатематикаМатематика

Элементы векторной алгебры

1.

Никакой достоверности нет в том,
что не имеет связи с математикой
Леонардо да Винчи
Элементы векторной
алгебры
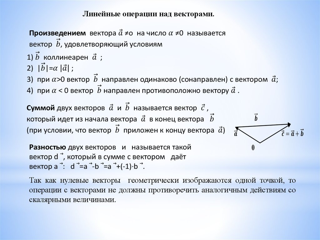
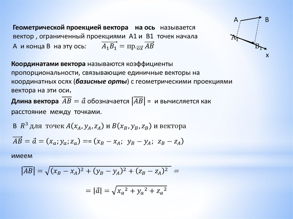
Если для характеристики величины помимо численного значения необходимо
указывать направление её изменения, то она называется векторной величиной.
Векторные величины геометрически изображаются направленными отрезками,
которые называются векторами. Вектор с началом в точке А
концом в точке В обозначается AB или a.
B
A
Вектор
English     Русский Правила