12.76M
Категория: БиологияБиология

Бактерии. Археи. Эукариоты

1.

2.

Neomura

3.

Bacteria
Archaea
Eucaryota
Пептидогликан
(муреин)
Гистоны
есть
нет
нет
нет
есть
есть
Инициирующая
аминокислота при
биосинтезе белков
N-формилметионин
митеонин
митеонин
РНК-полимераза
1 тип
Несколько типов
Несколько типов

4.

Парафилия архей
Asgard
Asgard
Proteoarchaeota
TACK

5.

Теория симбиогенеза
Константин Сергеевич
Мережковский
(1905 г.)
(1855-1921)

6.

Линн Маргулис
(1938-2011)

7.

Mixotricha paradoxa

8.

рибосомы
Автогенетическая гипотеза происхождения ядра на
основе архейной клетки
Симбиогенетическая гипотеза происхождения ядра на
основе архейной и бактериальной клеток

9.

Автогенетические гипотезы происхождения ядра на основе
бактериальных клеток

10.

Митохондрии – видоизмененные альфапротеобактерии,
близкие к риккетсиям

11.

Пластиды – видоизмененные цианобактерии

12.

Гипотезы происхождения митохондрий и хлоропластов
Автогенетическая гипотеза
Симбиогенетическая гипотеза

13.

14.

Горизонтальный перенос генов

15.

16.

17.

18.

Первичный
эндосимбиоз
Вторичный
эндосимбиоз

19.

20.

Надцарства Bikonta и Unikonta

21.

Надцарства Eozoa и Neozoa
Модифицированный тип синтеза цитохрома С
Примитивный (бактериальный) тип синтеза цитохрома С

22.

Царство Excavata

23.

Надтипы
Discoba
Metamonada
Perkolozoa
Loukozoa

24.

Jakobida
вентральная борозда
жгутиковый карман
Euglenozoa

25.

Тип Jakobea
Jakobia

26.

Тип Euglenozoa
Класс Эвгленовые водоросли
Хлорофилл а и b
парамил

27.

Тип Euglenozoa
Класс Кинетопластиды
Trypanosoma

28.

Тип Percolozoa
Naegleria
Acrasis

29.

Тип Metamonada
Trichomonas
Giardia
Trichomonympha

30.

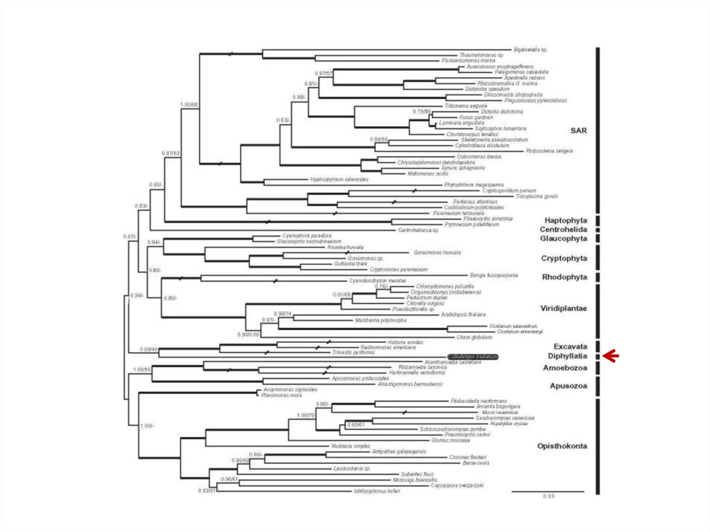
Тип Varisulca
Collodictyon

31.

32.

A
B
A
B

33.

Царство Archaeplastida (= Plantae)
Подцарства:
“Biliphyta”
Viridiplantae

34.

Царство Archaeplastida – настоящие растения

35.

Тип Glaucophyta – глаукофитовые водоросли
цианеллы
фикобилисома

36.

Тип Rhodophyta –красные водоросли
Багрянковый крахмал

37.

Багрянки – наиболее глубоководные водоросли

38.

Subphylum Cyanidiophytina

39.

Подтип Cyanidiophytina (Тип Cyanidiophyta)
Класс Cyanidiophyceae – наиболее древние красные водоросли

40.

Subphylum Rhodophytina
Rhodella reticulata
Porphyridium cruentum

41.

Агароза
Анфельция
Агароза
Грацилярия

42.

Каррагинаны
Хондрус

43.

Подцарство Viridiplantae – зеленые растения
Хлорофиллы а, b
+ каротины и ксантофиллы

44.

Зеленые водоросли
Высшие растения

45.

Зеленые водоросли
Ulva
Volvox

46.

47.

Высшие растения

48.

49.

Основные этапы развития наземных растений
Псилофиты
Мхи

50.

Core angiosperms
Basal angiosperms
English     Русский Правила