1.62M
Категория: ФизикаФизика
Похожие презентации:

Разработка адаптивного метода оценки характеристик досмотровых комплексов с функцией распознавания материалов объектов контроля

1.

Разработка адаптивного метода оценки
характеристик инспекционных досмотровых
комплексов с функцией распознавания
материалов объектов контроля
Студент ТПУ группы 151Б40
Ван Цзяшуо
Руководитель:
Ведущий научный сотрудник РКНЛ РКД
Осипов С.П.

2.

Цель и задачи
Цель работы –исследовать влияния флуктуаций параметров пучка тормозного
излучения от импульса к импульсу на качество распознавания материалов
методом дуальных энергий, разработать способ оценки флуктуаций
параметров пучка и включить его в алгоритм распознавания материалов и
экспериментально проверить применимость его на практике.
– методом математического моделирования исследовать влияние
нестабильности параметров пучка импульсного тормозного излучения на
точность определения параметров распознавания;
– разработать алгоритм экспериментального исследования трансформации
шумов в методе дуальных энергий;
– разработать алгоритм измерения флуктуаций параметров импульсного
тормозного излучения;
– разработать программу в системе математических вычислений MathCad для
оценки флуктуаций параметров импульсного тормозного излучения;
– провести экспериментальную оценку флуктуаций параметров импульсного
тормозного излучения.
2

3.

бетатрона
I , ед. АЦП
45000
40000
35000
30000
1
2
3
4
5
6
7
8
9
10
t , имп.
Рисунок 1 Типичный вид последовательности сигналов от бетатрона:
▬ – средний уровень цифрового сигнала;
– среднеквадратическое отклонение сигнала
3

4.

Модель формирования исходных радиографических
изображений метода дуальных энергий
Рисунок 2 – Геометрическая схема досмотрового контроля
1 – источник излучения; 2 – объект контроя; 3 – линейка детекторо
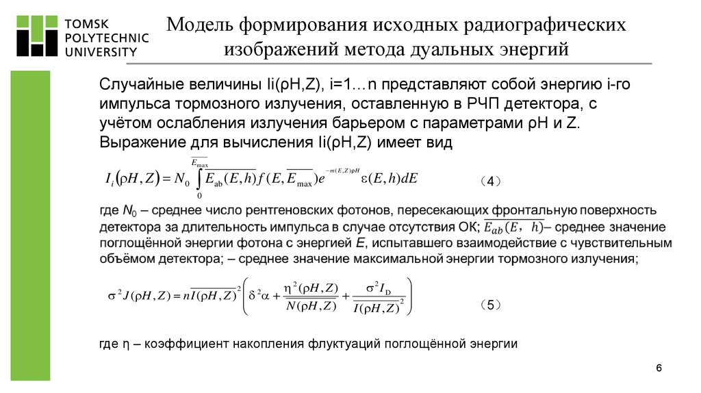
4

5.

Модель формирования исходных радиографических
изображений метода дуальных энергий
Тогда с учётом темнового сигнала радиометрического детектора
(сигнал при выключенном ИТИ) в соответствии с подходом из работы
аналоговый сигнал на его выходе в первом приближении
пропорционален величине
n
n
J ( H , Z ) i I i ( H , Z ) I i D
i 1
1
i 1
В формуле (1) все случайные величины αi, Ii(ρH,Z), Ii D, i=1…n
являются взаимно независимыми и для их средних значений
и дисперсий выполняются следующие условия
i 1, 2 i 2 , I i H , Z I H , Z ,
2
I i D I D , 2 I i H , Z 2 I H , Z , 2 I i D 2 I D .
3
5

6.

Модель формирования исходных радиографических
изображений метода дуальных энергий
Случайные величины Ii(ρH,Z), i=1…n представляют собой энергию i-го
импульса тормозного излучения, оставленную в РЧП детектора, с
учётом ослабления излучения барьером с параметрами ρH и Z.
Выражение для вычисления Ii(ρH,Z) имеет вид
I i H , Z N 0
Em ax
Eab ( E, h) f ( E, E max )e
m ( E , Z ) H
( E , h)dE
4
0
2
2 I D
2 ( H , Z )
J ( H , Z ) n I ( H , Z )
N ( H , Z ) I ( H , Z ) 2
2
2
5
где η – коэффициент накопления флуктуаций поглощённой энергии
6

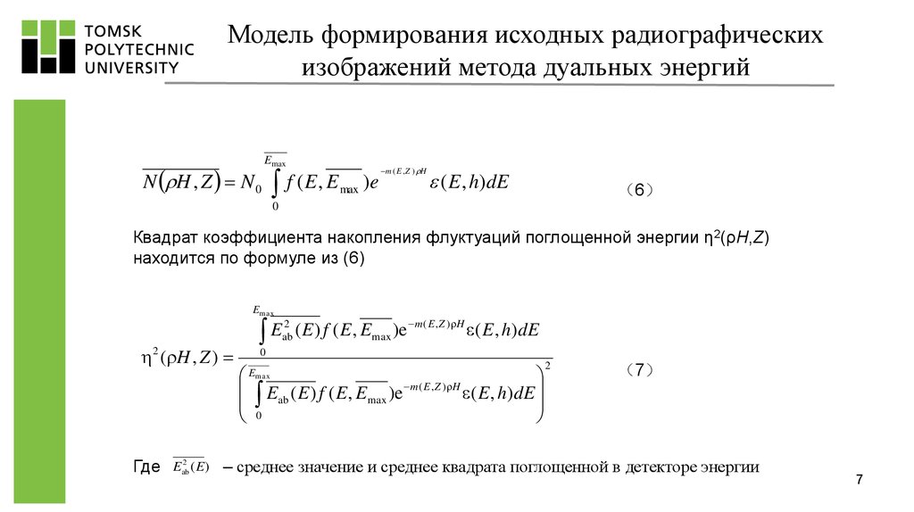
7.

Модель формирования исходных радиографических
изображений метода дуальных энергий
N H , Z N 0
Emax
f (E, E
max
)e
m ( E ,Z ) H
( E , h)dE
6
0
Квадрат коэффициента накопления флуктуаций поглощенной энергии η2(ρH,Z)
находится по формуле из (6)
Em ax
2 ( H , Z )
Где
Eab2 ( E )
2
m ( E , Z ) H
E
(
E
)
f
(
E
,
E
)e
( E , h)dE
ab
max
0
Em ax
E ( E ) f ( E , E )e m ( E ,Z ) H ( E , h)dE
max
0 ab
2
7
– среднее значение и среднее квадрата поглощенной в детекторе энергии
7

8.

Флуктуации максимальной энергии тормозного излучения
2
m int, см /г
0.3
0.25
0.2
0.15
0.1
0.05
1
3
5
7
9
E max , МэВ
Рисунок 2.1 – Зависимости mint (Emax):
▬ – ρH=10 г/см2; ▬ – ρH=20 г/см2; ▬ – ρH=30 г/см2; ▬ – ρH=40 г/см2;
▬ – ρH=50 г/см2; ▬ – ρH=60 с г/см2; ▬ – ρH=70 г/см2; ▬ – ρH=80 г/см2

9.

Измерение флуктуаций мощности дозы излучения в импульсе
f (t ) 70
60
50
40
30
20
10
0
0,1
0,26
0,42
0,58
0,74
0,9
t
Рисунок 3.1 Типичные зависимости f(t):
─ – a=0,2, δα=0,2; ─ – a=0,1, δα=0,1; ─ – a=0,01, δα=0,01
9

10.

Заключение
Основным результатом работы является совокупность алгоритмов,
позволяющих отследить изменение технического состояния
инспекционного досмотрового комплекса с функцией распознавания
материалов объектов контроля и их структурных фрагментов методом
дуальных энергий.
1. Математическая модель инспекционных досмотровых комплексов с
функцией распознавания материалов объектов контроля дополнена
блоком, предназначенным для учёта влияния нестабильности
параметров излучения от импульса к импульсу на качество
распознавания.
2. Подход к экспериментальному исследованию трансформации шумов
в методе дуальных энергий на этапах калибровки по «чёрному»,
нормировки на показания с опорного канала, калибровки по «белому».
3. Алгоритмы измерения мощности дозы излучения от импульса к
10
импульсу.

11.

Заключение
4. Алгоритм оценки остаточных флуктуаций мощности дозы в случае
применения опорных каналов.
5. Экспериментальная оценка темновых сигналов радиометрических
детекторов и степени их однородности.
6. Экспериментальное определение флуктуаций мощности дозы
излучения от импульса к импульсу на основе измерений ослабления
воздухом.
7. Экспериментальная оценка остаточных флуктуаций мощности дозы
излучения от импульса к импульсу.
8. Разработаны рекомендации по дополнению программы для обработки
информации, с целью распознавания материалов объектов контроля.
9. Разработана программа в системе математических вычислений
MathCad, предназначенная для оценки технического состояния системы
детекторов и детектирования.
11

12.

Спасиба за внимание!
12
English     Русский Правила