Получение антибиотиков
Бета-лактамные антибиотики
оксациллин
ампициллин
амоксициллин
пиперациллин
цефалоспорины
Цефалоспорины I поколоения
цефалотин
цефазолин
цефалексин
цефрадин
цефадроксил
Цефалоспорины II поколоения
цефуроксим
цефаклор
цефамандол
Цефалоспорины III поколоения
цефотаксим
цефтриаксон
цефоперазон
цефтазидим
Цефалоспорины Iv поколоения
цефепим
азтреонам
доксициклин
клиндамицин
Хлорамфеникол (левомицетин)
684.01K
Категория: ХимияХимия

Получение антибиотиков

1. Получение антибиотиков

2. Бета-лактамные антибиотики

3.

4. оксациллин

5. ампициллин

6.

7. амоксициллин

8. пиперациллин

9.

10. цефалоспорины

11. Цефалоспорины I поколоения

12. цефалотин

13.

14. цефазолин

15.

16. цефалексин

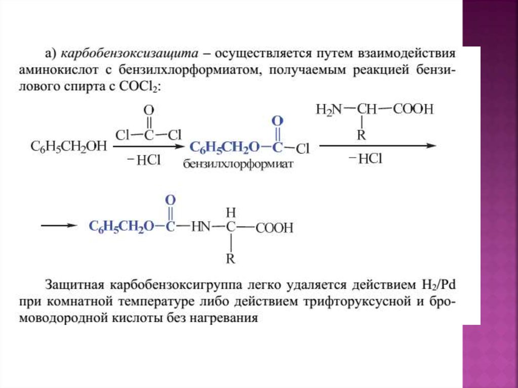
С6Н5 ̶ СН̶ СООН
NHCOOСН2С6Н5

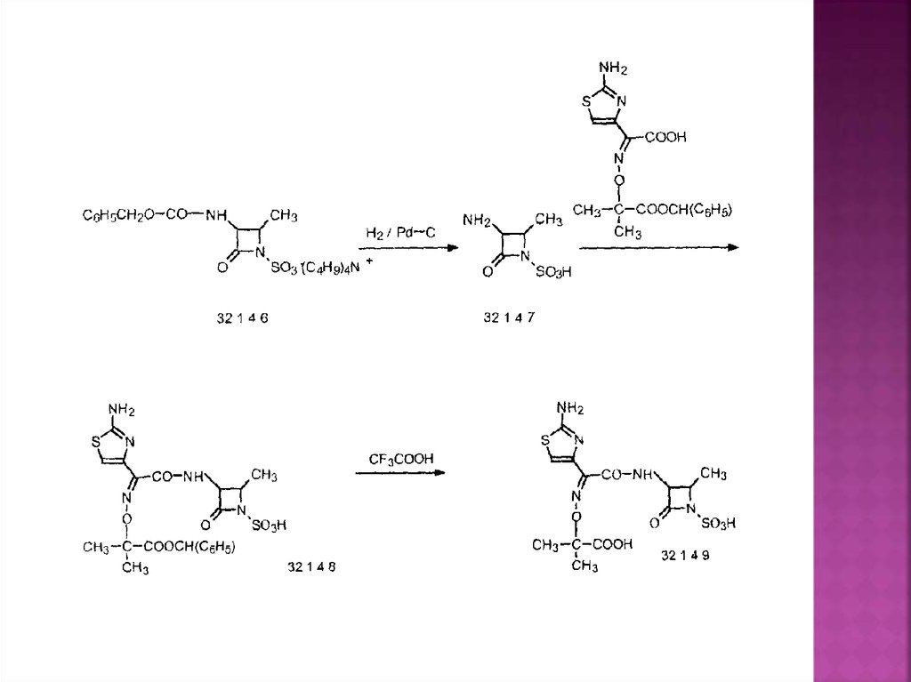
17. цефрадин

18. цефадроксил

Получают
по аналогичной схеме цефрадина.
Отличается
от
цефалекисна,
наличием
гидросильной группы в 4 положении
фенильного радикала.

19. Цефалоспорины II поколоения

20. цефуроксим

21. цефаклор

22. цефамандол

Смешаный ангидрид
фенилгликолевой
килоты и фосгена
English     Русский Правила