709.50K
Категория: ФизикаФизика

Анализаторы ситовые

1.

Рис. 2.1 Набор сит для ситового анализа

2.

Рис.3.1 Анализаторы ситовые

3.

Рис.3.1 Анализаторы ситовые

4.

Рис.3.1 Анализаторы ситовые

5.

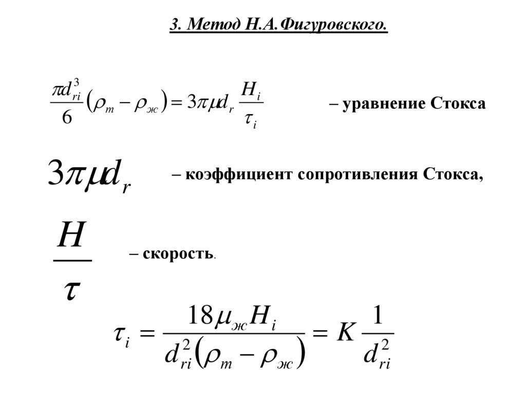
3. Метод Н.А.Фигуровского.
d ri3
6
т ж 3 d r
3 d r
H
Hi
i
– уравнение Стокса
– коэффициент сопротивления Стокса,
– скорость.
18 ж H i
1
i 2
K 2
d ri т ж
d ri

6.

Рис. 4.1. Установка для реализации метода Фигуровского: 1
– стеклянный шпиц, 2 – цилиндр, 3 – чашка.

7.

Рис. 5.1. Установка для реализации метода Марголина: 1 –
коромысло торсионных весов, 2 – поплавок, 3 – мерный
цилиндр, 4 – капроновая нить

8.

Выход каждой узкой фракции может быть определен как:
Ai 1 Ai
Si
100%
A0 A
где А0 – показания весов в чистой жидкости,
А’ – показания весов в начальный момент времени в
анализируемой суспензии (желательно измерить несколько
раз),
Аi – показания весов через некоторое время τi.

9.

Рис. 6.1 Прибор коултера:1,2 – стакан и ампула с
микроотверстием. Заполненные водной суспензией; 3 –
ртутный манометр; 4 – электроды; 5 – контактная система
счетно-регистрирующего устройства 6.

10.

Рис.7.1. Общий вид устройства для определения
гранулометрического состава частиц твердой фазы
HORIBA CAPA-700.

11.

HORIBA CAPA 700
– для гравитационного осаждения
18 0 H
dr
0 gt
x2
18 ln x
1
dr
2
0 t
– для центробежного осаждения
dr – диаметр частицы,
ν – вязкость дисперсионной среды,
H – высота осаждения,
ρ – плотность твердой фазы,
.
ρж – плотность жидкой
фазы,
t – время осаждения,
x1, x2 – координаты точек измерения,
g – ускорение свободного падения,
ω – угловая скорость вращения
0,5
0,5
English     Русский Правила