0.96M
Категория:
Физика
Похожие презентации:
Методы определения динамических характеристик объектов по переходным функциям. Тема 4
Динамические характеристики линейных систем. Тема 2
Расчет временных характеристик линейных электрических цепей
Импульсные сигналы и переходные процессы. Общие сведения об импульсных сигналах
Импульсные сигналы и переходные процессы. Общие сведения об импульсных сигналах
Импульсные сигналы и переходные процессы. Лекция 6
Комплексные параметры, частотные характеристики и операторные функции электрических цепей
Частотная передаточная функция и частотные характеристики
Теория автоматического управления
Расчёт частотных и импульсных характеристик БИХ-цепей 2-го порядка
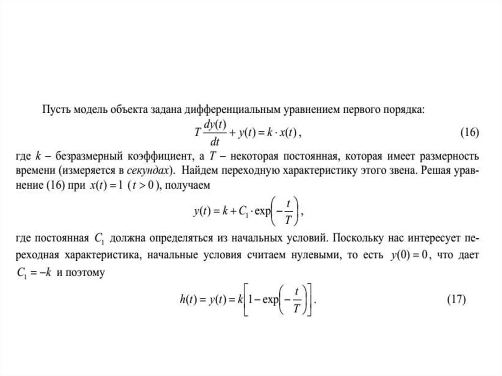
Переходная функция. Импульсная характеристика. ТАУ 2
1.
2.
3.
4.
5.
Импульсная характеристика
6.
Импульсная характеристика
7.
Импульсная характеристика
8.
Импульсная характеристика
9.
Импульсная характеристика
10.
Импульсная характеристика
11.
Импульсная характеристика
12.
13.
Весовая функция
14.
Передаточная функция
15.
Передаточная функция
16.
Передаточная функция
17.
Передаточная функция и преобразование лапласа
18.
Передаточная функция и преобразование лапласа
19.
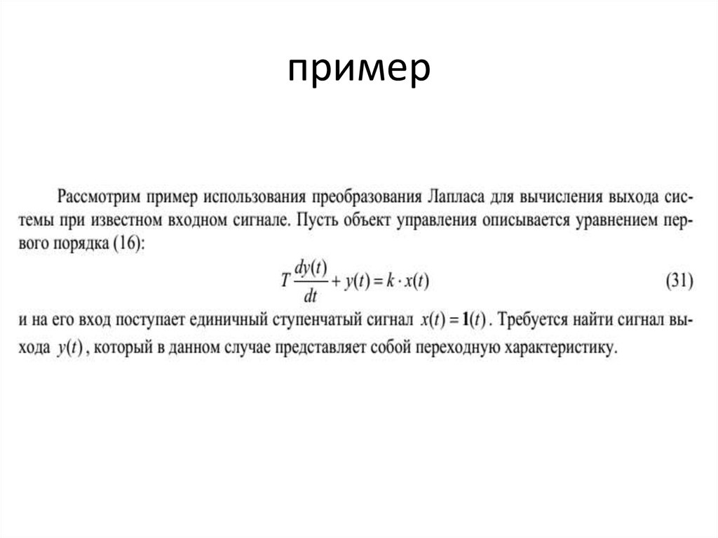
пример
20.
пример
21.
пример
English
Русский
Правила