Передача сигналов через линейные системы
2.1 Линейная передающая система
Тестовые сигналы
Свойства линейных систем
Связь импульсной характеристики и переходной функции
2.2 Классический метод расчета реакции линейной системы на входное воздействие
Метод интеграла Фурье
Решение уравнения электрической цепи в комплексном виде
Пример расчета фильтра методом Фурье
Преобразование «треугольник—звезда»
Передаточная функция
Моделирование, реальное измерение
2.4 Интеграл суперпозиции
RC-CR фильтр
RC-фильтр (интегратор)
RC-фильтр (дифференциатор)
RC-CR фильтр
Устойчивость
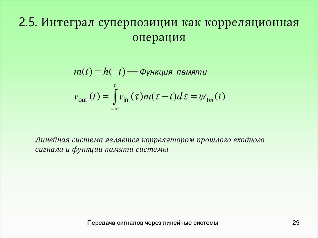
2.5. Интеграл суперпозиции как корреляционная операция
Резюме
2.60M
Категория: ЭлектроникаЭлектроника

Передача сигналов через линейные системы

1. Передача сигналов через линейные системы

Лекции по курсу
«Электроника систем регистрации элементарных частиц»
Жуланов Владимир Викторович
тел. 329-47-32
e-mail: zhulanov@inp.nsk.su

2. 2.1 Линейная передающая система

— линейная передающая система
f in (t )
f out (t )
afin (t ) bgin (t )
gin (t )
g out (t )
af out (t ) bgout (t )
Передача сигналов через линейные системы
2

3. Тестовые сигналы

Скачек тока или
Переходная функция
системы
напряжения
(«ступенька»)
F (t )
Единичный
импульс
(t )
h(t )
Передача сигналов через линейные системы
Импульсная
характеристика
системы
3

4. Свойства линейных систем

Физическая реализуемость. Если входное воздействие возникает в
момент времени 0, то импульсная характеристика и переходная функции
равны 0 при t<0:
vin (t ) 0,
при
t 0 h(t ) 0, F (t ) 0 при t 0
Устойчивость. Система со временем «забывает» о входном воздействии:
lim h(t ) 0
t
Свойство стационарных линейных систем:
f in (t )
f out (t )
f in (t t1 )
Передача сигналов через линейные системы
f out (t t1 )
4

5. Связь импульсной характеристики и переходной функции

Входной сигнал
1
,
English     Русский Правила