Тема №5. Изгибные колебания вращающихся валов
114.50K
Категория: ПромышленностьПромышленность

Изгибные колебания вращающихся валов

1. Тема №5. Изгибные колебания вращающихся валов

Динамическая неустойчивость вращающихся валов.
Критическая скорость вращения вала. Понятие о жестких и
гибких валах. Рекомендации по величине рабочей угловой
скорости жестких и гибких валов. Явление
самоцентрирования валов. Понятие о гироскопическом
эффекте вращающихся масс. Положительная и
отрицательная прецессия.

2.

Критическая угловая скорость вала Ωкр равна круговой
частоте свободных (собственных) поперечных
колебаний того же вала при отсутствии его вращения,
т.е. Ωкр=ω
Валы, вращающиеся с рабочей скоростью Ωр<Ω1кр
называются жесткими
Если Ωр>Ω1кр, вал называют гибким

3.

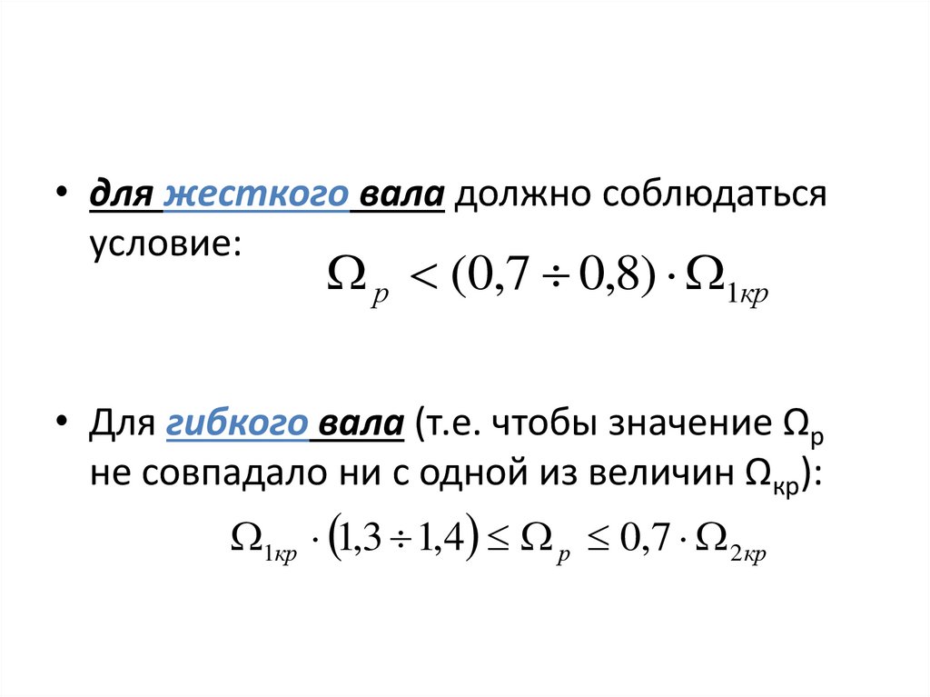
• для жесткого вала должно соблюдаться
условие:
р (0,7 0,8) 1кр
• Для гибкого вала (т.е. чтобы значение Ωр
не совпадало ни с одной из величин Ωкр):
1кр 1,3 1,4 р 0,7 2 кр

4.

• Самоцентрирование валов – весьма
положительное явление, т.к. с
уменьшением прогиба вала уменьшаются
центробежные силы и напряжения изгиба,
вал работает устойчиво.
English     Русский Правила