1.41M
Категория:
Строительство
Похожие презентации:
Вакуумная теплоизоляция в строительстве
Гидравлический расчет тепловых сетей. Лекция 5
Расчет тепловых потерь трубопроводов и тепловой изоляции тепловых сетей
Расчет фундамента
Расчет пластин
Лекция 5 . Теплотехнический расчет
Расчет строительных конструкций
Расчет опор
Фермы. Расчет узлов
Теплотехнический расчет. Архитектура
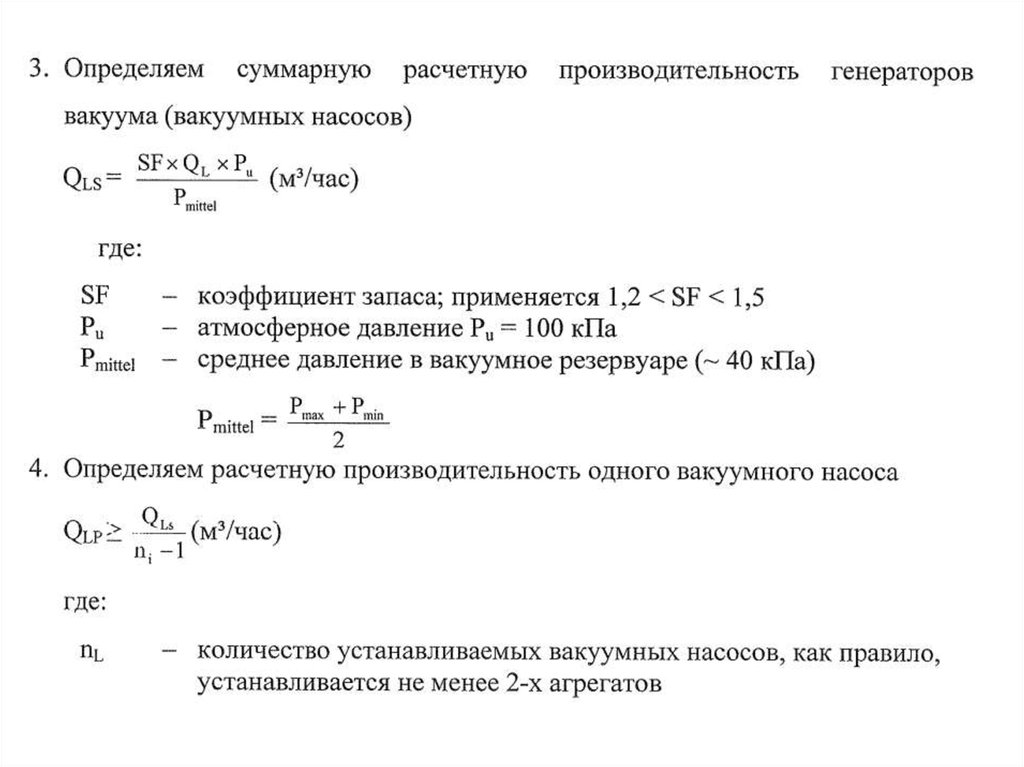
Расчет вакуумных сетей
1.
English
Русский
Правила