Измерительные приборы. Виды и предназначение.
Приведение и использование погрешностей
Значащие цифры
Различие
Сравнение двух измеренных значений
Относительные погрешности
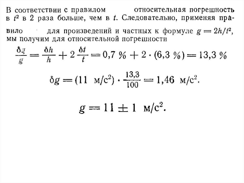
Погрешность в произведении
Погрешности в косвенных измерениях
Независимые погрешности в сумме
Общая формула для вычислениях погрешностей в косвенных измерениях
0.97M
Категория: МатематикаМатематика

Измерительные приборы. Виды и предназначение

1. Измерительные приборы. Виды и предназначение.

Измерительные приборы. Контрольноизмерительные устройства.
Классификация приборов. Оптические,
механические, электронные.

2. Приведение и использование погрешностей

3.

4.

5.

6.

Число δх называется погрешностью или
ошибкой измерения в измерении х.

7.

Абсолютная погрешность — понимают разность
между точным (истинным) значением величины xист и ее
приближенным (измеренным) значением xизмер :
Абсолютная погрешность является оценкой
абсолютной ошибки измерения, поэтому абсолютная
погрешность измеряется в тех же единицах измерения,
что и сама величина. Абсолютную погрешность
применяют для сравнения точности измерения величин
одного порядка и одной размерности.

8.

Относительная погрешность — погрешность
измерения, выраженная отношением абсолютной
погрешности измерений ∆x к истинному значению xист
измеряемой величины:
Относительная погрешность является безразмерной
величиной, либо измеряется в процентах. Поэтому
относительная погрешность позволяет сравнивать
разнородные величины.

9.

Приведённая погрешность — погрешность,
выраженная отношением абсолютной погрешности
средства измерений к условно принятому значению
величины, постоянному во всем диапазоне измерений
или в части диапазона. Вычисляется по формуле
где xнорм– нормирующее значение, которое зависит от
типа шкалы измерительного прибора и определяется
по его градуировке:

10.

1. Если шкала прибора односторонняя, то есть
нижний предел измерений равен нулю, то
xнорм определяется равным верхнему
пределу измерений;
2. Если шкала прибора двухсторонняя, то
нормирующее значение равно ширине
диапазона измерений прибора.
Приведённая погрешность является
безразмерной величиной, либо измеряется в
процентах.

11. Значащие цифры

12.

13.

Погрешность в любой измеренной величине имеет
ту же размерность, что и сама измеренная величина.

14. Различие

15. Сравнение двух измеренных значений

16.

17. Относительные погрешности

Качество измерения характеризуется на только самой
погрешностью δх, но также и отношением δх к хнаил,
такую погрешность называют относительной
погрешностью или точностью.

18.

19. Погрешность в произведении

20.

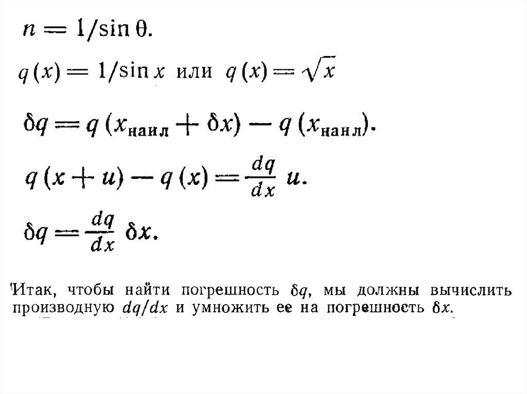
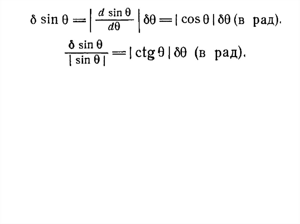
21. Погрешности в косвенных измерениях

Если измеряются две величины х и у и вычисляется
их сумма х+у или их разность х-у, то погрешность и в
сумме и разности определяется как сумма δх+δу
погрешностей х и у.

22.

23.

Если измеряются две величины х и у и вычисляется
их произведение х·у или их частное х/у, то
погрешность и в произведении и в частном
определяется как сумма относительных
погрешностей х и у.

24.

25.

26.

27.

Измеряем толщину Т 100 листов бумаги и
получаем результат

28.

29.

30.

31. Независимые погрешности в сумме

32.

33.

34.

35.

36.

37.

38.

39.

40.

тогда в соответствии с правилом погрешность равна

41.

Степенная функция

42.

43.

44.

45.

46.

47.

48.

49.

50.

51. Общая формула для вычислениях погрешностей в косвенных измерениях

English     Русский Правила