347.17K
Категория:
Математика
Похожие презентации:
Односторонние пределы
Односторонние пределы
Односторонние пределы
Односторонние пределы
Замечательные пределы
Замечательные пределы
Предел функции
Предел функции
Числовые последовательности. Предел функции. Свойства пределов. Односторонние пределы. Тема 2-3
Предел функции
Односторонние пределы
1.
Односторонние пределы
11 класс
2.
3.
4.
5.
6.
7.
8.
Первый замечательный предел
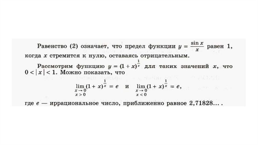
Второй замечательный предел
English
Русский
Правила