1.11M
Категория:
Математика
Похожие презентации:
Задача № 3.028. Решение задачи
Решение задачи Бхаскары
Задачи эконометрики
Текстовые задачи. Решение
Задачи. Состав задачи
Задачи для всех-всех-всех
Текстовые задачи. Задачи на смеси и сплавы
Задачи на проценты. Решения
Задачи на проценты
Задачи на движение и их решение
Решение задачи диффузии
1.
2.
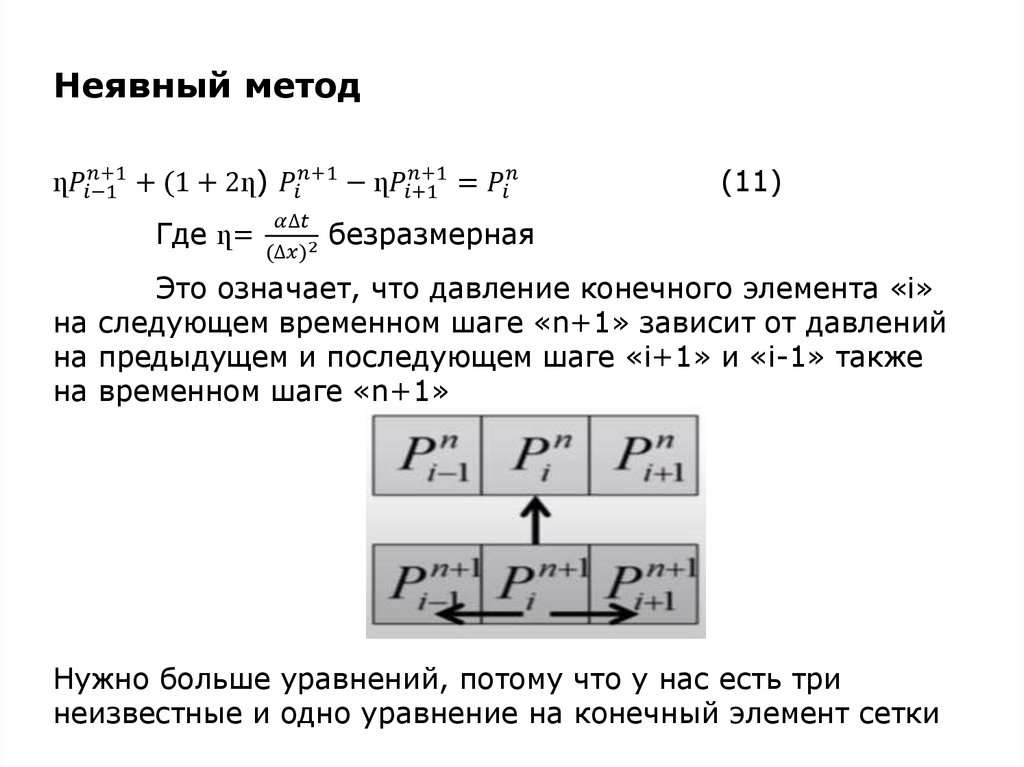
Решение задачи диффузии
Уравнение диффузии представляет собой частный вид
дифференциального уравнения в частных производных.
Бывает нестационарным и стационарным.
Уравнение диффузии описывает
English
Русский
Правила