287.50K
Категория: ФизикаФизика

Операторы

1.

2.

Операторы
Рассмотрим некоторую физическую величину f,
характеризующую состояние квантовой системы.
Значения, которые может принять данная
величина, в квантовой механике называются
собственными значениями, а о совокупности этих
значений говорят как о спектре собственных
значений.

3.

• Спектр собственных значений может быть
непрерывным, если физическая величина
принимает непрерывный ряд значений (пример
координата).Спектр может быть дискретным,
если собственные значения физических величин
образуют дискретный набор.

4.

• Предположим физическая величина f имеет
дискретный спектр значений. Волновую функцию
системы в состоянии, в котором физическая
величина f принимает значение f n , обозначают
n и называют собственной волновой функцией.
Каждой физической величине в квантовой
механике сопоставляется свой оператор.
^
f (ФИЗИЧ .... ВЕЛИЧИНА) f (ОПЕРАТОР... f )

5.

• Оператор – это символ показывающий каким
способом волновой функции
( x, y , z , t )
можно сопоставить волновую функцию
( x, y, z, t ).

6.

n
• Если волновая функция
является
собственной функцией для собственного значения
f n , то действие оператора данной
физической величины на собственную волновую
функцию сводится к умножению собственного
значения на собственную волновую функцию:
^
f n f n
Данное равенство можно рассматривать, как
уравнение для нахождения собственных значений
величины f .

7.

1. Оператором координаты ( функции координат)
является сама координата (функция координат).
Таким образом действие этих операторов на
волновую функцию сводится к простому
умножению на координату или функцию
координат.

8.

2. Операторы компонент импульса
^
p x i
; p y i
;
x
y
^
p z i
.
z
^
Оператор полного импульса:
^
^
^
^
p px i p y j pz k
^
p i grad

9.

3.Оператор момента импульса.
M [r , p ] - момент импульса.
^
^ ^
M [r , p] - оператор момента импульса.
Операторы компонент момента импульса:
^
^
^
M x y pz z p y
^
^
^
M y z px x pz
^
^
^
M z x p y y px

10.

• Подстановка операторов компонент импульса
приводит к результату
M x i z y
y z
^
M y i x z
z x
^
M z i y x
x y
^

11.

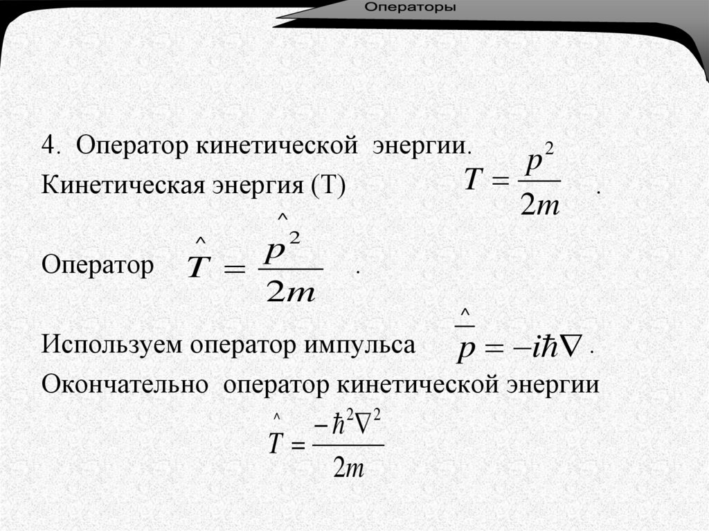
4. Оператор кинетической энергии.
2
p
T
Кинетическая энергия (Т)
2m
^
Оператор
.
2
^
p
T
2m
.
^
Используем оператор импульса
p i .
Окончательно оператор кинетической энергии
T
2m
^
2
2

12.

5. Оператор потенциальной энергии.
Так как потенциальная энергия является
функцией координат, то оператором
потенциальной энергии является сама
потенциальная энергия:
U x, y, z U x, y, z
^

13.

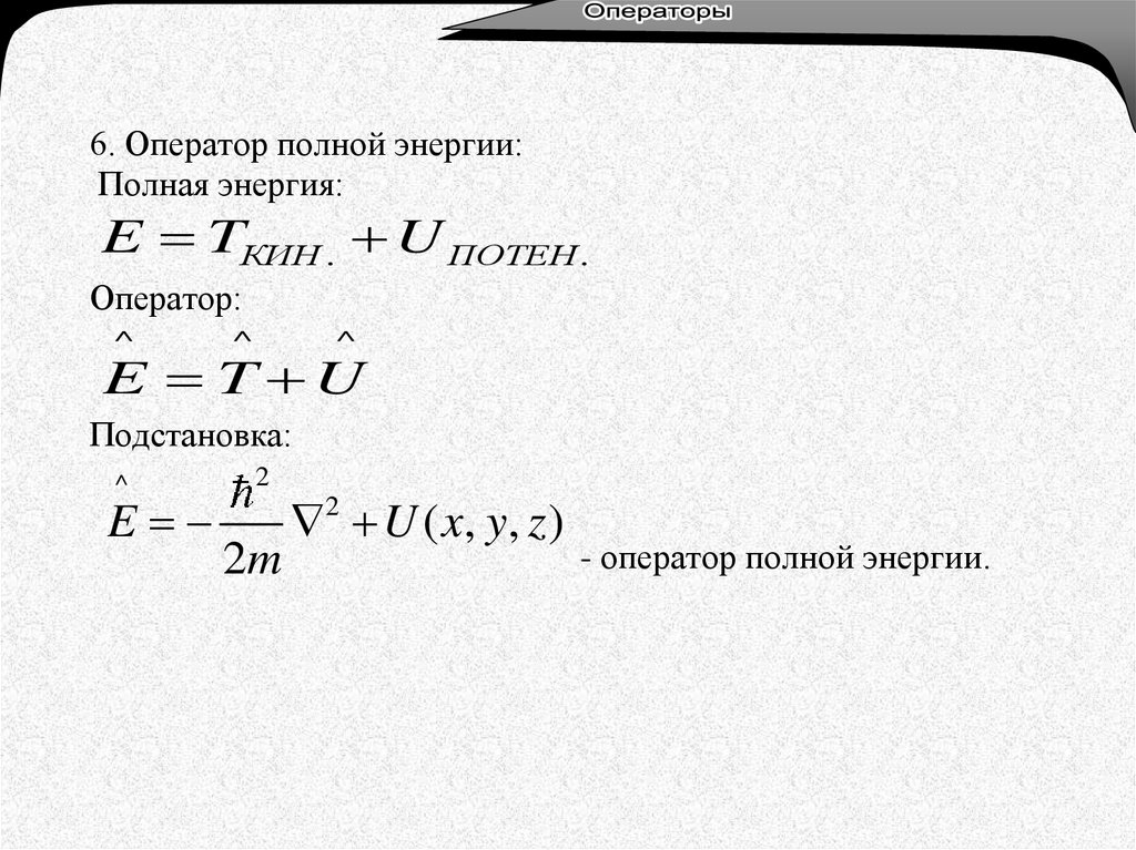
6. Оператор полной энергии:
Полная энергия:
E TКИН . U ПОТЕН.
Оператор:
^
^
^
E T U
Подстановка:
^
E
2
U ( x, y, z )
2
2m
- оператор полной энергии.

14.

• В квантовой механике невозможно одновременно
точно измерить кинетическую и потенциальную
энергию. Этот факт связан с соотношением
неопределённостей Гейзенберга. Кинетическая
энергия определяется импульсом частицы, а
потенциальная энергия значением координат.
Так как в квантовой механике невозможно
одновременно измерить координату и импульс, то
невозможно одновременно измерить
кинетическую и потенциальную энергию.

15.

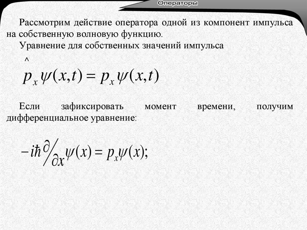
Рассмотрим действие оператора одной из компонент импульса
на собственную волновую функцию.
Уравнение для собственных значений импульса
^
p x ( x, t ) px ( x, t )
Если
зафиксировать
момент
дифференциальное уравнение:
i ( x) px ( x);
x
времени,
получим

16.

• Разделим переменные:
px
( x)
dx;
( x) i
pxi
( x)
dx;
( x)
• Проинтегрируем:
p x xi
'
n ( x , t )
C
;
( x, t ) ce
px x
i

17.

• Полученная волновая функция является
координатной частью волны де Бройля, (т.е.
частице с компонентой импульса сопоставляется
плоская волна распространяющаяся в
направлении оси OX).
English     Русский Правила