26.10M
Категория: СпортСпорт

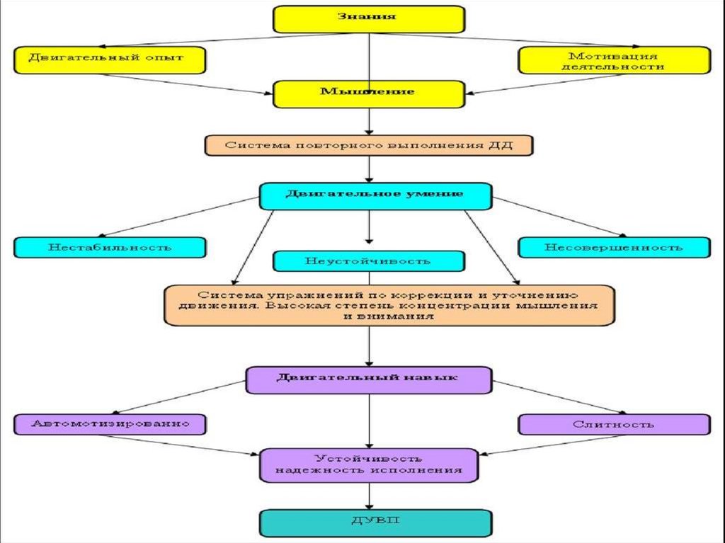
Методика обучения технике в избранном виде спорта. Составление конспекта технических методов

1.

Предмет: Технико-тактическая
подготовка в избранном виде
спорта.
Преподаватель: Шанашева Асель Оразбаевна
Тема: Методика обучения технике в
избранном виде спорта. Составление
конспекта технических методов.
English     Русский Правила