9.72M

Первичные и вторичные параметры длинной линии. Лекция Д1

1.

Первичные и вторичные
параметры длинной линии
Лекция Д1

2.

Зависимость режима работы линии от
нагрузки

3.

4.

5.

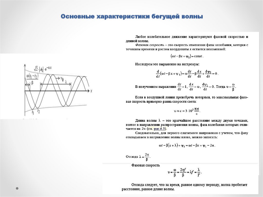
Основные характеристики бегущей волны

6.

Вторичные параметры
однородной длинной линии

7.

8.

9.

Режим согласованной нагрузки
длинной линии

10.

11.

Линии без потерь

12.

13.

Согласованная нагрузка линии
без потерь

14.

15.

Входное сопротивление линии

16.

17.

18.

СПАСИБО ЗА ВНИМАНИЕ
English     Русский Правила