909.91K
Категория: ХимияХимия

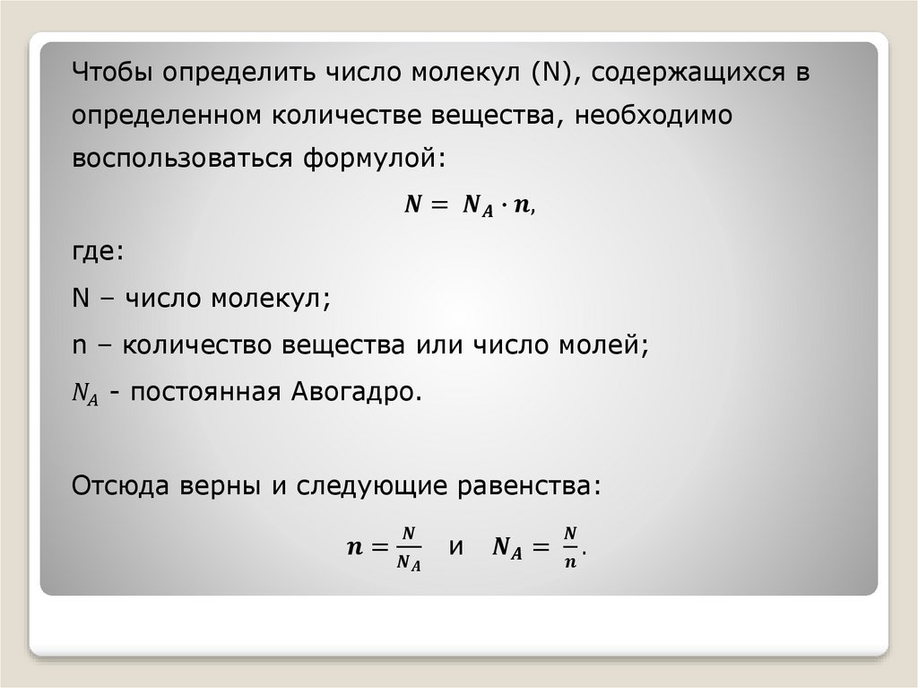
Количество вещества

1.

Количество вещества

2.

Повторение пройденного
материала
Заполните таблицу свойствами:
Свойство
Агрегатное состояние при
нормальных условиях
Наличие металлического
блеска
Электро- и
теплопроводность
Пластичность
Металлы
Неметаллы

3.

Как измерить вещество?
Отсчитывать необходимое количество молекул
вещества, если оно состоит из них (очень сложно);
Измерить вещество в граммах, килограммах или
миллиграммах (единицы измерения массы);
Для измерения вещества была выбрана единица
измерения моль.

4.

Что такое моль?
Чтобы получить 1 моль вещества, нужно взять
столько его граммов, какова относительная
атомная (
English     Русский Правила