Тема 10. Интеграл и его применение
10.1. Первообразная
10.2. Правила отыскания первообразных
10.3. Неопределённый интеграл
1.85M
Категория: МатематикаМатематика

Интеграл и его применение

1. Тема 10. Интеграл и его применение

Дисциплина «Математика»

2. 10.1. Первообразная

https://youtu.be/3vR27xG0pcI

3.

Правила вычисления производной

4.

Взаимно обратные операции:
— умножение – деление;
— извлечение квадратного корня – возведение в квадрат;
— дифференцирование – интегрирование.

5.

6.

7.

1.
0
C
2.
1
x
3.
x
4.
5.
6.
7.
8.
9.
10.

8.

Решение.

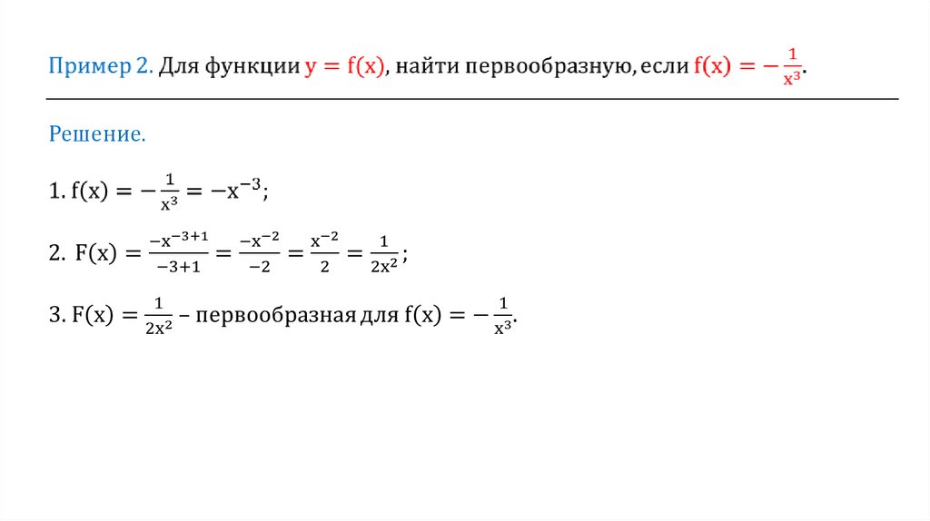
9.

Решение.

10. 10.2. Правила отыскания первообразных

• https://youtu.be/hBo3KcfLScw

11.

Дифференцирование – процесс нахождения
производной функции, интегрирование – процесс
нахождения функции по данной производной.

12.

13.

Правило 1.
Первообразная суммы равна сумме первообразных.

14.

Решение.

15.

Правило 2.
Постоянный множитель выносится за знак
первообразной.

16.

Решение.

17.

Правило нахождения производной
сложной функции:

18.

Правило 3.

19.

Решение.

20.

Решение.

21. 10.3. Неопределённый интеграл

• https://youtu.be/tuYbRdyJz_Y

22.

Правило 1.
Первообразная суммы равна сумме первообразных.
Правило 2.
Постоянный множитель выносится за знак первообразной.
Правило 3.

23.

Теорема.
Доказательство.

24.

25.

26.

Правила интегрирования

27.

Решение.

28.

Решение.
English     Русский Правила