2.88M
Категория: МатематикаМатематика

Степенная функция и её график

1.

Степенная функция
р
у=х ,
её свойства и график

2.

- степенная функция

3.

Ограниченность функции

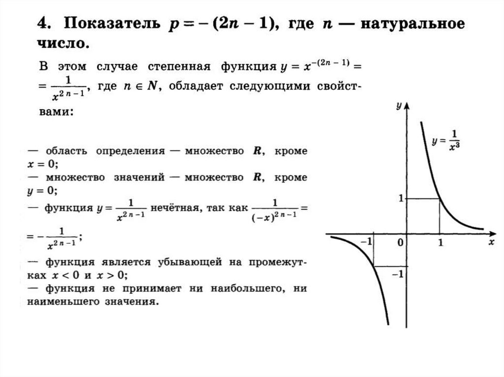
4.

5.

6.

Наименьшее и наибольшее
значение функции

7.

у х4
у
у х8
4
2
õ
у х2
4
õ
2
8
õ
2
0
õ
2
х

8.

9.

10.

11.

12.

13.

№ 119.
1)Область
определения - R
Область значения - R

14.

15.

Решаем из учебника:

16.

17.

18.

>
>
>
>

19.

ДЗ отправляем до 29.01 до 19:00
aturina2020@gmail.com
English     Русский Правила