4.28M
Категория: МатематикаМатематика

Логарифмические уравнения. Основные методы их решения

1.

Логарифмические
уравнения.
Основные методы их решения.

2.

«Ничему тому, что важно
знать, научить нельзя, - всё,
что может сделать учитель,
это указать дорожки»
Ричард
Олдингтон
(1892 – 1962гг..) английский поэт,
прозаик, критик
«Кто говорит – тот сеет, кто
слушает – тот собирает».
Русская народная пословица

3.

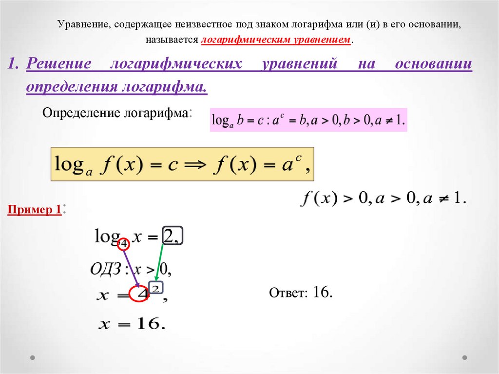
Уравнение, содержащее неизвестное под знаком логарифма или (и) в его основании,
называется логарифмическим уравнением.
1. Решение логарифмических
определения логарифма.
уравнений
Определение логарифма:
Пример 1:
Ответ: 16.
на
основании

4.

Пример 2:
Проверка:
Ответ: 4.
Пример 3:
Ответ:

5.

Пример 4:
ОДЗ:
Ответ: 2.

6.

2. Метод потенцирования.
Под потенцированием понимается переход от равенства, содержащего
логарифмы, к равенству, не содержащему их.
где
Пример 5:
Проверка:
- верно
- не верно
Ответ: 1.

7.

Пример 6:
ОДЗ:
Проверка:
верно.
не верно
Ответ: 1.

8.

Пример 7:
получим
Проверка:
верно
Ответ: 0.

9.

3. Метод подстановки.
Пример 8:
ОДЗ:
Пусть
Значит,
тогда
или
Ответ:

10.

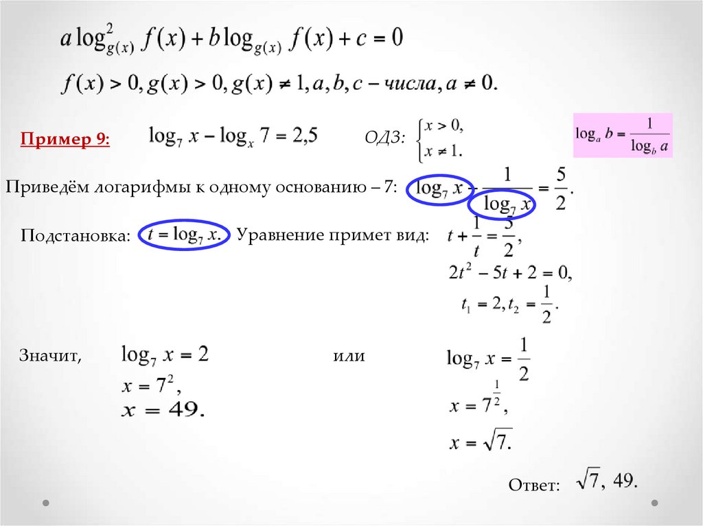
Пример 9:
ОДЗ:
Приведём логарифмы к одному основанию – 7:
Подстановка:
Значит,
Уравнение примет вид:
или
Ответ:

11.

4. Метод логарифмирования.
Пример 10:
Пусть
Значит,
ОДЗ:
тогда
или
Ответ: 3; 27.

12.

Выводы:
1.На основании определения логарифма.
2.Метод потенцирования.
3.Метод постановки.
4.Метод логарифмирования.

13.

Спасибо за внимание!
Удачи !
Успехов!
English     Русский Правила