909.22K
Категория: МатематикаМатематика

Классическая линейная модель множественной регрессии. Лекция 2

1.

Классическая линейная
модель множественной
регрессии
лекция 2
8 февраля 2022 года

2.

Что изучим
• Постановку задачи
• Методы оценивания коэффициентов
• Проверку гипотез и прогнозирование в КЛММР
2

3.

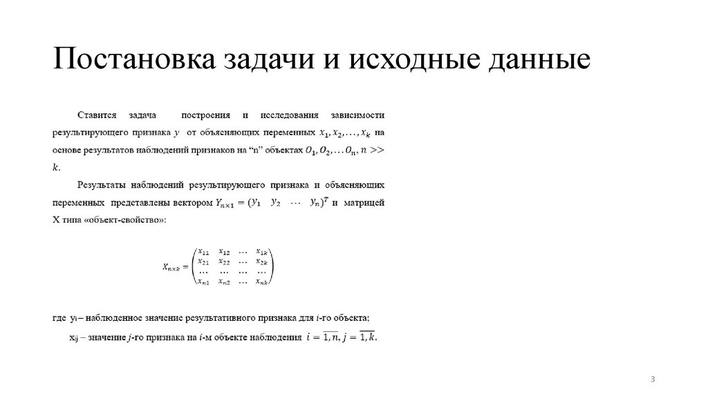
Постановка задачи и исходные данные
3

4.

Графическая иллюстрация для k = 1
4

5.

Постановка задачи – переход к модели
5

6.

Регрессионная модель в векторноматричном виде (апостериорная)
6

7.

Регрессионная модель в векторноматричном виде (априорная)
7

8.

Условия Гаусса-Маркова
8

9.

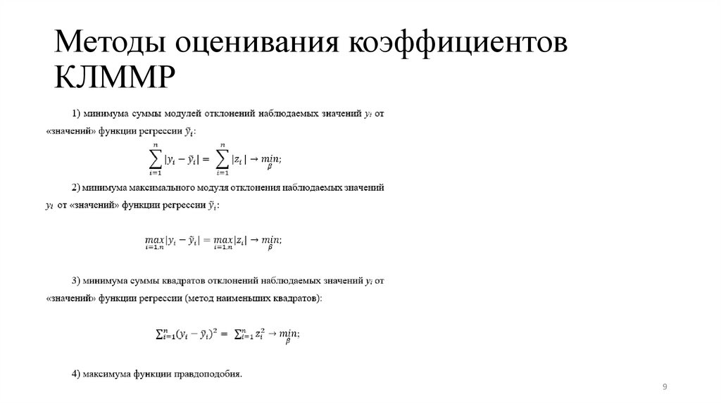
Методы оценивания коэффициентов
КЛММР
9

10.

МНК-оценка коэффициентов КЛММР
10

11.

ММП-оценка коэффициентов КЛММР
i N (0, 2 ), i 1, n, N (0, 2 En )
11

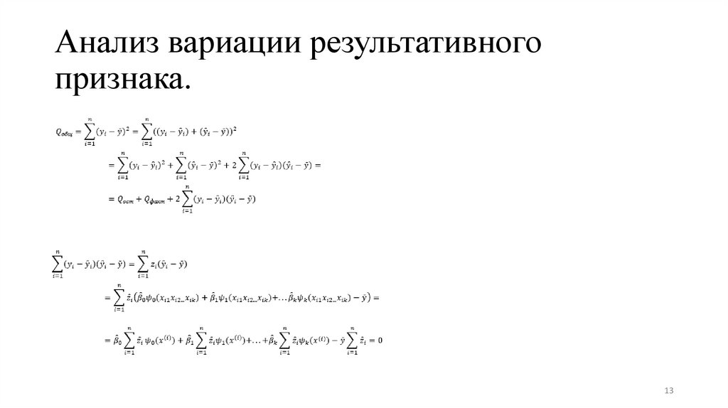
12.

Анализ вариации результативного
признака.
12

13.

Анализ вариации результативного
признака.
13

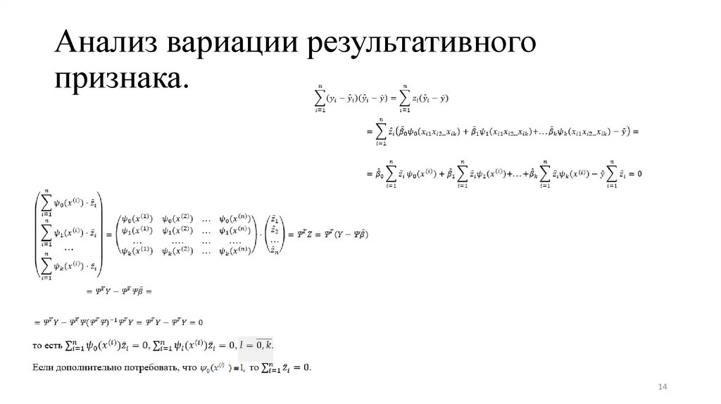
14.

Анализ вариации результативного
признака.
14

15.

Коэффициент детерминации
15

16.

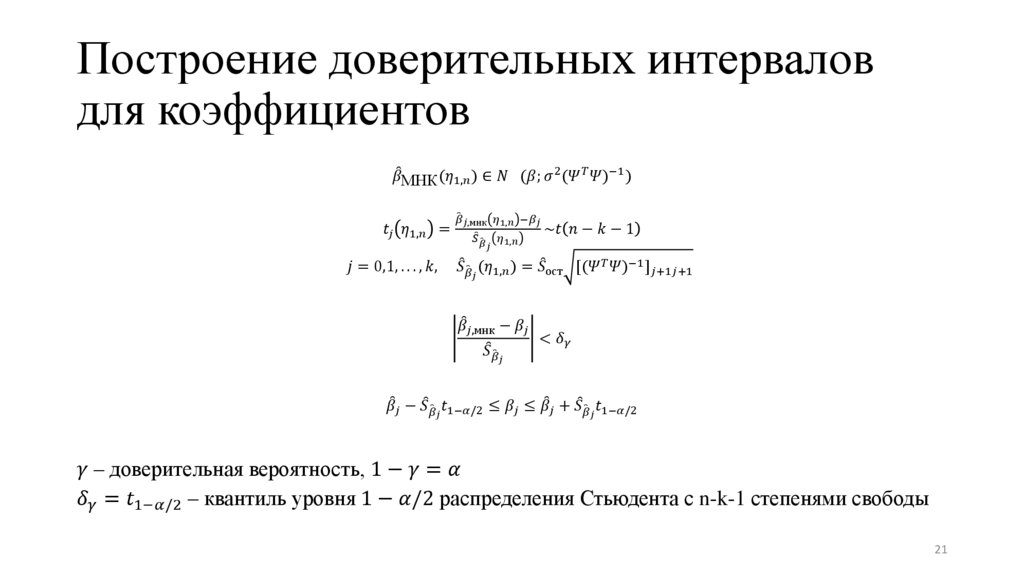
КЛММР: проверка гипотез
и доверительные интервалы

17.

Многомерное обобщение теоремы Фишера
17

18.

Проверка значимости модели в целом
(адекватности модели выборочным данным)
H0:
English     Русский Правила