5.2. Теоремы теории подобия Критерии подобия (лекция 1)
Теоремы подобия
578.50K

Теоремы теории подобия Критерии подобия (лекция 1)

1. 5.2. Теоремы теории подобия Критерии подобия (лекция 1)

2. Теоремы подобия

1. Первая теорема подобия (теорема Ньютона)
У подобных явлений для любой пары соответственных точек критерии подобия
численно одинаковы.
2. Вторая теорема подобия (теорема Федермана-Букингема)
Решение системы дифференциальных уравнений может быть представлено в
виде функции между критериями подобия этой системы.
3. Третья теорема подобия (теорема Ньютона)
Подобны те явления, условия однозначности которых подобны, а критерии
подобия, составленные из величин, входящих в условия однозначности, равны.
2

3.

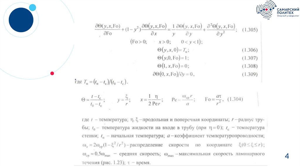
Рис. 1.23. Схема
стабилизированного
ламинарного течения
жидкости в круглой трубе
3

4.

4

5.

СПАСИБО
Самарский государственный
технический университет
https://samgtu.ru/
English     Русский Правила