262.07K
Категория: МатематикаМатематика

Квадратные формулы Ньютона-Котеса

1.

ФЕДЕРАЛЬНОЕ ГОСУДАРСТВЕННОЕ АВТОНОМНОЕ ОБРАЗОВАТЕЛЬНОЕ
УЧРЕЖДЕНИЕ ВЫСШЕГО ОБРАЗОВАНИЯ
«САНКТ-ПЕТЕРБУРГСКИЙ НАЦИОНАЛЬНЫЙ ИССЛЕДОВАТЕЛЬСКИЙ
УНИВЕРСИТЕТ ИНФОРМАЦИОННЫХ ТЕХНОЛОГИЙ, МЕХАНИКИ И ОПТИКИ»
Факультет безопасности информационных технологий
Дисциплина:
«Вычислительная математика»
Отчёт по домашней работе №2
«Квадратные формулы Ньютона-Котеса»
Выполнил:
Назаров Максим Вячеславович
Группа:
N3248
Санкт-Петербург 2022 г.

2.

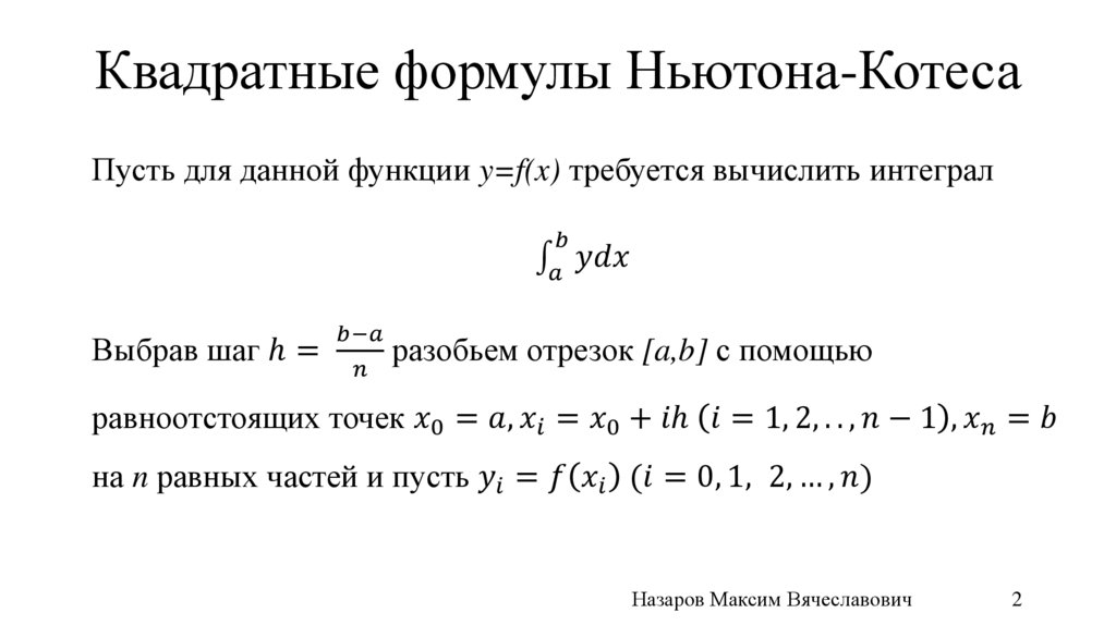
Квадратные формулы Ньютона-Котеса
Пусть для данной функции y=f(x) требуется вычислить интеграл
English     Русский Правила