661.14K
Категория:
Математика
Похожие презентации:
Матрицы. Операции над матрицами. Элементарные преобразования. Приведение к ступенчатому виду. Ранг матрицы
Способ приведения матрицы к ступенчатому виду
Матрицы: элементарные преобразования строк, приведение к ступенчатому виду и виду Гаусса. Ранг матрицы
Вычисление ранга матрицы путем приведения её к треугольному виду
Приведение квадратичной формы к главным осям
Собственные векторы и собственные числа матриц
Матрицы. Виды матриц
Определители матриц. Обратная матрица, ранг матрицы
Матрицы. Действия с матрицами
Матрицы. Обозначение матриц
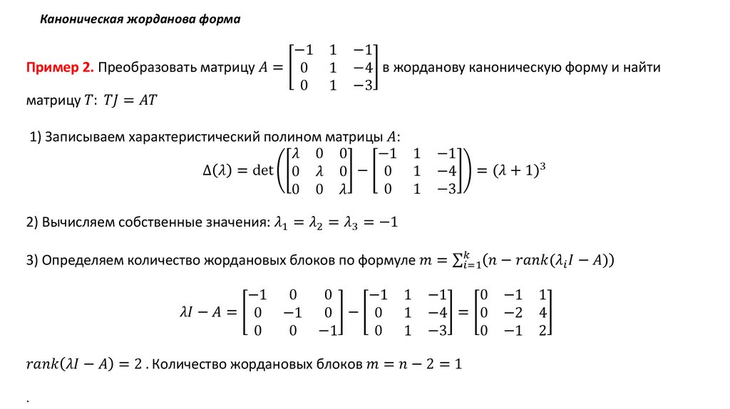
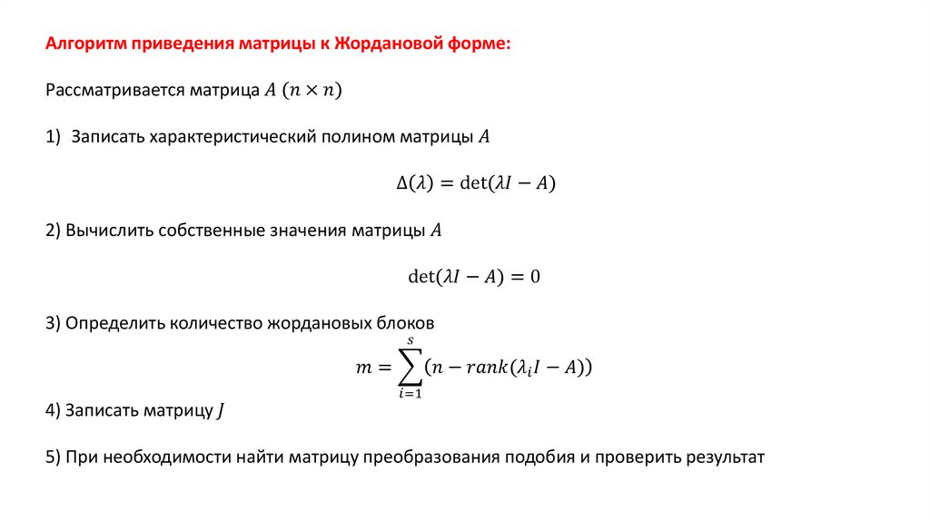
Приведение матрицы к жордановой форме
1.
Приведение матрицы к жордановой форме
2.
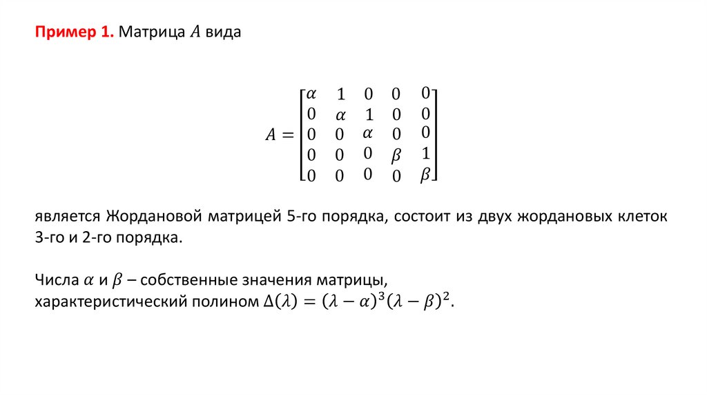
Определение 1. Жордановой клеткой называется квадратная матрица порядка
English
Русский
Правила