Теория вероятностей и математическая статистика
Формула полной вероятности. Формула Байеса. Формула Бернулли.
Креативное задание
258.14K
Категория: МатематикаМатематика

Теория вероятностей и математическая статистика

1. Теория вероятностей и математическая статистика

ИСП-328

2. Формула полной вероятности. Формула Байеса. Формула Бернулли.

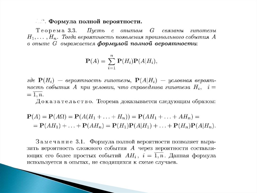
3.

4.

5.

6. Креативное задание

Придумать 6 задач и решить:
Две задачи по теме формул сложения и/или умножения
вероятностей
Две задачи по теме «Формула полной вероятности» и/или
«Формула Байеса»
Две задачи по теме «Формула Бернулли»
Условия задач должны быть посвящены таким темам как:
колледж, моя будущая (или нынешняя) профессия,
информационные технологии, интернет, социальные сети,
искусственный интеллект, вкусная еда, транспорт,
кинематограф. Выбирайте из предложенных любые 6 тем.
Прислать мне шесть целиком расписанных задач с условиями и
решениями Вконтакте в сообщения в vk.com/lunamath, либо
на почту abv1998@yandex.ru, в теме письма (или сообщения
ВК) указать ФИО, номер группы и название дисциплины.
English     Русский Правила