Разбор типовых заданий из экзамена по теории вероятности и математической статистике
Задание 1
Задание 2
Задание 3
Задание 4
Задание 5
Задание 6
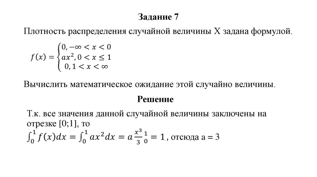
Задание 7
Задание 8
Задание 9
Задание 10
Задание 11
Задание 12
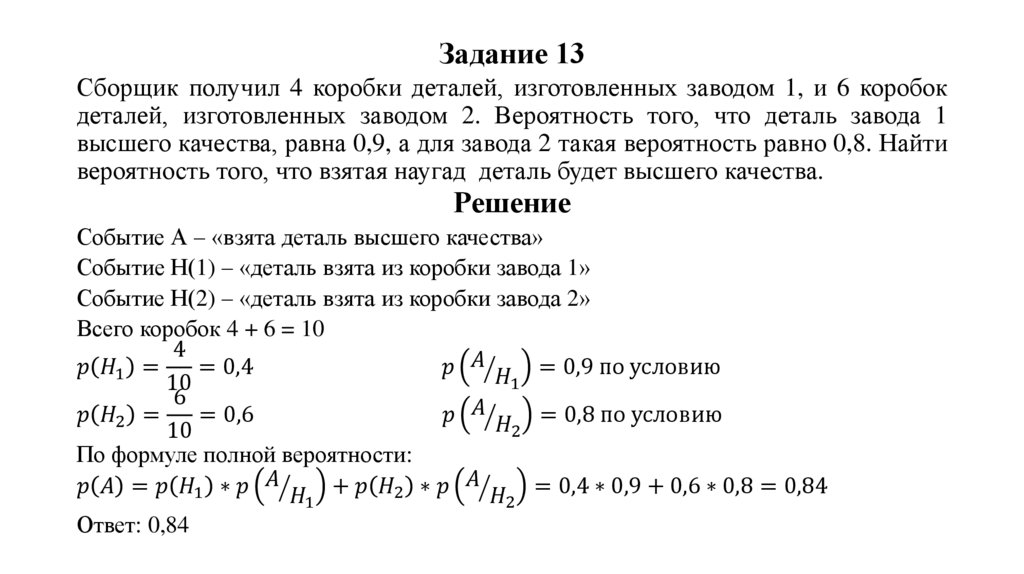
Задание 13
769.40K
Категория: МатематикаМатематика

Разбор типовых заданий из экзамена по теории вероятности и математической статистике

1. Разбор типовых заданий из экзамена по теории вероятности и математической статистике

2. Задание 1

Вероятность попадания в мишень при одном выстреле равна 0,2. По мишени
производится три независимых выстрела. Найти вероятность того, что будет
хотя бы одно попадание в мишень.
Решение
n = 3 (выстрела), р = 0,2 (вероятность попадания), k >= 1 (будет хотя бы
одно попадание). Вероятность промаха q=1-p=1-0,2=0,8. Используем
формулу для вероятности противоположного события (нет ни одного
попадания):
- формула Бернулли, где С
English     Русский Правила