8.58M
Категория: ХимияХимия

Химическое сродство

1.

Химическое сродство
Химическое сродство − способность веществ к
химическому взаимодействию.
Это совокупность физических и химических
условий, которая создает возможность
протекания процесса, связанного с изменением
состава.
1

2.

Чем больше сродство, тем полнее идет реакция.
Химическое сродство − критерий
осуществимости той или иной реакции
2

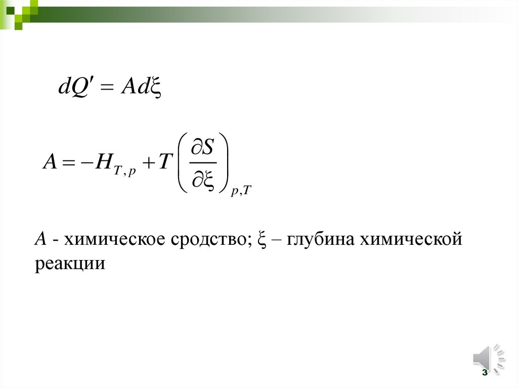
3.

dQ Adξ
S
A HT , p T
ξ p ,T
A - химическое сродство; ξ – глубина химической
реакции
3

4.

U
H
G
F
A
ξ S ,V
ξ S , p
ξ p ,T
ξ V ,T
G
A
ξ p ,T
F
A
ξ V ,T
4

5.

AT ,V UT ,V
AT , p
S
T
ξ T ,V
S
HT , p T
ξ T , p
5

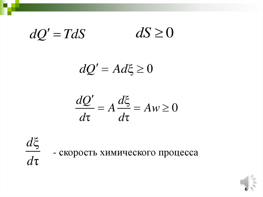
6.

dQ TdS
dS 0
dQ Adξ 0
dQ

A Aw 0




- скорость химического процесса
6

7.

A>0, w>0 - реакция идет в прямом направлении
A<0, w<0 - реакция идет в обратном направлении
A=0, w=0 - равновесие химической реакции
7
English     Русский Правила