589.74K
Категория:
Физика
Похожие презентации:
Принцип Даламбера для материальной точки. Лекция 2
Материальная точка
Материальная точка
Динамика материальной точки
Кинематика материальной точки
Материальная точка. Системы отсчёта. Кинематика материальной точки
Динамика материальной точки
Кинематика материальной точки
Кинематика материальной точки
Кинематика материальной точки
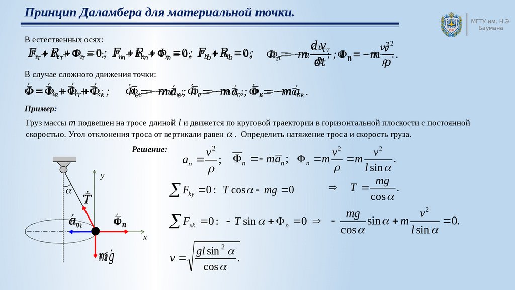
Принцип Даламбера для материальной точки
1.
English
Русский
Правила